世良情感网
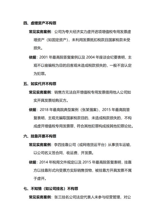
七种常见不构成虚开专票情形
这就是大飞呀
2025-02-25 16:49:59
0
阅读:0
这就是大飞呀
感谢大家的关注
作者最新文章
1
七项专项附加扣除
2
🔥个人收回投资款|4步算清个税✅
3
申报未开票收入后补开发票,会重复缴税吗?
4
财务人狂喜🔥2025年终关账自查表
5
三方以房抵债协议|必看严谨版
6
企业财税避坑🔥业务招待费5大误区别踩雷
7
这个很好用企业所得税会计财务
8
电子税务局操作手册
9
个税申报人数和社保申报人数不一致情况说明
10
退休返聘人员协议模板
热门分类
推荐
热榜
军事
NBA
体育
社会
明星八卦
娱乐
财经
科技
汽车
历史
国际
游戏
动漫
公益
搞笑
商业
互联网
数码
国际足球
房产
家居
时尚
科学探索
职场
育儿
股票
教育
影视
情感
热点
中国军情
武器
中国南海
中国足球
亚洲杯
科比
综合体育
CBA
投资
大咖秀
外汇
创业
风口
SUV
豪车
概念车
优惠
新能源
美国
欧洲
朝日韩
俄罗斯
孕期
街拍
婚姻
正能量
职场
TOP
1
办公室在隔壁吗?
2
我发现有些看着体面的职场人,一个意外就能把人生翻个底朝天。响水金店那个女副店长
3
领导给我一个项目,我谈了下来,一共赚了43万。我送领导20万,他回馈我一瓶酒。后
4
1997年,撒贝宁去央视面试,领导肖晓琳一看到他,转头就走入办公室锁上门,问同事
5
优雅职场风,黑白条纹衬衫搭配灰色铅笔裙,自信满满!👠💄
6
其实大环境不好,以下职业前途也不明显的!
7
最损寿命的工作:这些职业长期透支身体,看完让人揪心!1. 长途司机:
8
职场亦从容简约的黑衫搭利落灰裤,藏着专业与笃定,更揉进了干练里的温柔力量。办公
9
1990年,一个名牌大学生到福耀公司求职,50多岁的曹德旺看了他的简历,
10
好朋友的女儿考教师编,考了六七年了,今年终于顺利通过笔试和面试,月初,进行了体检
职场
最新文章
1
一哥们与一女同事同处一个办公室。中午休息时,女同事问,你在办公室睡,还是出去睡?
2
会议室里的从容光晨光漫过玻璃会议桌时,她像把温和的气息揉进了职场里——米白
3
一些残忍的社会真相1、办公室,没有朋友。2、和邻居没必要成为朋友。3、亲戚
4
河南一馄饨店,生意红火,因人手不够,老板决定招聘一名帮手管理后厨。前来应聘的是
5
现在看来,女性只要过了五十岁命运基本定型了。其一,生理上,五十岁
6
人的一生有多难!第一:买过车才知道车只是个代步工具,保险费、油费、保养费
7
小李晚上下班路过公司,看到老板坐在办公室椅子上,头仰着一动不动的,心里有点不放心
8
1997年,撒贝宁去央视面试,领导肖晓琳一看到他,转头就走入办公室锁上门,问同事
9
一个女人的外貌重要吗外貌好也许在求职时有些优势。
10
“这下真是救命了!”山东,男子下班路过老板办公室时,看见老板屋里开着灯人睡着了,