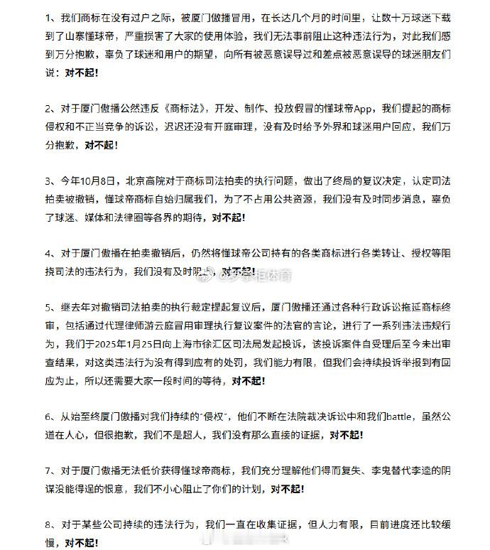
从懂球帝的道歉信中可以看出,言语之间很不情愿。去年懂球帝商标拍卖,直播吧中标后,

罗掌柜体育吧 2026-01-01 14:05:14

从懂球帝的道歉信中可以看出,言语之间很不情愿。去年懂球帝商标拍卖,直播吧中标后,创始人陈聪的在没有证据的情况下讲出这样的言语,确实让人吃惊。如今法院给出了最终判定,要求赔钱+道歉。 懂球帝侵犯直播吧名誉权被判赔偿

0 阅读:2
罗掌柜体育吧

罗掌柜体育吧

感谢大家的关注