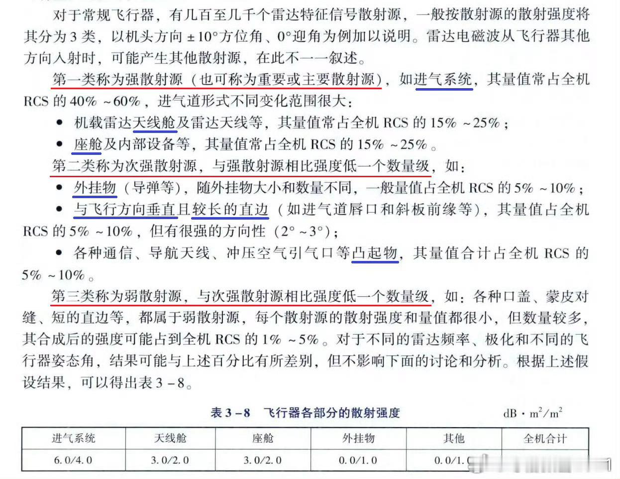
烽火问鼎计划武器装备俄苏75战机或于2026年量产 2026看点:VKS希望之星苏75迎头和尾后隐形优于苏57的理由 尽管苏霍伊设计局挽尊苏57和苏75LO特性相似,但从苏75对散射源的处理看明显强于苏57。 根据J20隐形总师专著提出的三阶段处理论(图1)比较苏75与苏57➡️第一层需要比较进气道、天线舱和座舱。图2~图7可见苏57进气道是带外八字安装角的斜向上直通进气道(这与苏27保持一致),进气道前缘附面层抽吸、压缩斜板铰链、辅助进气道、泄压气门、进气道前缘的变截面设计导致气流分离强反射、两段式分裂斜板增加了爬行波绕射、LEVCON产生的断面和LEVCON在边条上的铰链缺口参考本博的T50-9号原型机和苏57的LEVCON旧文。 如果要问苏57进气道这么多硬伤,苏霍伊挽尊了什么?那么从最新款苏57看,用金属屏蔽网勉强处理了辅助进气道和泄压放气门,技术复杂增重又没完全处理掉进气道其他硬伤。例如对LEVCON的处理,苏57的处理明显不如隔壁的J20,J20鸭翼根部明显内嵌入机身、用吸波蒙皮和大部分航向角不可见鸭翼转轴、鸭翼巡航偏转不超过正负5度的设计改善了鸭翼在X波段隐形、可以说J20在X波段迎头RCS是略低于有隔道强反射的F22A的,只不过其它波段鸭翼回波无法隐藏在主翼回波里导致不如F22A。更不用提隔道数量是F22A的2倍➕一堆断面和铰链孔硬伤(图4~图6)的苏57了。 ⭐️ 反观苏75进气道处理极为简洁参考图10~图12,苏75进气道延伸到下颚,比J10进气道更长,图12就是J10A进气道,你需要抵近到这个位置才能勉强看到小部分发动机,进气道更长的苏75就更难看到发动机了。从模型也可以看到苏75完全舍弃了复杂的可调进气道设计,图13显示DSI在2马赫以下是能正常工作的且总压恢复系数不低➕超过1.7马赫的飞行物无法隐藏红外特征,这也是为什么新一代隐形机普遍选择DSI进气道,例如J10C、苏75、F35、J20、GCAP、J36等。且DSI进气道取消隔道设计显著降低机高有利于降低头阻,苏75机高仅4米显著低于苏57的4.8米。由上可见苏75进气道一项减重、减阻、LO特性都显著优于苏57,甚至比J10C的进气道处理的更胜一筹(例如降低了机高)。 ➡️然后观察苏75的雷达罩,图14显示与2021版苏75直接用苏57的直线接缝雷达罩比,2025版苏75(无人款)机头刷了锯齿涂装(尽管是画的、可能FSS技术尚不成熟),至少证明苏霍伊没有外星科技让苏57的直缝雷达罩(图15)实现高隐形,还得老老实实研发锯齿接缝的FSS雷达罩、否则就会陷入在空域开雷达=在黑夜里开手电筒的窘境。➡️座舱双座苏75或苏56依然是苏30式气泡式座舱、单座均为分离式舱盖隐形显著不如整体外表面无加强筋的座舱盖(但有内加强筋减重),等苏霍伊什么时候资金到位再突破能超音速穿盖的整体舱盖吧(VKS显然不能接受脱盖弹射,而穿盖弹射的整体舱盖苏霍伊目前显然做不出来)。➡️第二层要比较次强散射源,各种传感器的凸起、外挂导弹是否内置、直边。参考图14和图16,苏霍伊明显计划在苏75上一改粗糙的三代机采用的球状传感器或DIRCM,转用多面体造型的EOTS和IRST,至少模型是这么设计,实物技术不成熟可以慢慢改,至少比放弃治疗的苏57处理次强散射源强。➡️第三层处理弱散射源,苏75的垂尾根部活动件出现了中美隐形机的柔性毛刷状蒙皮,目前苏75一阶段用117、二阶段用177均为AT矢量,只不过177带后锯齿比117推力大隐形好,加上没有大平尾和斜置2DCD人为增加的尾部下半球腔体反射,苏75尾后隐形100%优于苏57。⭐️综上所述,苏75在隐形三阶段处理方面虽然距离中美五代机存在一定差距,例如整体舱盖、天线舱、弱散射不到位(襟翼没有凹陷处理、机身部分开口没有多边形处理),但比苏57(迎头RCS0.4~0.5平方米)明显RCS低一个数量级、可以认为苏75迎头隐形能做到0.05的水平。 至于苏57隐形不隐形,厂家吹牛不如看用户意见,参考图18 VKS关联人Fighterbomber的评价,究竟是谁迫使苏57在后方深处作战?乌克兰可没有专业的反隐形雷达。








