世良情感网
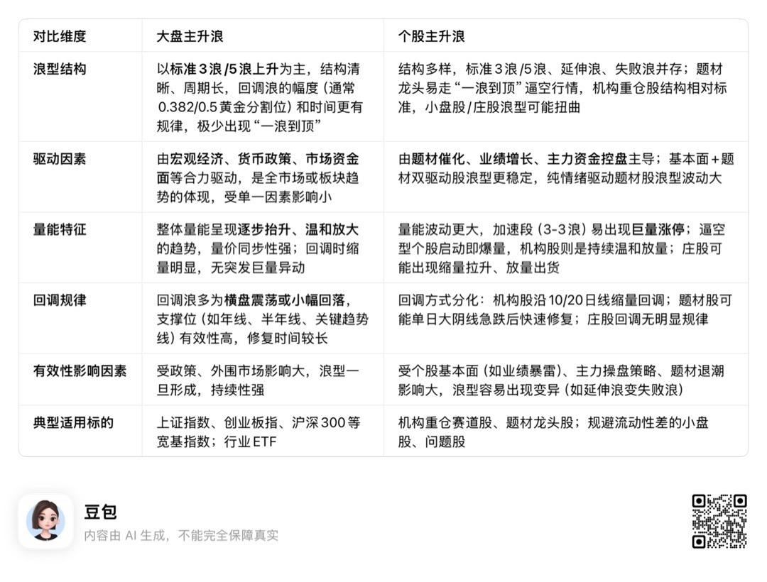
题材股一浪到底、一般股三浪上涨。
财心如止水身似泥鳅
2026-01-18 23:24:23
题材股一浪到底、一般股三浪上涨。
0
阅读:0
财心如止水身似泥鳅
感谢大家的关注
作者最新文章
1
上热门话题🔥🔥🔥
2
上热门话题🔥🔥🔥
3
上热门话题🔥🔥🔥
4
上热门话题🔥🔥🔥
5
上热门话题🔥🔥🔥
6
上热门话题🔥🔥🔥
7
上热门话题🔥🔥🔥
8
上热门话题🔥🔥🔥
9
上热门话题🔥🔥🔥
10
上热门话题🔥🔥🔥
热门分类
推荐
热榜
军事
NBA
体育
社会
明星八卦
娱乐
财经
科技
汽车
历史
国际
游戏
动漫
公益
搞笑
商业
互联网
数码
国际足球
房产
家居
时尚
科学探索
职场
育儿
股票
教育
影视
情感
热点
中国军情
武器
中国南海
中国足球
亚洲杯
科比
综合体育
CBA
投资
大咖秀
外汇
创业
风口
SUV
豪车
概念车
优惠
新能源
美国
欧洲
朝日韩
俄罗斯
孕期
街拍
婚姻
正能量
财经
TOP
1
美国这次蒙了,最近美国大量囤积了铜,把铜价炒上天去了,可美国万万没料到,中国根本
2
为何中国不能一下把美债全卖了?就这么说吧,中国今天敢全抛售,明天中美就有可能开战
3
为何中国不能一下把美债全卖了?就这么说吧,中国今天敢全抛售,明天中美就有可能开战
4
人倒霉起来喝凉水都塞牙数万散户的天塌了,账户即将迎来暴亏天普股份:因公司涉嫌
5
我爸去年不知听了谁的忽悠,稀里糊涂买了五万块的农业银行股票。今天突然把手机怼到我
6
1月21日,全天封板复盘。
7
【传深圳水贝市场出现投资铜条】投资铜条能否像投资金条银条那样回收金银的市场热度
8
老登今日记录!看图我将记录每一天的操作,大家见证!希望各位多多支持,关注我
9
陆续出炉!年报预告大增,已有63家公司业绩预增100%以上随着月底的临近,已经有
10
我老婆2008年五月开始炒股,买中国中铁,7块买,后来6块补仓,5块
财经
最新文章
1
1月22日,A股全天人气排行榜一览表!!!国晟科技,今日人气龙头,成功实现地
2
六大热门题材,谁将引领2026年投资风潮?"六大热门题材跨年潜力股盘点:航天
3
今天成交2.69万亿,航天板块走强!明天会如何走?黄金板块会再强吗?今天(2
4
1月22日开盘45分钟,主力资金“买入的”的30名单一览!航天电子:净流入8
5
今天沪深300ETF继续砸盘卖出,早上明明挺好的走势,沪深300ETF又出来砸盘
6
早评:A股马上就要开盘了,关于今天的行情,莎莎哥再重点和大家分享几个观点第一,
7
行情真的太割裂了!现在有超200只个股股价已经跌破了2024年9月24日,牛市开
8
特变电工这家公司,最近有点东西。沙特那边一笔24亿美元的大单砸下来,合同要签7年
9
明天重点侦察的对象。现手持二牛,标准股份,红宝丽。明天计划先在以下目标阵地侦察,
10
1月21日,全天封板复盘。