山东第一医科大学脑科学团队最近在国际期刊上发表研究,发现传统中药天南星里的一种常

章毓和趣事 2026-01-21 21:30:36

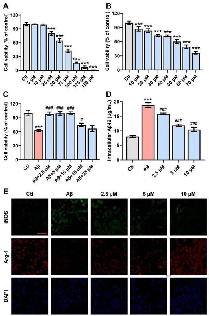
山东第一医科大学脑科学团队最近在国际期刊上发表研究,发现传统中药天南星里的一种常见成分——亚油酸,竟然对阿尔茨海默病有明显对抗作用。这项工作用斑马鱼模型和细胞实验验证,亚油酸能修复大脑的“防护墙”血脑屏障,挡住有害物质入侵,保护负责记忆的胆碱能神经元,还能减轻脑内有害蛋白堆积、降低炎症反应。 阿尔茨海默病现在主要靠缓解症状的药,比如促进胆碱传递或调节谷氨酸,但这些都治标不治本,很难真正慢下来疾病进展。最新临床进展显示,针对淀粉样蛋白的抗体药如仑卡奈单抗已纳入商保,能在早期减缓进程约30%,甚至部分患者认知维持或逆转,但副作用和费用仍是大问题。动物实验中,有些药物通过恢复脑能量平衡逆转晚期损伤,干细胞疗法也能减缓脑萎缩近50%。这些都指向,修复血脑屏障可能是突破口,因为屏障早期破坏会让毒素更容易进脑,加剧神经元死亡和炎症。 天南星提取物先改善斑马鱼的运动和认知缺陷,减少有害蛋白沉积,降低神经元死亡。分离后确认亚油酸是主力,在低浓度就有效果,能恢复相关基因表达,促进小胶质细胞从促炎转向抗炎状态,更好清除有害蛋白。核心机制就是稳固血脑屏障,阻止毒素入侵,间接守护记忆神经元。 这项发现很有价值,因为亚油酸来源天然、多靶点作用,副作用相对小,有望开发成新型修饰疾病的疗法。传统中药现代化研究正给我们带来惊喜,修复屏障+保护神经的双管齐下,或许能为患者多一条路!

0 阅读:33
章毓和趣事

章毓和趣事

感谢大家的关注