世良情感网
猪三千的文章
药明康德减持落地, 得益于业绩高增长, 目前估值仍然非常便宜, 本轮牛市有望创出
财经
2026-01-06 17:52
券商、金融科技星火燎原! 金融科技总体还是强过券商: 同花顺、东方财富、银之杰、
财经
2026-01-06 14:51
笑不活了!日本发出梅毒红色警戒! 近几年已经稳步扩大到1.3万例病例, 因为这个
国际
2026-01-06 14:51
智能驾驶起舞! 均胜电子套牢盘全部解套。 安集科技、德赛西威、伯特利纷纷涨停。
财经
2026-01-06 13:52
碳酸锂期货主连又一次登上王者宝座! 赣锋锂业、天齐锂业演绎稳稳的幸福, 赣锋锂业
财经
2026-01-06 13:52
沪深两市半日成交1.8万亿, 沪指再创近10年新高。 脑科技、商业航天、存储芯片
财经
2026-01-06 11:52
券商、金融科技、保险、电池发力沪指新高! 保险股保持了昨天的力度, 新华保险、中
财经
2026-01-06 10:51
今日迎来2026年第一批新股申购: 主板至信股份主做冲焊生产线, 应该和爱柯迪业
财经
2026-01-06 08:52
电池板块大消息, 电解液龙头天赐材料宣布检修计划, 同时缩减扩产能计划! 受益四
财经
2026-01-06 08:52
白宫组织开庭审判马杜罗,马杜罗拒绝认罪! 地缘局势紧张金银再次大涨! 今晚美股最
2026-01-06 03:51
收评,A股放量大涨喜迎开门红! 尽管盘前有各种外围利空的担忧, 但A股全天越走越
财经
2026-01-05 16:51
湖人虽两连胜还需打赢强队证明自己! 灰熊主将莫兰特缺阵, 湖人第三、四节净胜翻盘
体育
2026-01-05 16:51
平价茅台刺激i茅台平台大卖! 山西汾酒和贵州茅台领涨白酒板块, 逻辑三千反复讲过
财经
2026-01-05 14:52
场外资金要耐不住寂寞进来助攻了吗? 沪深两市午后成交量进一步放大, 宁德时代发力
财经
2026-01-05 14:52
开门红!放量大涨沪指再上4000点! 沪指最大的贡献肯定是保险股, 保险股都在创
财经
2026-01-05 11:51
国产半导体设备、存储、脑机接口大涨! 中芯国际打出气势, 拓荆科技、中微公司摇旗
财经
2026-01-05 10:52
电池板块风云变幻, 杉杉股份重组一直未能落地, 意向资方如过江之鲫但都五行不定,
财经
2026-01-05 09:54
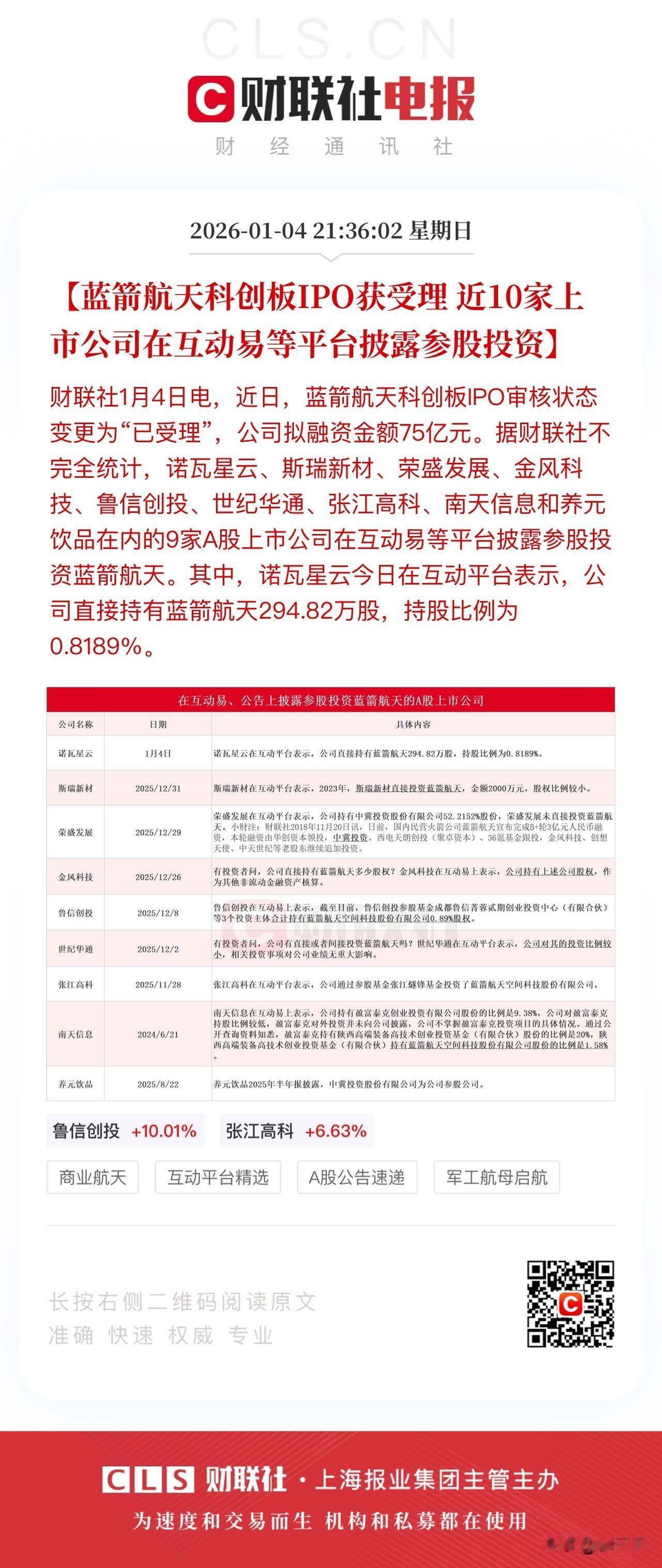
蓝箭航天拟登陆科创板! 作为首家IPO行业龙头企业, 预期肯定和摩尔线程、沐曦股
财经
2026-01-05 08:51
A股2026年开启、机构华山论剑! 牛市延续一致性预期较高, 本轮牛市最重要的观
财经
2026-01-05 08:51
A股迎来开年第一周交易! 假期大事不少: 港股大涨但题材集中在Manus、商业航
财经
2026-01-05 08:51
第一页
下一页
猪三千
感谢大家的关注
热门分类
推荐
热榜
军事
NBA
体育
社会
明星八卦
娱乐
财经
科技
汽车
历史
国际
游戏
动漫
公益
搞笑
商业
互联网
数码
国际足球
房产
家居
时尚
科学探索
职场
育儿
股票
教育
影视
情感
热点
中国军情
武器
中国南海
中国足球
亚洲杯
科比
综合体育
CBA
投资
大咖秀
外汇
创业
风口
SUV
豪车
概念车
优惠
新能源
美国
欧洲
朝日韩
俄罗斯
孕期
街拍
婚姻
正能量