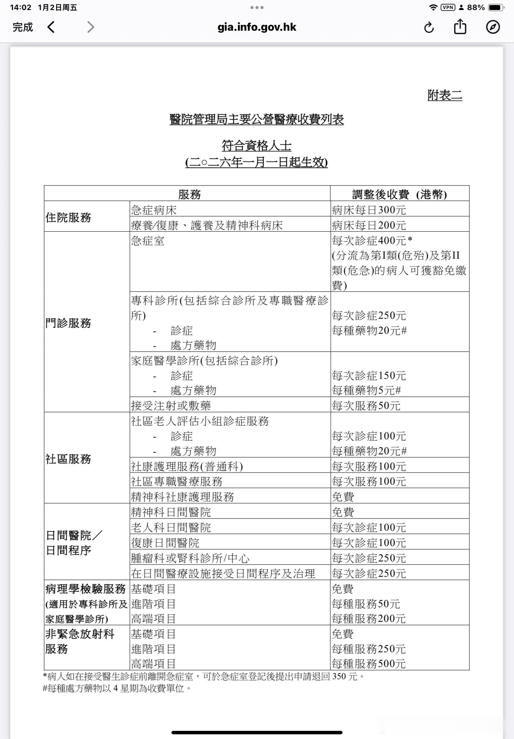
香港市民喜迎2026医疗改革新政:- 每人最高负担1万港币。- 所有收费项目(自费药物除外),设每年$10,000上限,超过部分可豁免。- 香港的公营医疗系统并未取消,而是进行了“优化”。下一步会不会推出正厅级以上公务员的绿色通道制度?海外新鲜事海外新鲜事香港公费医疗改革


香港市民喜迎2026医疗改革新政:- 每人最高负担1万港币。- 所有收费项目(自费药物除外),设每年$10,000上限,超过部分可豁免。- 香港的公营医疗系统并未取消,而是进行了“优化”。下一步会不会推出正厅级以上公务员的绿色通道制度?海外新鲜事海外新鲜事香港公费医疗改革


作者最新文章
热门分类
国际TOP
国际最新文章