世良情感网
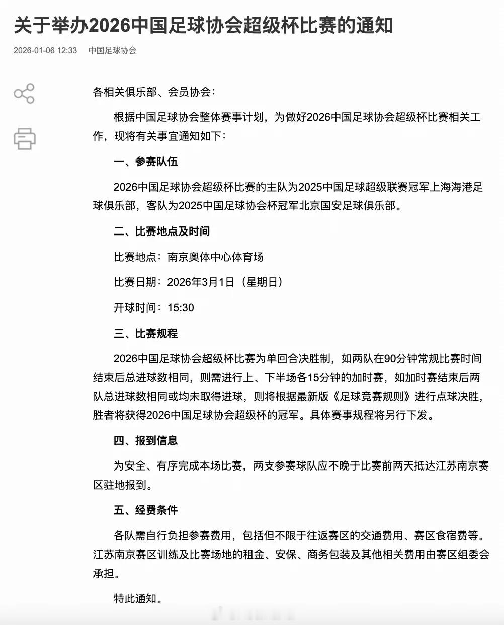
不出所料海港和国安超级杯放在了3月1日举行,地点南京奥体。
爱莎谈体育
2026-01-06 12:47:54
不出所料海港和国安超级杯放在了3月1日举行,地点南京奥体。
0
阅读:4
爱莎谈体育
感谢大家的关注
作者最新文章
1
泰国曼谷联(True Bangkok United)队官方宣布签下了此前在青岛红
2
不出所料海港和国安超级杯放在了3月1日举行,地点南京奥体。
3
四川省足协今日对外公布了11月15日川超比赛凉山队和对裁判实施暴力行为致使裁判受
4
最新的FIFA国际禁赛列表,男子职业俱乐部(现存)仅剩定南赣联一家了,但据悉相关
5
马来西亚劲旅柔佛DT(Johor Darul Ta'zim)官方宣布,签下前云南
6
巴西米拉索尔(Mirassol Futebol Clube)队官方宣布巴西球员安
7
韩国全北现代汽车官方宣布,球队队长、30岁的韩国国脚中场朴镇燮(Park Jin
8
截至目前,中国的职业转会窗口、以及2026赛季的相关转会注册规定尚未对外公布,但
9
“城超”“村超”热闹非凡
10
2025年中国足球比赛现场观众人数排行榜(12.31晚修正版)感谢大家的指正,此
热门分类
推荐
热榜
军事
NBA
体育
社会
明星八卦
娱乐
财经
科技
汽车
历史
国际
游戏
动漫
公益
搞笑
商业
互联网
数码
国际足球
房产
家居
时尚
科学探索
职场
育儿
股票
教育
影视
情感
热点
中国军情
武器
中国南海
中国足球
亚洲杯
科比
综合体育
CBA
投资
大咖秀
外汇
创业
风口
SUV
豪车
概念车
优惠
新能源
美国
欧洲
朝日韩
俄罗斯
孕期
街拍
婚姻
正能量
体育
TOP
1
加冕控卫历史得分王!威少生涯总得分来到26711,超越大O升至NBA历史得分排行
2
广东93-89战胜北控,一战打出了2个无可争议的事实!1.胡明轩在超神与超鬼
3
加时赛杜兰特人呢?UC直播间飘过:死神加时赛开启隐身模式,掘金:感谢放空!
4
爱德华兹不愧是真男人,就挑打联盟第一的时候复出,UC网友给复出的爱德华兹打几分?
5
约克逆天绝杀球!广东87-88遭浙江绝杀,一战让我彻底看清这2位球员!1.徐
6
不懂就问,这到底真的假的?
7
这表现也要给背锅吗?UC球迷嘲讽申京就是个大傻春
8
不容易啊!杜锋谈广东艰难取胜:“上赛季,我们四场常规赛。”“只赢了山西队
9
广东主场击败深圳,最不开心的不是深圳球迷,而是辽宁球迷,为什么这么说?因为广东的
10
CBA最新积分榜!广东大胜辽宁,上海豪取9连胜,北京赛季第4败,深圳连克强敌。
体育
最新文章
1
CBA联赛2015届“老将”总得分榜前10一览:01、胡金秋,大前,9101
2
笑死了!这下全网都知道了,周琦给全明星暂列西部第9的杜兰特拉票了!北京
3
过去15场比赛得分榜前50球员:纵轴:效率更高横轴:场均得分更高出现在第
4
赵睿受伤可以用徐杰顶替!程帅澎受伤可以用贺希宁顶替!胡明轩低迷可以用郭昊
5
C罗在笑什么?利雅德胜利1-3不敌利雅德新月,沙特联赛积分榜上已经落后对手7分
6
维斯布鲁克和杜兰特职业生涯场均数据对比,强在哪?1、场均得分:威少21.0分
7
巴萨3-2皇马夺冠,赛后黄健翔点评比赛,说了4句肺腑之言。1、皇马和曼联现在
8
26年CBA全明星首轮投票结果出炉!其中南区票王是徐杰,领先后场第二名新秀
9
要不说邵佳一能成功呢!你看看人家的涵养,被问到苏超村超能否进国足的话题时,
10
25-26赛季CBA全明星第一周投票北区票选结果一览:前场排名前六球员:0