世良情感网
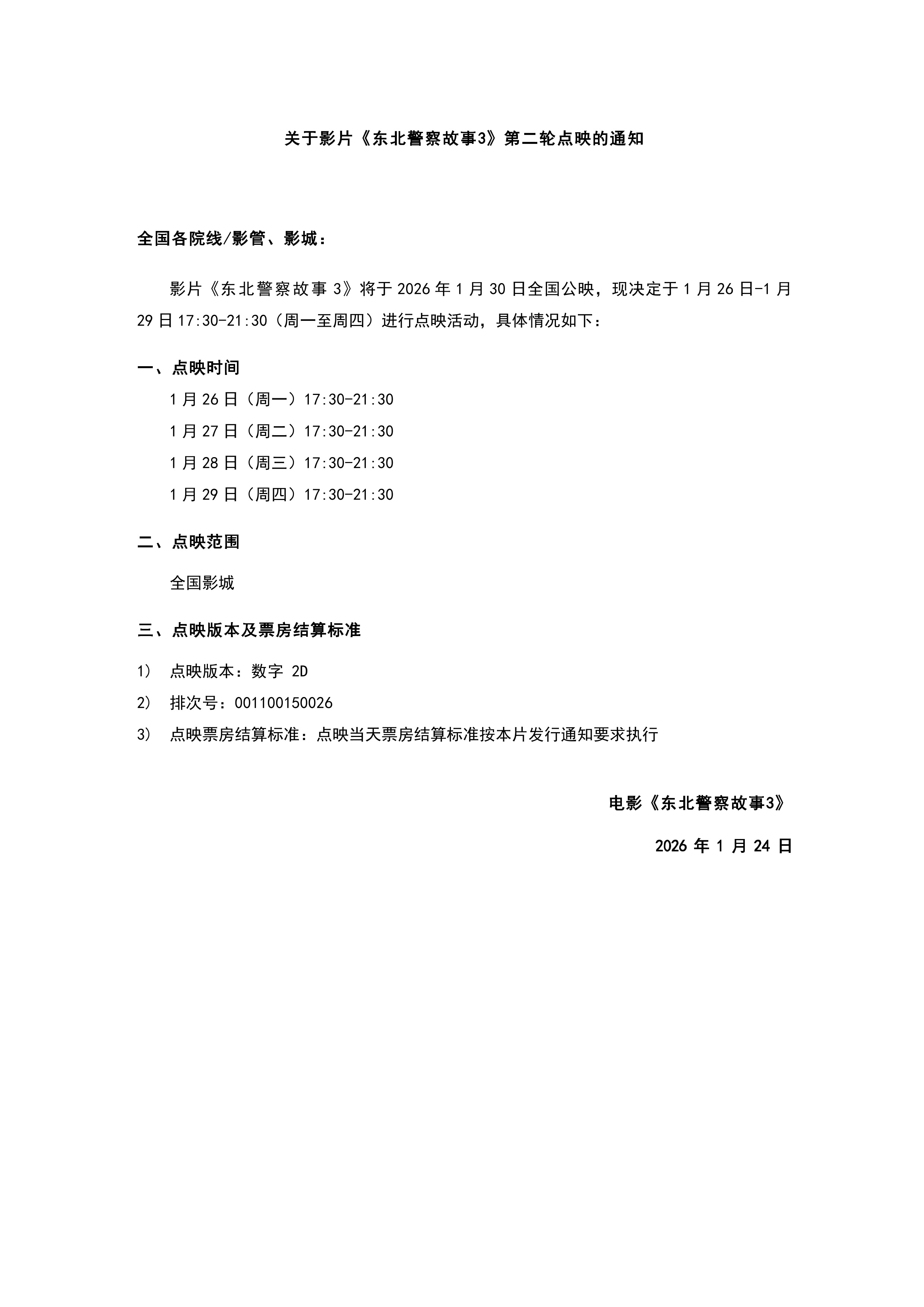
东北警察故事3工作日继续二轮点映
向松影视迷
2026-01-24 13:18:41
东北警察故事3 工作日继续二轮点映
0
阅读:0
猜你喜欢
封神演义:不出征本领稀松的黄飞虎,为何官拜武成王成千古之谜在《封神演义》中
【1点赞】
商汤
黄飞虎
网络小说
出师无名
2026-01-22
俄罗斯还想用天然气管道战术突袭库皮安斯克的乌克兰士兵,克里姆林宫让俄兵们在当地奥
乌克兰
天然气
网络小说
非主流视野
2026-01-23
应该很清楚?俄罗斯与乌克兰的战争,现在来看,实际上就已经是个地地道道,彻头彻尾
【1评论】
乌克兰
俄乌局势
网络小说
友爱海燕Rq
2026-01-24
观音为何不让龙女接近孙悟空?看五百年前,猴哥对七仙女做了什么取经团队遇红孩
【1点赞】
龙女
网络小说
出师无名
2026-01-23
《西游记》故事人物及情节汇总
【4点赞】
沙悟净
八戒
网络小说
历史小说
2912zl
2026-01-23
季莫申科为什么被泽连斯基盯上了,原因很简单,她如今在乌克兰有很多的支持者,是泽连
泽连斯基
季莫申科
乌克兰
波罗申科
网络小说
西府天尊
2026-01-22
古人的“长生不老梦”,传说中的“仙丹”?
网络小说
璀璨桦林
2026-01-24
向松影视迷
感谢大家的关注
作者最新文章
1
东北警察故事3 工作日继续二轮点映
2
影讯 01.30东北警察故事3 影片信息(15点上片)外文片名:Fight Ag
3
《重返寂静岭》纯诈骗营销,明明正片有多处删减,却用首映礼的观众反馈洗白自己说只删
4
已经把《重返寂静岭》的票退了,19.9也是钱啊,还好是在万达买的不收手续费😆
5
《重返寂静岭》猫眼专业版预测票房2.18亿,恐怖片市场真的有很大空间!虽然最终可
6
没那么爱双雪涛,选了部分高的《飞行家》看,在国产片里算是好看的了,符合豆瓣7.2
7
意大利批片莫奈的睡莲:水波与光影的魔力 在内地公映60天下映,分线发行共上映影院
8
2026年第3周台湾票房 :1.《阳光女子合唱团》逆袭夺冠,累计票房破亿;2.《
9
影讯 影片闪灵 IMAX版全片画面比例为1.78:1,无特殊画幅及12声道版本发
10
影讯 01.30库布里克执导闪灵 影片信息(分线发行,14:37上片)外文片名:
热门分类
推荐
热榜
军事
NBA
体育
社会
明星八卦
娱乐
财经
科技
汽车
历史
国际
游戏
动漫
公益
搞笑
商业
互联网
数码
国际足球
房产
家居
时尚
科学探索
职场
育儿
股票
教育
影视
情感
热点
中国军情
武器
中国南海
中国足球
亚洲杯
科比
综合体育
CBA
投资
大咖秀
外汇
创业
风口
SUV
豪车
概念车
优惠
新能源
美国
欧洲
朝日韩
俄罗斯
孕期
街拍
婚姻
正能量