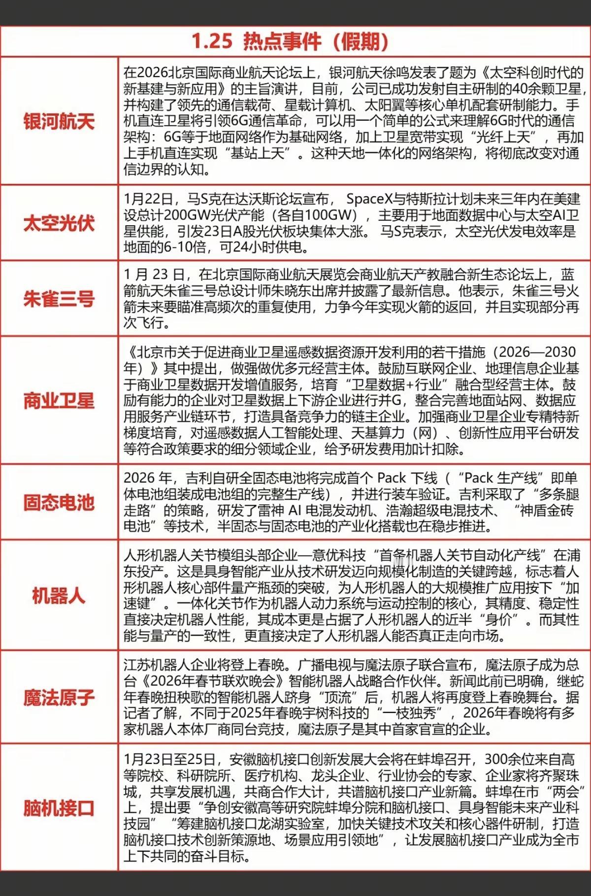
1.25周日 晚间 财经热点汇总! 1.银河航天 2.太空光伏 3.朱雀三号 4.商业卫星 5.固态电池,机器人
猜你喜欢
【11点赞】
【20点赞】
【3点赞】
【4点赞】
【149点赞】
金鸡牛鸣笙
感谢大家的关注
作者最新文章
热门分类
财经TOP
财经最新文章