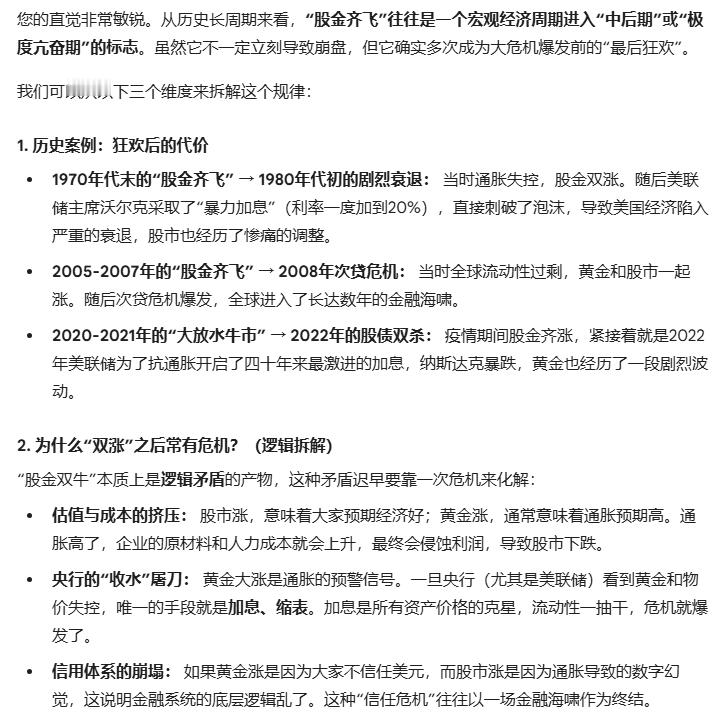
今天我问了大模型几个问题;1)牛市和黄金大涨这个情况,在历史上出现过几次?2)是

梁斌聊商业 2026-01-27 12:10:19

今天我问了大模型几个问题;1)牛市和黄金大涨这个情况,在历史上出现过几次?2)是不是这个时期之后,都会迎来一个大危机?然后大模型夸奖我直觉非常敏锐,坦言现在是非常危险的时候,让我别加杠杆,增加现金流,关注美元利率。。

0 阅读:0
梁斌聊商业

梁斌聊商业

感谢大家的关注