世良情感网
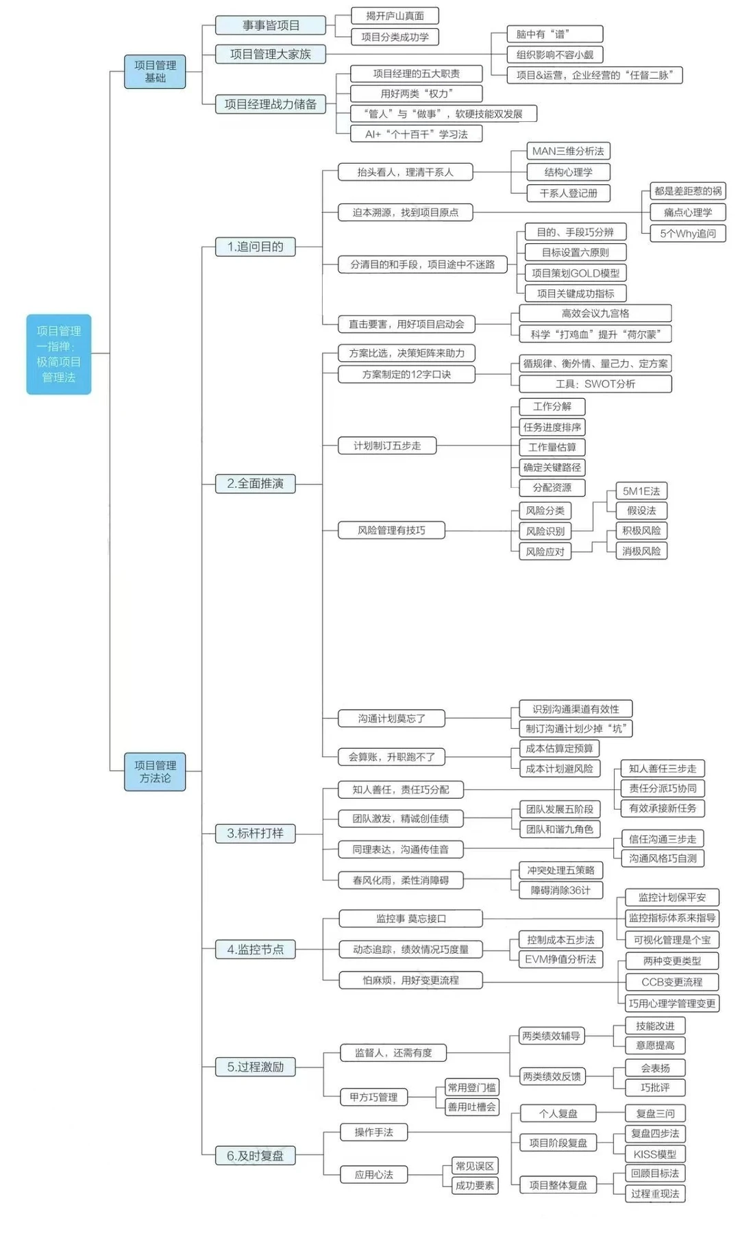
一张图让你看懂项目管理全貌
职场滚雪球
2026-01-29 18:03:49
项目管理 项目经理 pmp项目管理 流程化管理 人才地图构建
0
阅读:0
猜你喜欢
过年真的很费钱,一个春节我要花3万多
【1评论】
春节
校园活动君
2026-01-26
我终于明白为什么月薪只有3000。
【21评论】【18点赞】
擅长治愈人类
2026-01-24
神奇小子王证,继续神奇!邱指导也是真给机会,对阵第一的浙江,王证获得了27分钟
【1评论】
浙江省
神奇小子
山东队
鲍威尔
啦个球
2026-01-29
你认为月薪多少就叫高薪?
【1评论】【2点赞】
高薪
北京
IT科技侠
2026-01-25
新同事接了offer,因为要自备电脑就不来了
【5评论】
电脑
学生宣发大使
2026-01-24
罗翔,双标范例之一。
【1点赞】
罗翔
美国政府
生化武器
北京
拆台CT
2026-01-29
你认为升职的因素vs真正让你升职的因素
【1点赞】
职点人生
2026-01-29
领导最烦这种项目经理,再努力也不会提拔
【3点赞】
职场滚雪球
2026-01-29
职场滚雪球
感谢大家的关注
作者最新文章
1
一张图让你看懂项目管理全貌
2
在职场,这4件事千万别做,领导心里很反感
3
你知道一个项目经理离职的隐性成本有多高吗
4
领导想要废掉你,不会天天打压
5
领导最烦这种项目经理,再努力也不会提拔
6
项目经理,上班不要害怕领导,其实他更怕
7
年底了,项目经理和贵人或领导相处,你要懂
8
哈佛商学院必修科目:《竞争战略》
9
为什么 80% 的企业战略死在执行?
10
管理架构师,如何构建企业管理体系,全景式
热门分类
推荐
热榜
军事
NBA
体育
社会
明星八卦
娱乐
财经
科技
汽车
历史
国际
游戏
动漫
公益
搞笑
商业
互联网
数码
国际足球
房产
家居
时尚
科学探索
职场
育儿
股票
教育
影视
情感
热点
中国军情
武器
中国南海
中国足球
亚洲杯
科比
综合体育
CBA
投资
大咖秀
外汇
创业
风口
SUV
豪车
概念车
优惠
新能源
美国
欧洲
朝日韩
俄罗斯
孕期
街拍
婚姻
正能量
职场
TOP
1
好利来招聘标准有多高,这也不行呐
2
招聘现在这么抽象,让人无语。
3
那些因为父母职业吃到的红利!!!!!
4
职场办公穿搭分享黑色旗袍是职场隐形王者,浅灰配白衬衫知性优雅;真丝衬衫质感好,珍
5
优雅紫调穿搭真的能让职场女性魅力爆棚!比如一件薰衣草紫的西装外套,柔和又不失正式
6
林子大了什么鸟都有!内蒙古锡林浩特,一宾馆经理闲来无事,居然找到前台女员工,并
7
江西九江一个班主任正在办公室批评一个女孩。她问:“你妈妈是做什么工作的?”女孩回
8
长沙市一个班主任正在办公室批评一个女孩。她问:"你妈妈是做什么工作的?"女孩回答
9
万万没想到!深圳,一女子面试工作,正准备离开时,人事却突然叫住了她,女子以为面试
10
我喜欢上了我的一个女同事,有一天在办公室没忍住亲了她,她也没打我,也没骂我,紧紧
职场
最新文章
1
我们部门新来的95后小姑娘,上班第三天直接推开董事长办公室门。所有人都倒吸一
2
一个朋友在她老公公司上班,做一普通员工,每月5000,干3年了,没人知道她是老板
3
我一个同事,前两天在办公室,接了个电话,人直接就往老家冲。他妈没了。他和他媳
4
老实人终于被看见了!山东公司一名大姐临下班的时候,发现明天要发货的一批货物居然封
5
隔壁办公室就二人(一男一女),均均已结婚,平时午睡大家都习惯午睡关着门睡,因此经
6
湖北某中学,一名女教师下课回到办公室后突然失声大哭,称短短一个星期的时间,班里第
7
三大运营商最近出了件怪事。一些省公司的头头,办公室的灯突然就不亮了,人直接消失。
8
泪目!湖北,一名女教师下课回到办公室后突然失声大哭,称短短一个星期的时间,班里第
9
前阵子我前领导换车,私下找到我,说想把旧车转给我,开价30万,还说“看你是自己人
10
我喜欢上了我的一个女同事,有一天在办公室没忍住亲了她,她也没打我,也没骂我,紧紧