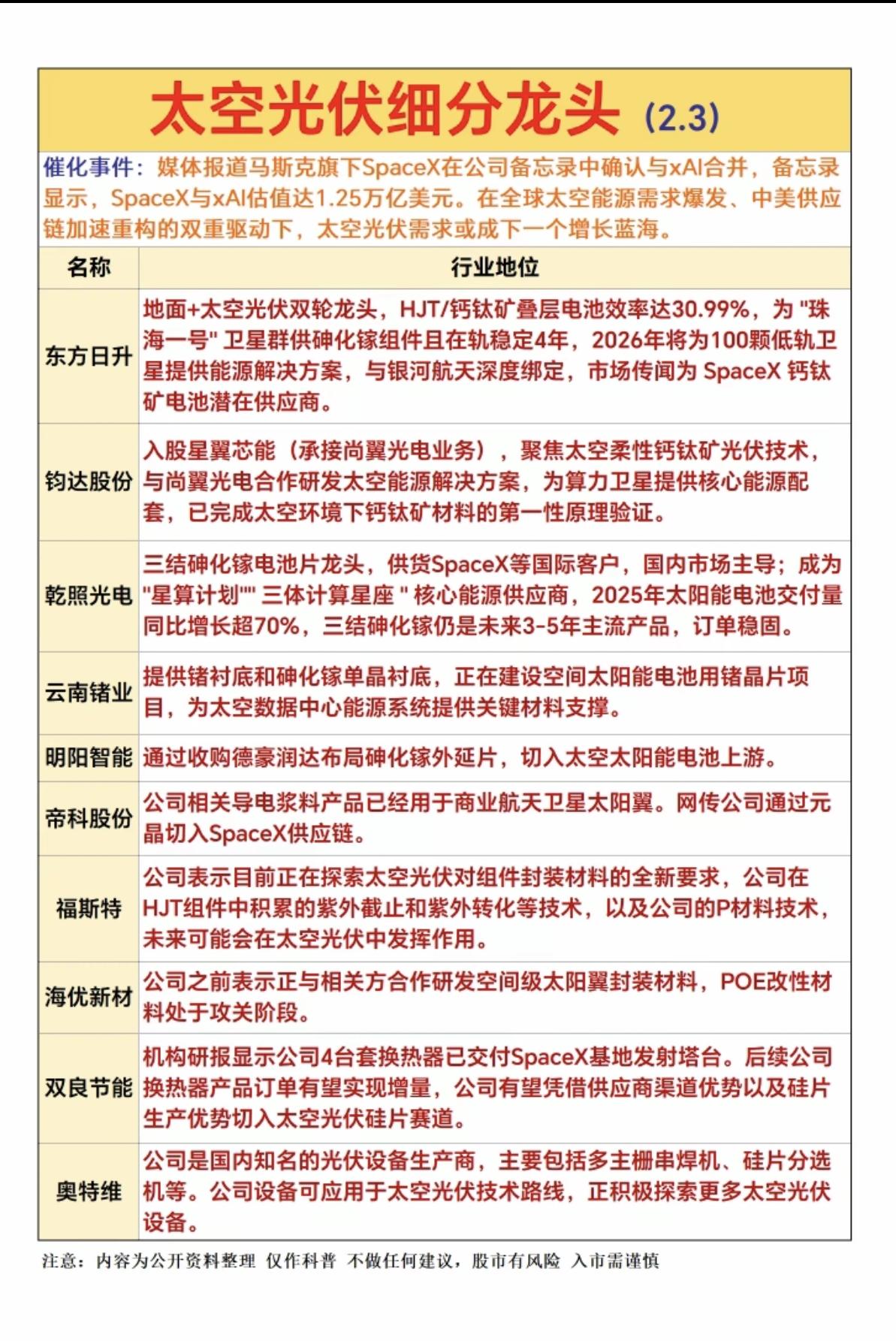
太空光伏:细分龙头,深度解析! 马斯克旗下SpaceX在公司备忘录中确认与xAI合作,表明了全球太空能源需求爆发! 相关核心龙头股:
猜你喜欢
【3点赞】
【2点赞】
【24点赞】
金鸡牛鸣笙
感谢大家的关注
作者最新文章
热门分类
财经TOP
财经最新文章