世良情感网
小鸟闲聊汽车的文章
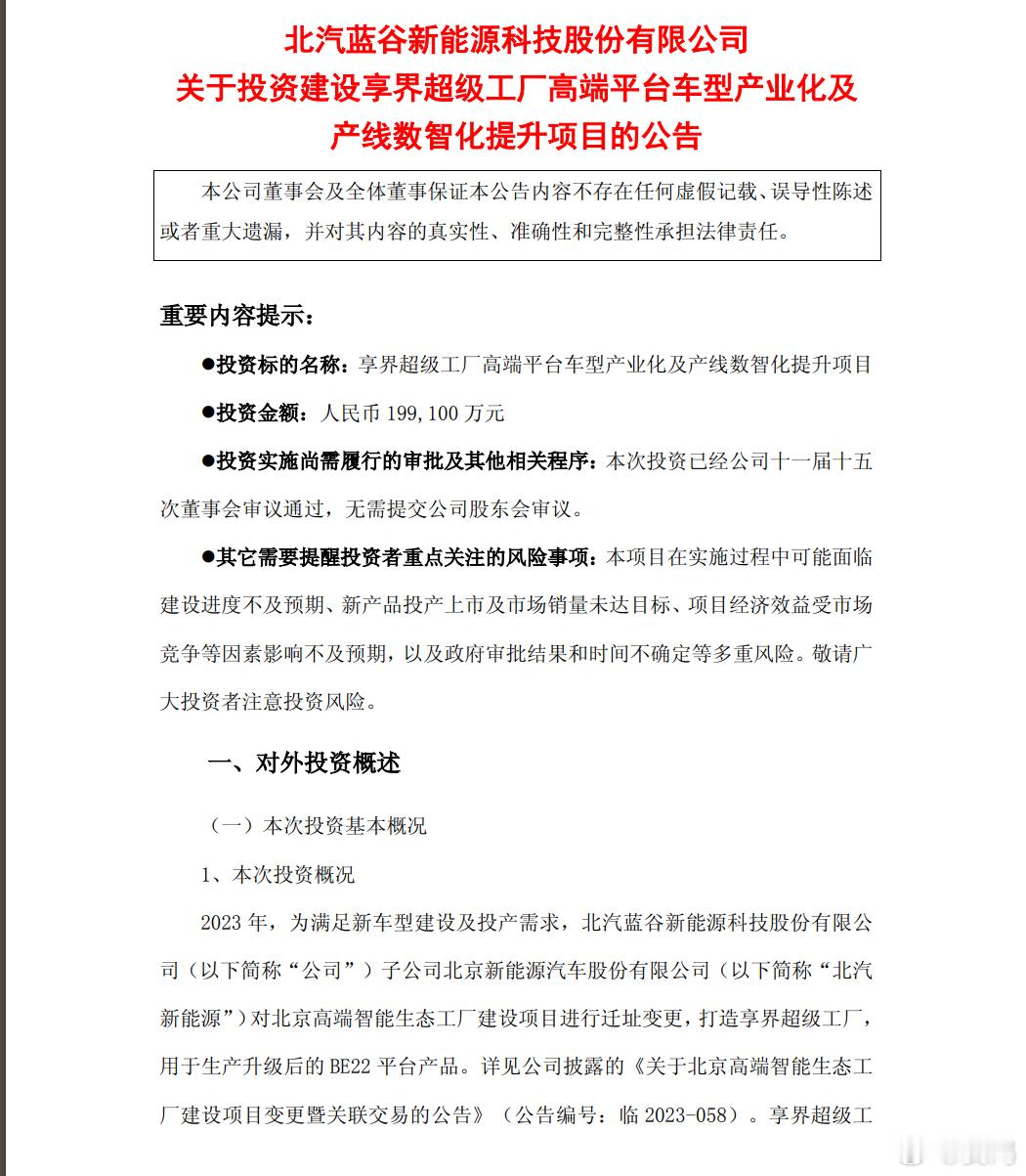
北汽花费近20亿,用于享界超级工厂高端平台车型产业化及产线数智化提升项目。
汽车
2026-01-25 11:53
1月22日上午,龙岗区龙城街道尚景社区鸿蒙之家·邻里中心,在华润・昭华里正式揭牌
科技
2026-01-24 17:51
立刻下定问界M8 ,过年马上就到家。
汽车
2026-01-24 10:50
立潮头,百年外滩盛启新篇。见风范,时代旗舰品味非凡。鸿蒙智行尊界体验中心·上海B
汽车
2026-01-24 09:52
昨天总共四只螃蟹,中午丈母娘和爱妻吃了两只,爱妻说晚上想再吃一只,丈母娘问你怎么
2026-01-23 21:50
在长白山无边的纯白里,享界S9T好美!驭见人生旷野
汽车
2026-01-23 18:50
享界整体销量,真正实现跟BBA一个梯队,豪华轿车SBBA市场格局已经形成。最重要
汽车
2026-01-23 18:51
华为官网新春优惠最高降价1800元 Pura 80系列指定机型最高优惠1500元
科技
2026-01-23 18:53
智界汽车新春购车权益加码 1月16日至2月2日,购买智界全系车型即可享受至高12
汽车
2026-01-23 18:49
尊界S800这组AIGC很好看,现在AIGC太牛了。
汽车
2026-01-23 18:49
智界V9这个旗舰气场,很可以。
汽车
2026-01-23 18:49
鸿蒙智行首款旅行车享界S9T 美图来了,好惬意,优雅、自由。驭见人生旷野
汽车
2026-01-23 18:50
华为Pura80系列开启新年礼遇,即日起至高可享1500元优惠!
科技
2026-01-23 18:49
江汽集团2025年第一个关键词:共赢。
汽车
2026-01-23 18:49
第一页
小鸟闲聊汽车
感谢大家的关注
热门分类
推荐
热榜
军事
NBA
体育
社会
明星八卦
娱乐
财经
科技
汽车
历史
国际
游戏
动漫
公益
搞笑
商业
互联网
数码
国际足球
房产
家居
时尚
科学探索
职场
育儿
股票
教育
影视
情感
热点
中国军情
武器
中国南海
中国足球
亚洲杯
科比
综合体育
CBA
投资
大咖秀
外汇
创业
风口
SUV
豪车
概念车
优惠
新能源
美国
欧洲
朝日韩
俄罗斯
孕期
街拍
婚姻
正能量