世良情感网
如凡深扒汽车啊的文章
唐宫奇案有中式恐怖那味了不知道剧情恐怖不恐怖我只知道白鹿的造型有点大事很妙白鹿
娱乐
2026-01-27 18:02
腊八祈福,科技添彩。在雍和宫今日的腊八活动中,机器人的加入成为一大亮点,从熬粥到
科技
2026-01-27 15:01
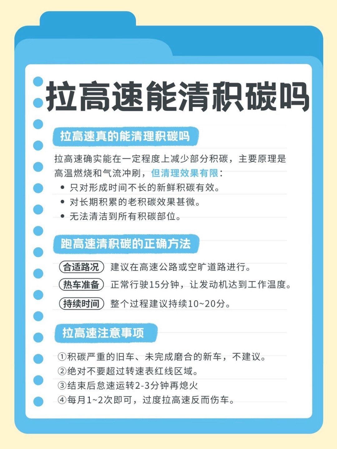
老司机都说拉高速能清积碳,是真的吗?🤔亲测有效但有讲究,乱拉反而伤车!✅拉高速
汽车
2026-01-27 15:01
这几天台风接连不断,每次开车都有点害怕给宝子们整理了台风天开车涉水攻略赶紧码住!
汽车
2026-01-26 11:00
每年续车险都头大?分不清哪些该买哪些是智商税?保姆级攻略,新手小白也能秒懂👇✅
汽车
2026-01-23 14:54
闯红灯扣6分怎么免?包有用的!在12123上处理违章时,系统自动判断你是否符合学
社会
2026-01-22 10:53
停车开门没注意,“咚” 一声把旁边车蹭掉漆了…别慌!按这几步来,既体面又省心👇
社会
2026-01-21 11:52
天冷上车要不要“热车”?原地怠速半天反而伤车!今天说清现代汽车该怎么“热”🚗?
汽车
2026-01-20 19:49
面对泡水车、车被树枝砸伤等问题,车主该如何要求理赔?宝子们看这篇!✅车辆理赔有车
汽车
2026-01-20 15:50
熄火后,行车记录仪还能录吗🤔刚提车的宝子们是不是都有这疑问, 行车记录仪熄火了
汽车
2026-01-19 14:50
底盘是车的“骨骼”,养护好了能开得更久更稳!这几个底盘保养要点,很多车主都忽略了
汽车
2026-01-19 14:49
汪东城没有我cos不了的小说我靠我靠我以为看诸神很小众啊啊啊他居然cos了!!!
娱乐
2026-01-17 20:46
每年车险里那笔“交强险”,你是不是只知道必须买,却不太清楚它到底管什么、怎么赔?
汽车
2026-01-16 17:43
对方刮蹭逃逸💢报交警有用吗?发现自己的车被刮蹭后对方跑了,千万别忍气吞声!手把
社会
2026-01-16 15:44
汽车轮胎扎钉后到底拔不拔?做错真的可能出大事!老司机教你正确处理🚨扎钉后先别急
汽车
2026-01-15 18:43
保姆级轮胎🛞知识!看完你换轮胎会很牛一篇帮宝子们搞定轮胎所有知识点!小白秒变老
汽车
2026-01-15 18:43
新年喜提爱车,总要发条文案纪念一下🥰你说什么?你不知道,你只知道你的车很曼妙~
汽车
2026-01-15 18:43
🚨仪表盘上突然冒出个“TCS OFF”的图标,不少车主会心头一紧:是不是系统坏
汽车
2026-01-15 18:43
爱情公寓和回家的诱惑是同一个家两部剧都没看过真有那么好看吗
2026-01-15 18:43
港媒曝徐冬冬疑似怀孕很正常的事情啦俩人兜兜转转七年在一起如果真的怀孕 祝福祝福~
娱乐
2026-01-15 18:43
第一页
下一页
如凡深扒汽车啊
感谢大家的关注
热门分类
推荐
热榜
军事
NBA
体育
社会
明星八卦
娱乐
财经
科技
汽车
历史
国际
游戏
动漫
公益
搞笑
商业
互联网
数码
国际足球
房产
家居
时尚
科学探索
职场
育儿
股票
教育
影视
情感
热点
中国军情
武器
中国南海
中国足球
亚洲杯
科比
综合体育
CBA
投资
大咖秀
外汇
创业
风口
SUV
豪车
概念车
优惠
新能源
美国
欧洲
朝日韩
俄罗斯
孕期
街拍
婚姻
正能量