世良情感网
天地洛邑刊历史的文章
民国时期17位一级上将1935年,民国政府制定军衔制度,上将分为特级、一级、二级
历史
2025-12-31 23:25
15位弃暗投明的国民党高级将领01、李宗仁(陆军一级上将)02、李济深(陆军一级
历史
2025-12-31 23:25
我国十大千年古寺1、白马寺,1900余年(洛阳)。2、龙华寺,1800余年(上海
历史
2025-12-31 23:25
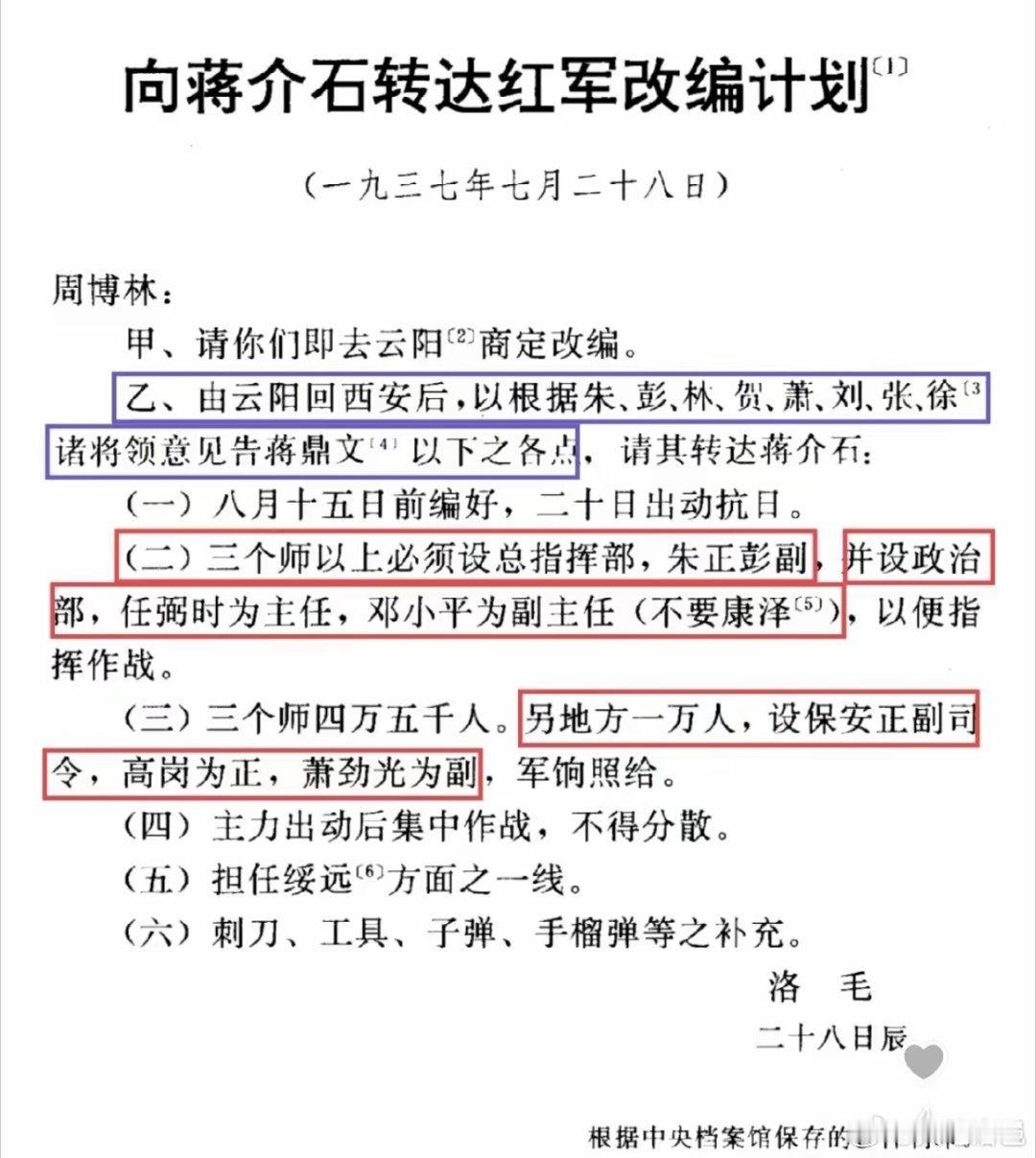
抗战初期,我党提出的红军改编计划原文如下。周博林:甲、请你们即去云阳商定改编。乙
历史
2025-12-31 23:25
参加北伐战争的8个军长第一军:军长何应钦,一级上将,中央军二号人物。第二军:军长
历史
2025-12-31 07:25
唐朝军衔高级军衔临时军衔:兵马大元帅、兵马副元帅。从一品:骠骑大将军正二品:辅国
历史
2025-12-31 07:25
华北野战军战斗序列,4个兵团13个军来源和首任主官华北军区部队由八路军晋察冀军区
军事
2025-12-31 07:25
西楚霸王项羽分封的18位诸侯1.汉王刘邦,封在汉中,击败项羽建立汉朝。2.雍王章
历史
2025-12-28 23:25
宋朝时期疆域北宋在经历了唐朝后期乱世、五代十国后建立。北宋虽然灭了南方多个国家,
历史
2025-12-28 23:25
中国古代10大名将1、战国白起:横扫六国,百战百胜。2、秦末韩信:汉初三杰,兵家
历史
2025-12-28 21:24
红军36个军首任军长红1军,军长许继慎,牺牲。红2军,军长贺龙元帅。红3军,军长
历史
2025-12-28 00:29
不同朝代,六尺男儿有多高?商周,一尺16.5厘米,六尺0.99米。秦朝,一尺23
历史
2025-12-28 15:25
古代文庙和武庙上榜名人文庙:文圣孔子。四配:颜回,子思、曾参、孟子。十二哲等名人
历史
2025-12-28 00:28
红军时期10大起义,起义总指挥后来结局一、南昌起义时间:1927年8月1日。总指
历史
2025-12-28 00:30
北宋九位皇帝宋太祖·赵匡胤,在位16年,50岁,建立北宋。宋太宗·赵光义,在位2
历史
2025-12-26 22:24
中国古代十大名将韩信,领兵多多益善。白起,外号人屠。李靖,神话为托塔天王。霍去病
历史
2025-12-26 22:24
国军将领起义,建国后结局陈明仁,第21兵团司令员,上将军衔。董其武,第23兵团司
历史
2025-12-26 03:31
北宋统一战争灭国过程唐朝灭亡后,五代时期各地割据,有众多割据政权。郭威建立后周,
历史
2025-12-26 03:31
陈赓大将的386旅,出了多少开国名将?陈赓大将,386旅旅长。陈再道上将,386
历史
2025-12-26 03:31
粟裕大将有多牛?华东战场国军5次换帅,80多万美械国军连吃败仗解放战争时期,华东
历史
2025-12-26 22:25
第一页
下一页
天地洛邑刊历史
感谢大家的关注
热门分类
推荐
热榜
军事
NBA
体育
社会
明星八卦
娱乐
财经
科技
汽车
历史
国际
游戏
动漫
公益
搞笑
商业
互联网
数码
国际足球
房产
家居
时尚
科学探索
职场
育儿
股票
教育
影视
情感
热点
中国军情
武器
中国南海
中国足球
亚洲杯
科比
综合体育
CBA
投资
大咖秀
外汇
创业
风口
SUV
豪车
概念车
优惠
新能源
美国
欧洲
朝日韩
俄罗斯
孕期
街拍
婚姻
正能量