SpaceX收购xAI金额出炉【SpaceX收购xAI金额为2500亿美元】埃隆

小一品商业 2026-02-03 08:26:03

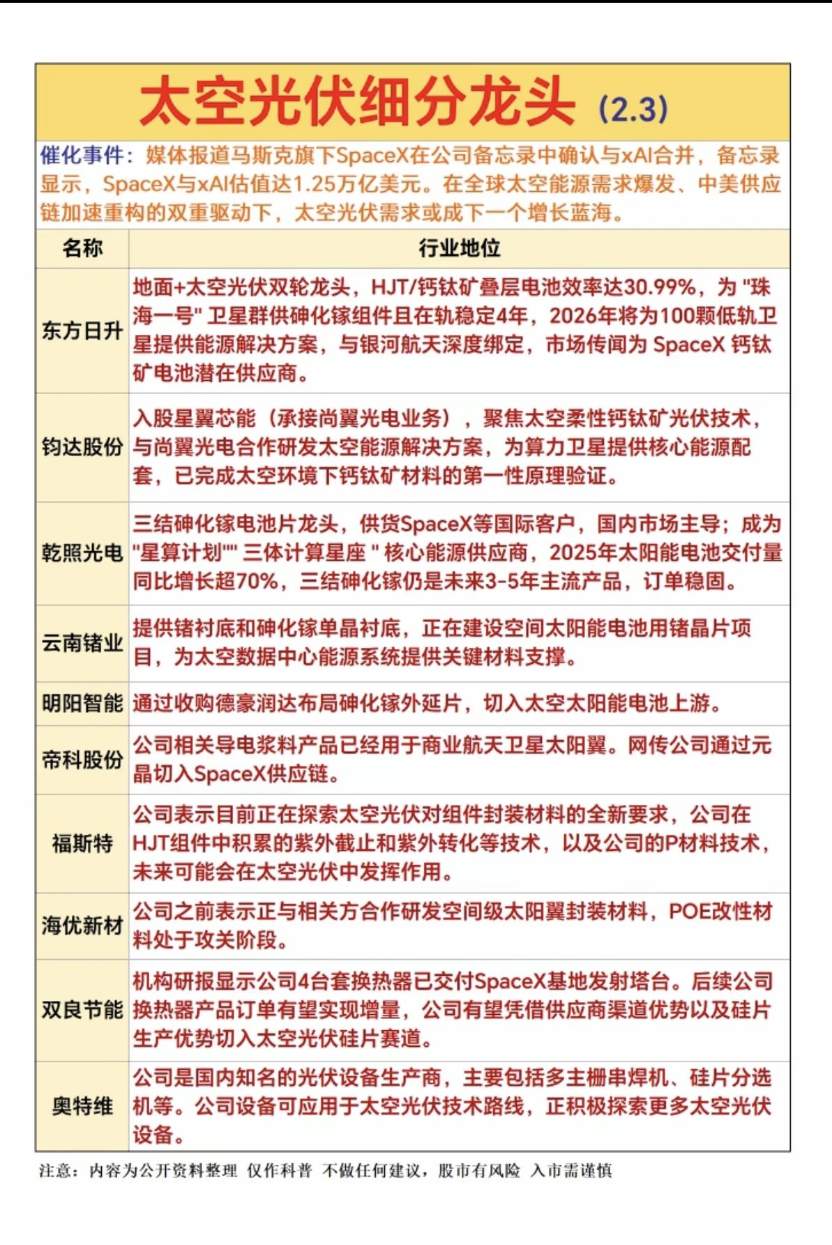
SpaceX收购xAI金额出炉【SpaceX收购xAI金额为2500亿美元】埃隆・马斯克旗下的 SpaceX 已收购其创立的人工智能初创公司 xAI,此举是为了实现他开发由太空数据中心支持的先进人工智能工具的雄心。

据英国《金融时报》报道,一位知情人士透露,SpaceX 以 2500 亿美元(现汇率约合 1.74 万亿元人民币)的价格收购了这家人工智能公司,该估值基于 xAI 近期一轮 200 亿美元的融资,这家成立仅两年的初创企业在该轮融资后估值达 2300 亿美元。

马斯克并未披露这笔交易的具体财务条款,但在近期多轮融资后,两家公司的合并估值略超 1 万亿美元。此前,这家火箭企业在一次二级股票交易中估值已达 8000 亿美元。

SpaceX 一直在为首次公开募股(IPO)做筹备,马斯克推动其最早于 6 月上市,该次 IPO 预计募资规模最高可达 500 亿美元,有望成为史上规模最大的首次公开募股。

马斯克在周一的公告中写道,此次合并虽让上市计划变得复杂,却是其愿景的一部分 —— 打造“一颗有感知的太阳,以此理解宇宙,并将意识的光芒散播至星辰之中”。

过去两年间,xAI 与其竞争对手,包括萨姆・奥尔特曼创立的 OpenAI、马克・扎克伯格执掌的 Meta,均在斥巨资加急搭建训练和运行人工智能模型所需的大规模数据中心与芯片。

马斯克周一表示,“轨道数据中心”将成为这项技术未来发展的核心基础设施。

他写道:“即便在短期内,仅依靠地面方案也无法满足人工智能领域的全球电力需求,还会给社会社区与生态环境带来沉重负担。从长远来看,基于太空的人工智能显然是实现规模化发展的唯一路径。”

SpaceX 规划中的 IPO 将为公司发射大型卫星提供资金,这些卫星将为 xAI 的人工智能模型提供算力支撑。

据三位知情人士消息,SpaceX 首席财务官布雷特・约翰森原定于周一下午与公司投资人召开电话会议,讨论此次收购事宜。

这一收购事件,是马斯克将其商业版图下多个业务板块整合至同一企业架构下的整体布局的一环。去年 3 月,xAI 已与马斯克的社交平台 X(原推特)完成合并。当时的合并交易对整体集团估值 1130 亿美元,其中 xAI 估值 800 亿美元,X 平台估值 330 亿美元。此次整合让两家公司实现更深度的业务协同:xAI 依托 X 平台的海量数据训练模型,同时 xAI 研发的 Grok 聊天机器人也已接入该社交平台的信息流。2022 年 10 月,马斯克以 440 亿美元的价格收购了彼时名为推特(Twitter)的 X 平台。(IT之家)

0 阅读:1
小一品商业

小一品商业

感谢大家的关注