世良情感网
傲易说汽车啦的文章
周冠宇 凯迪拉克几乎是明示了,周冠宇将加盟凯迪拉克。猫眼睛(周冠宇经常晒宠物猫玉
娱乐
2026-01-03 02:34
法拉利F1车队发文告别周冠宇目前 11 个车队都没有正式车手席位了,结合之前周冠
体育
2026-01-02 19:34
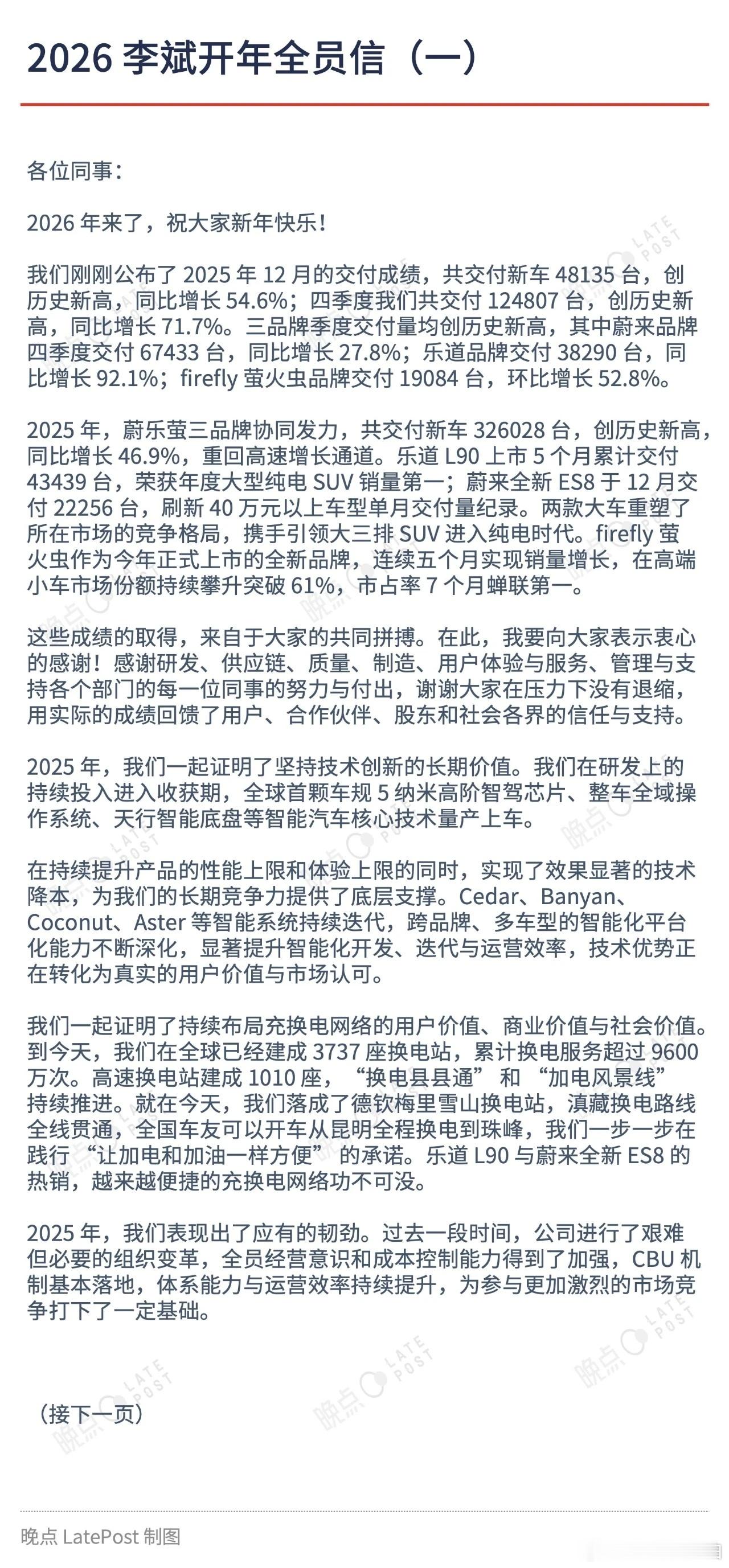
李斌的全员信(来自晚点独家)。首先还是肯定了 2025 年团队的表现,今年蔚来的
汽车
2026-01-02 14:34
蔚来 ES8 一个月卖了 2.2W+ 台?!这个成绩相当 nb。自主品牌里面,4
汽车
2026-01-02 14:33
新年快乐各位!!2026 年元旦早晨,一个奇妙温暖的经历分享给大家。昨晚抵达阿坝
2026-01-01 17:36
零跑年销量近60万台超额完成目标 2025 年是零跑起飞的一年。品牌成立10周年
汽车
2026-01-01 17:36
1704公里超长续航SUV小鹏G7来了 刚预热完 P7+,增程 G7 也来了。电
汽车
2025-12-30 11:34
林俊杰七七恋情梳理wow,看到推送还是有点惊讶,之前被曝光好多次,这次自己官宣了
娱乐
2025-12-29 23:33
新款小鹏p7+即将全球36国发布 这次改款外观基本不变,尾部变得好看了,尤其是尾
汽车
2025-12-29 11:33
零跑9系豪华双旗舰同台首秀 零跑 D99 设计还不错哎,整体挺简洁的,段落式的灯
汽车
2025-12-29 02:32
零跑9系豪华双旗舰同台首秀 零跑 9 系双旗舰,分别是旗舰 SUV 零跑 D19
汽车
2025-12-29 01:31
台湾海域6.6级地震 人在厦门,震感明显,沙发一直晃,吓到了。
社会
2025-12-28 01:32
智己五周年实现单月盈利 智己汽车成立已经五周年了,最近也是好事连连。从 9 月开
汽车
2025-12-26 21:33
智界 V9 被拍到了,这设计咋样?传统机械门把手,这镀铬条还挺老钱风的...华为
汽车
2025-12-26 20:32
电影飞驰人生3定档春节国内最好的赛车题材电影了,今年过年必须进电影院了。
娱乐
2025-12-26 20:33
理想第二产品线总裁张骁将离职,不知道是主动的还是因销量压力被迫主动的...张骁
汽车
2025-12-24 21:32
特斯拉 Robotaxi 要收清洁费了,整治臭车重拳出击。中度脏污,比如食物泼洒
汽车
2025-12-24 16:31
又到了鸿蒙智行最熟悉的环节——你画我猜。作为一个没去看智界 V9 产品的人,看了
汽车
2025-12-23 16:32
预定了一台维他动力 Vbot 的大头BoBo。早上看了发布会,感觉很有意思,创始
科技
2025-12-23 16:31
看起来是甲方不让传播,但又很想传播。大v聊车
汽车
2025-12-23 04:31
第一页
下一页
傲易说汽车啦
感谢大家的关注
热门分类
推荐
热榜
军事
NBA
体育
社会
明星八卦
娱乐
财经
科技
汽车
历史
国际
游戏
动漫
公益
搞笑
商业
互联网
数码
国际足球
房产
家居
时尚
科学探索
职场
育儿
股票
教育
影视
情感
热点
中国军情
武器
中国南海
中国足球
亚洲杯
科比
综合体育
CBA
投资
大咖秀
外汇
创业
风口
SUV
豪车
概念车
优惠
新能源
美国
欧洲
朝日韩
俄罗斯
孕期
街拍
婚姻
正能量