世良情感网
三年级期末考试真题(山西吕梁地区)妞妞已考完,这是孩子的考试题,总体不...
寻爱跳舞的小妞
2025-01-12 04:47:51
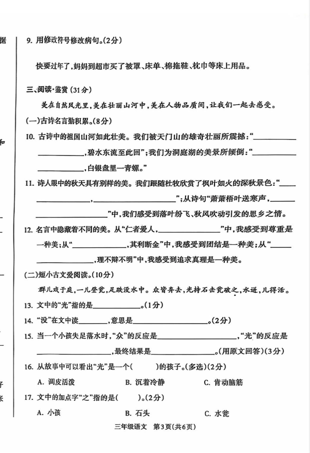
三年级期末考试真题(山西吕梁地区)三年级期末考试 妞妞已考完,这是孩子的考试题,总体不难,好多家长私信我,拿去让孩子们练练手!希望孩子们都能考出自己理想的成绩!
0
阅读:9
寻爱跳舞的小妞
感谢大家的关注
作者最新文章
1
真实的自己。没有美颜,没有滤镜,没有瘦脸,没有特效…重新审视真实的自己...
2
转型。
3
放松
4
新年快乐!2025,烟火落下;2026,星辰升起!愿我们,愿大家新年快乐! !
5
顺顺顺。 提前祝大家元旦快乐!
6
我俩独处时间。 带着弟弟回姥姥家,开森!
7
辛苦了。2016年的“宝宝潮”一代,正在长大。他们面临的是AI竞争、全...
8
中秋节快乐。我是丈夫生命中最温暖的依靠,是孩子世界里最安全的港湾,也是...
9
育儿碎片🧩。又开始新一轮的育儿妈妈,不仅是称呼,更是一生的使命和甜蜜...
10
晒太阳。阳光下,妈妈轻抚着你红扑扑的小脸,树影摇曳间洒落一地温柔,连风...
热门分类
推荐
热榜
军事
NBA
体育
社会
明星八卦
娱乐
财经
科技
汽车
历史
国际
游戏
动漫
公益
搞笑
商业
互联网
数码
国际足球
房产
家居
时尚
科学探索
职场
育儿
股票
教育
影视
情感
热点
中国军情
武器
中国南海
中国足球
亚洲杯
科比
综合体育
CBA
投资
大咖秀
外汇
创业
风口
SUV
豪车
概念车
优惠
新能源
美国
欧洲
朝日韩
俄罗斯
孕期
街拍
婚姻
正能量
育儿
TOP
1
实话实说,妈妈比女儿还漂亮![捂脸哭][捂脸哭][捂脸哭]
2
幼儿园阿姨这么妖娆,小朋友都懵圈了。
3
我已经挺有礼貌了吧。
4
儿子这么有出息,父母应该很自豪吧?
5
写字是一种生活
6
怎么办?我觉得妈妈更漂亮,是我有问题吗?
7
这又是谁家的孩子呀?
8
你们的备胎有没有下过地呢?
9
爸爸的做法对不对?
10
扫兴的中式家长养出了扫兴的孩子
育儿
最新文章
1
实话实说,妈妈比女儿还漂亮![捂脸哭][捂脸哭][捂脸哭]
2
1、人的一生,孩子能陪你多久?0-4岁,你是他的全世界;4-13岁,你是他的黄昏
3
人年纪大了,嘴上说着不怕,真到自己身上,谁都不想走。我爸84岁那年走的,当时
4
顺产后,我再也不会劝别人生孩子了我真不明白,为啥生完孩子没多久,身边的妈妈们好
5
孕期的温柔时光,花海中的幸福瞬间🌸💐🌺
6
有点震惊,我一个朋友的小表妹,只有12岁,你敢信?172的个子,六年级……现
7
原来最好的家庭教育其实是父母聊天。
8
“还有,中国生孩子都可以做月子”
9
写字是一种生活
10
儿媳半夜羊水破了吓得不知所措,婆婆知道了,说没事,可能尿失禁。老公听了,又继续睡