什么都不懂就开始备考江西省公务员真的会做很多无用功!
☑️今天带大家了解江西省考的相关知识,希望能为各位提供一些备考方向:
✅1、什么是江西省考
✅2、江西省考报考条件
✅3、江西地区公务员待遇和难度
✅4、江西省考基本流程
✅5、江西省考重要节点
✅6、江西招考公告查询
✅7、江西省考笔试内容
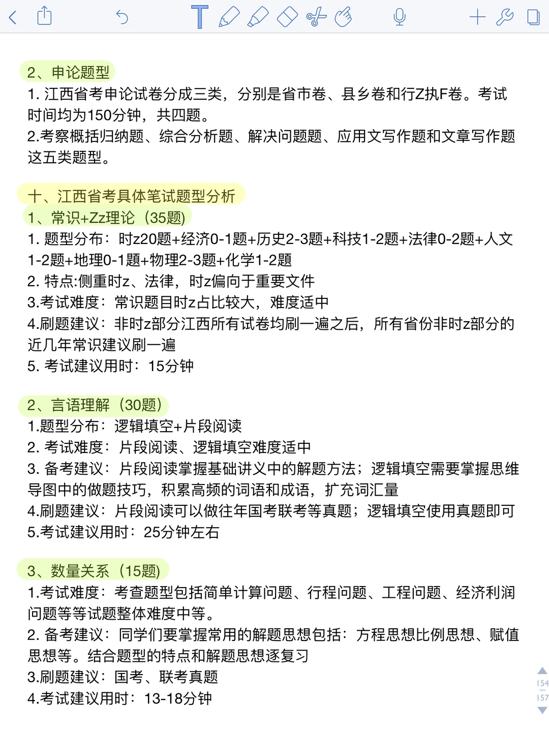
✅8、江西省考具体笔试题型分析
✅9、怎么备考
-
🔑什么是江西省考?
简单概括一下就是江西省独立选拔公务员的考试,与多个省份同一天笔试,在3月中旬开考,江西省考是可以和国考一起准备的,先国考后江西省考,多一份上岸机会!
-
🔑 江西省考报考流程
发布招考公告(1月)→考生网上报名(1月中)→资格初审→统一笔试(3月)→笔试成绩查询(4月)→面试(4月下)→体检→确定预选对象→Z治考核→确定拟录用对象→公示→审批录用



