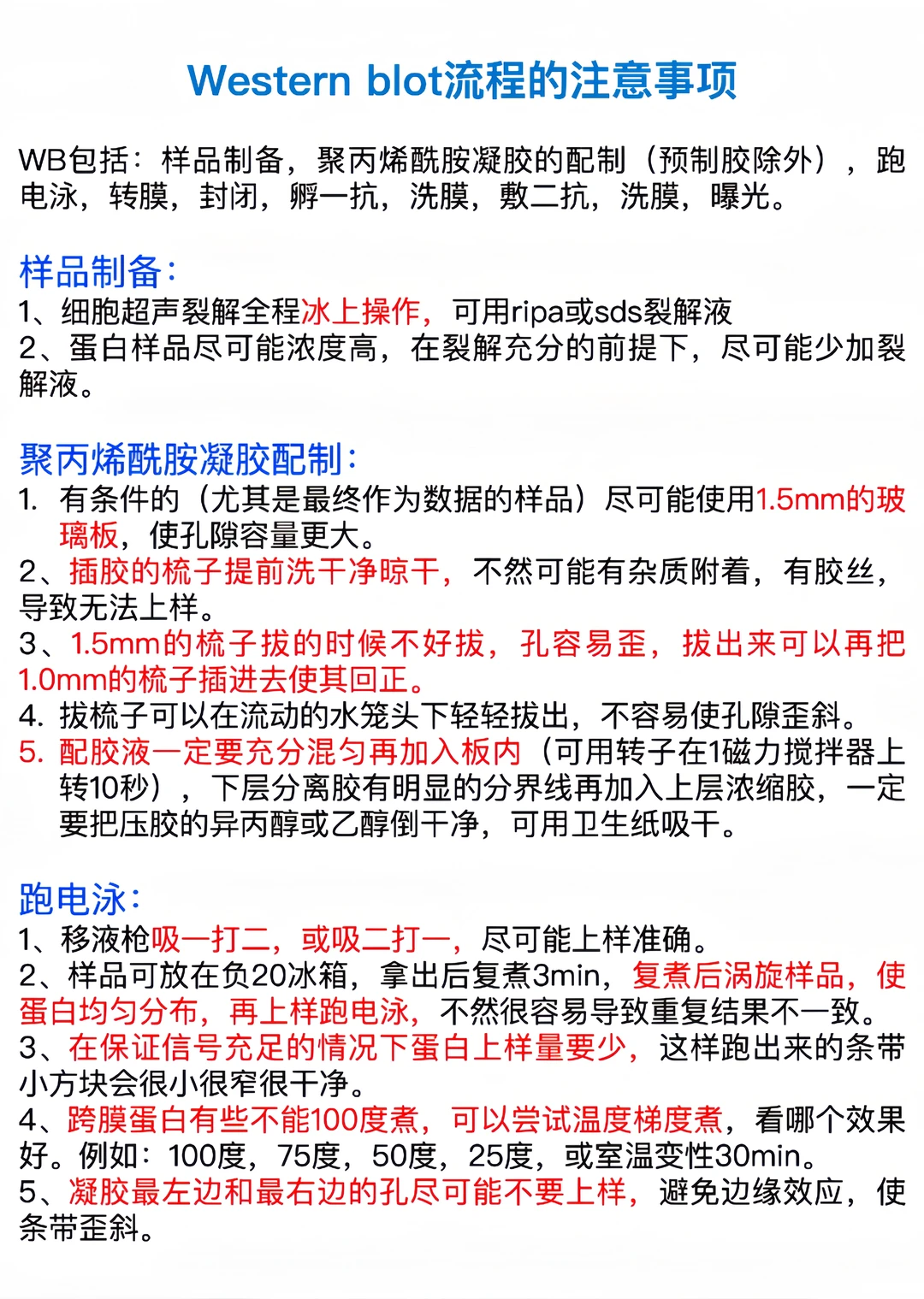
现在每次做感觉都可以,重复次数也比较少,很多都是一次出结果,基本可以做到背景干净,条带清晰~分享一些经验叭!
wb包括:样品制备,配胶(预制胶除外),电泳,孵一抗,洗膜,孵二抗,洗膜,发光。每一步需要注意的事项都写在P2和P3的总结啦~[喝奶茶R]
✅配胶:
1、分离胶大概长度配多长?(P4)
2、分离胶凝固后用纸巾把水或乙醇吸干,紧接着可以把胶架倒置(P5)
3、1.5mm梳子容易拔歪,如果拔歪了可以再把1.0mm梳子插进去,可以归正(P6)
4、胶的保存(P7)
短期保存(1-2天推荐泡水里),长期保存(1周)推荐用保鲜膜或保鲜袋沾点水包起来
✅转膜(P8)
如果用的是卷筒的PVDF膜,膜可能会弯曲,建议大家凸的那一面去贴合胶,这样会更贴合。
✅裁膜(P9~P13)
1、裁膜时每个条带保证有2条以上的marker,不要裁成“面条”状,容易原图审核不过
2、可以用保鲜袋装膜,隔着保鲜膜在膜上做标记
3、不要标记在条带位置和marker上,可以写在marker旁边
4、新手可以使用尺子和笔去划线,然后再裁膜,就会裁的比较整齐
5、用清晰可见的marker,不然发光时很容易看不到
🌟个人最近用的是Cytiva的彩虹marker,有3种规格,全分子量,低分子量,高分子量都有,几乎适配所有蛋白~[喝奶茶R]
🌟而且Cytiva的marker用很少的量就清晰可见了,图上用的是2ul,适配范围也广,传统胶,预混胶,预制胶都可以用,尊嘟很nice~😇
[害羞R]最后膜曝光时,发光液也是Cytiva,很好用~他们家产品感觉都挺不错,发光液也是AB液一比一混合使用的。
🌟丰度高的给蛋白,例如内参,不到1s就可以显出条带;丰度正常的蛋白,孵过3个目的,分别是8s,3s,25s显出条带
🌟除此之外,显出的条带背景都比较干净,Cytiva发光液值得拥有~
🌟建议:如果蛋白丰度较高,可能容易出现烧膜的现象,建议上样量减半,或稀释发光液,用tbst稀释即可~[棒R]















