世良情感网
备考RN/精神科药物!!学!!内容
不想读书啊
2025-12-10 15:03:20
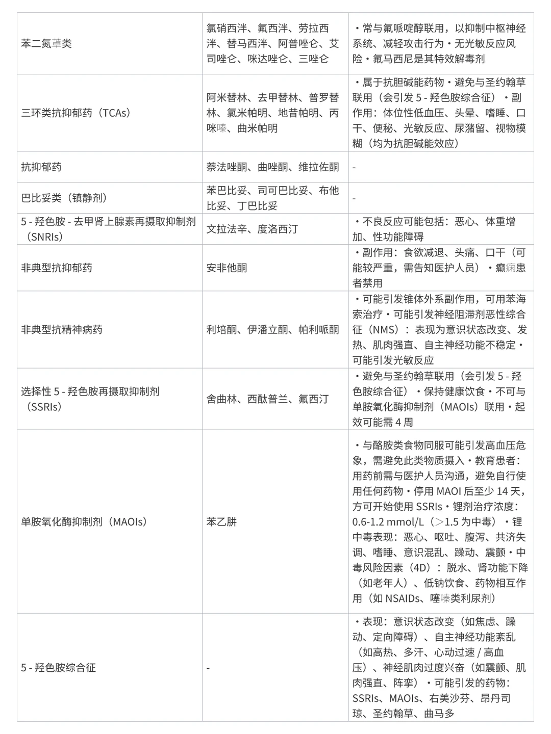
今日份分享学习关于精神类药物相关内容 中文在第二页 仅供参考学习 表格形式方便一些 护理医学英语 Rn考试 护理专业
0
阅读:0
不想读书啊
感谢大家的关注
作者最新文章
1
备考RN/哮喘性细支气管!!学!!内容
2
备考RN/药物暂停指南!!学!!内容
3
备考RN/青霉素/头孢菌素!!学!!内容
4
备考RN/利尿剂概述!!学!!内容
5
备考RN/肝素给药操作!!学!!内容
6
备考RN/9种常见药物概括!!学!!内容
7
备考RN/血气速判法!!学!!内容
8
备考RN/护理缩写速查!!学!!内容
9
备考RN/护理缩写速查!!学!!内容
10
备考RN/氧气装置指南!!学!!内容
热门分类
推荐
热榜
军事
NBA
体育
社会
明星八卦
娱乐
财经
科技
汽车
历史
国际
游戏
动漫
公益
搞笑
商业
互联网
数码
国际足球
房产
家居
时尚
科学探索
职场
育儿
股票
教育
影视
情感
热点
中国军情
武器
中国南海
中国足球
亚洲杯
科比
综合体育
CBA
投资
大咖秀
外汇
创业
风口
SUV
豪车
概念车
优惠
新能源
美国
欧洲
朝日韩
俄罗斯
孕期
街拍
婚姻
正能量