打破认知!迟到会被辞,提前到岗也遭开除?西班牙的“反内卷操作”太颠覆 原文

江娱不迟 2025-12-12 16:16:23

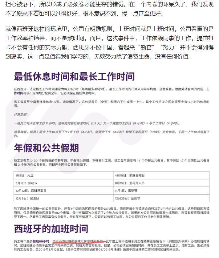
打破认知!迟到会被辞,提前到岗也遭开除?西班牙的 “反内卷操作” 太颠覆 原文来自:学术星球《西班牙公司,为什么比员工还遵守劳动法?》

0 阅读:0
江娱不迟

江娱不迟

感谢大家的关注