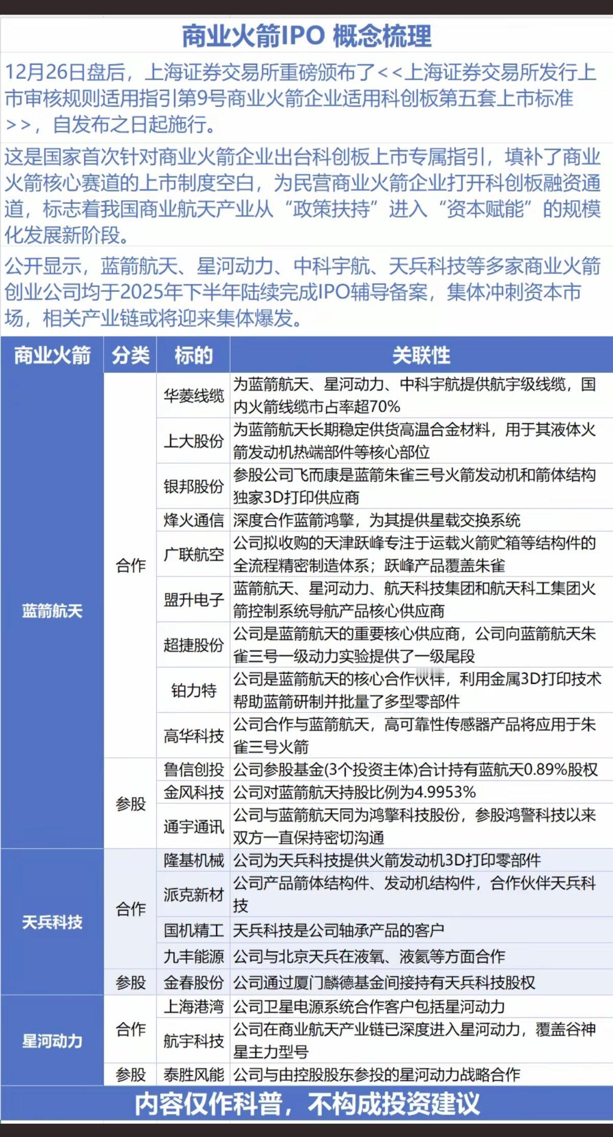
一图看商业航天IPO概念股票
猜你喜欢
【10评论】【59点赞】
【2点赞】
【1评论】【5点赞】
【4点赞】
【3点赞】
可可的谈商业
感谢大家的关注
作者最新文章
热门分类
财经TOP
财经最新文章