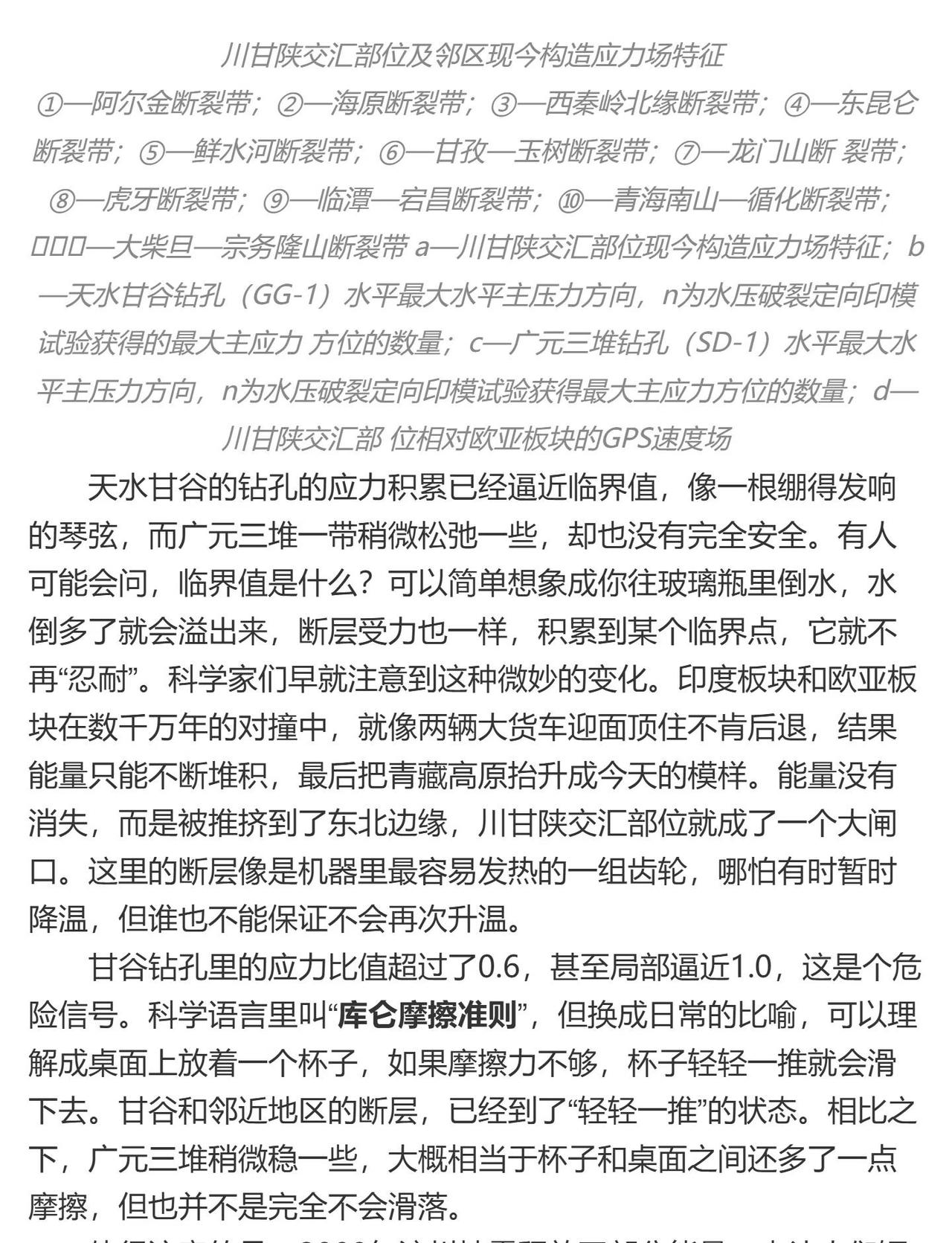
川甘陕交汇区地壳应力水平已达到危险临界点 川甘陕交汇地区地势复杂,山峦叠嶂,历史上多次发生过剧烈的地震,甚至连空气中都仿佛弥漫着一种“危险”的气息。每当脚踩这片土地,谁能不去想:它的地底深处究竟隐藏着什么秘密?为了弄清楚这些谜题,来自中国地质科学院地质力学研究所、国土资源部新构造与地质灾害重点实验室等单位的科学家们,展开了一场和大地对话的行动。他们在甘肃甘谷县和四川广元市的地下钻探了深达600米和400米的孔洞,像医生用听诊器贴近病人的胸口一样,用水压致裂技术“倾听”地壳的脉搏。这种技术看似复杂,通俗来说,就是通过人为制造微小裂缝,测量岩体在压力下的反应,分析地应力的大小和方向。听起来冷冰冰的实验数据,却暗藏着有关地震风险的温度——这些应力的积累,正在无声地酝酿着未来可能的地震。 那么,为什么川甘陕交汇区会成为“高危地段”?这一切要从地球“板块挤压”这回事说起。青藏高原就像个巨大的推土机,向东挤压着亚欧板块,而川甘陕正好位于这个推土机的边缘。这里的地壳被“挤”得不堪重负,像一根被拉紧到极限的橡皮筋,随时可能弹开。而研究发现,这里的地应力水平已经接近或超过了断层滑动的临界值,就像一个上紧了发条的闹钟,随时可能“炸响”。这些研究成果并非无根之木。科学家们通过分析地应力数据,发现甘谷地区的最大水平主应力方向为东北偏东,而广元地区则是西北偏西。这种应力方向的差异,揭示了两个主要断裂带——西秦岭北缘断裂和青川断裂的不同活动特征:一个是左旋走滑兼逆冲,另一个是右旋走滑兼逆冲。说得直白一点,就像两个人背对背拉扯一根绳子,拉得越用力,绳子断裂的可能性就越大。这种张力,不仅决定了地震的发生,也预示了地震的破坏方向和范围。地震科普 川陕甘地震 陇西地块








