
电气自动化作为电气信息领域的新兴学科,与人们的日常生活活动以及工业生产有着密切联系。在生产工作时,通过运用电气自动化设计可以有效的提高工作效率,节省运作成本,有效的发挥劳动力的作用。
为了更加形象、直观地学习并应用电气自动控制系统,本文整理了28个电气自动控制电路图的实例,以供参考。
1、单相照明双路互备自投供电电路

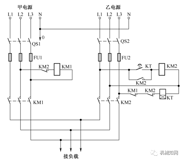
2、双路三相电源自投电路

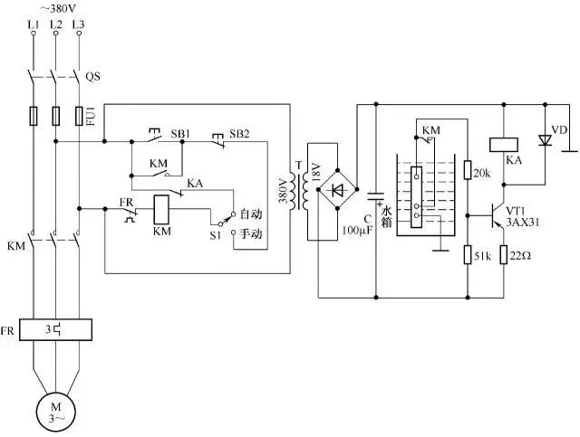
3、茶炉水加热自动控制电路

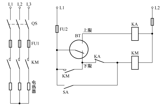
4、简单的温度控制器电路

5、简易晶闸管温度自动控制电路

6、用双向晶闸管控制温度电路

7、XCT-101动圈式温度调节仪控温电路

8、电接点压力式温度表控温电路

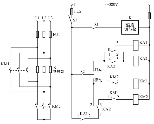
9、TDA-8601型温度指示调节仪控温电路

10、XMT-DA数字显示调节仪控温电路

11、△/Y变换的炉温控制电路

12、简易温度控制电路

13、双功能三相电阻加热炉控制电路

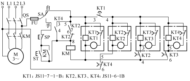
14、自动气体循环炉控温电路

15、喷水池自动喷水控制电路

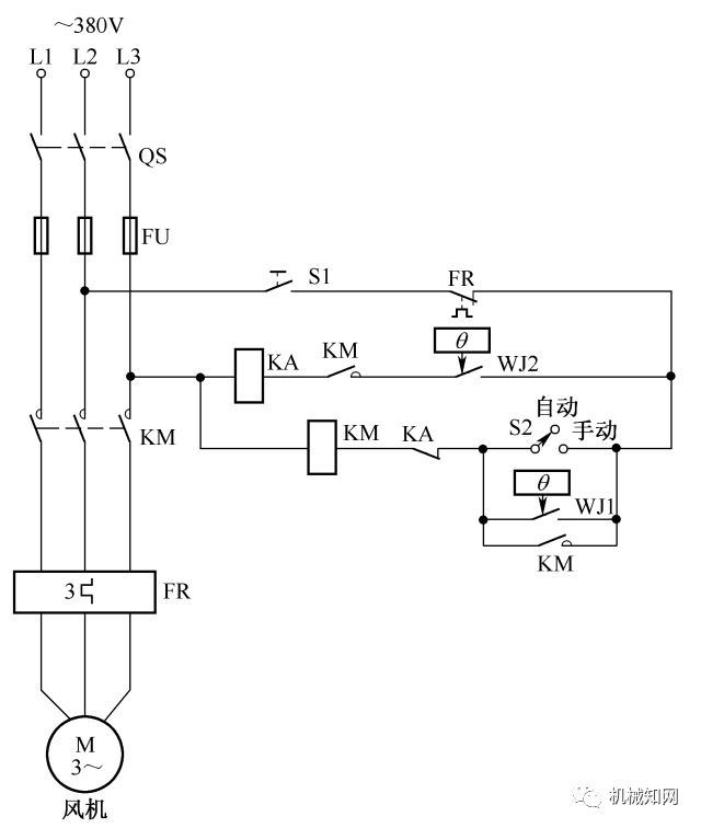
16、自动节水电路

17、电力变压器自动风冷电路

18、用电接点压力表做水位控制电路

19、UQK-2型浮球液位变送器接线电路

20、UQK型液位变送器(旧型号GSK)接线电路





21、GDB型双池液位控制器电路

22、供水、排水应用电路

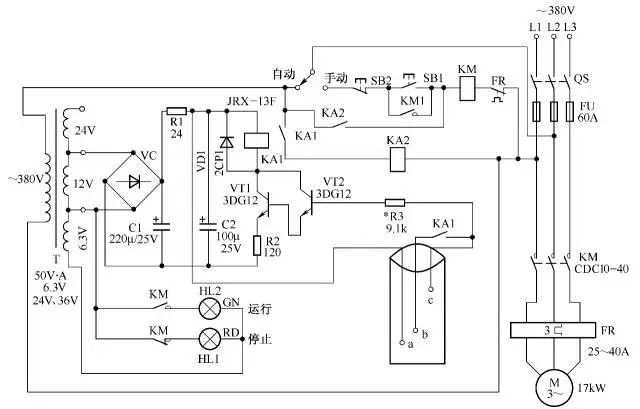
23、简易水位自动控制电路

24、全自动水位控制水箱放水电路

25、改进的水位自动控制电路

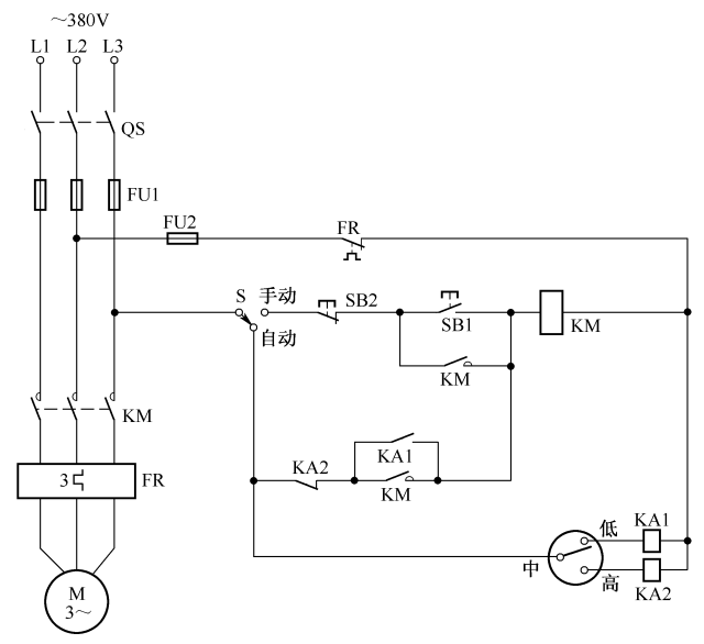
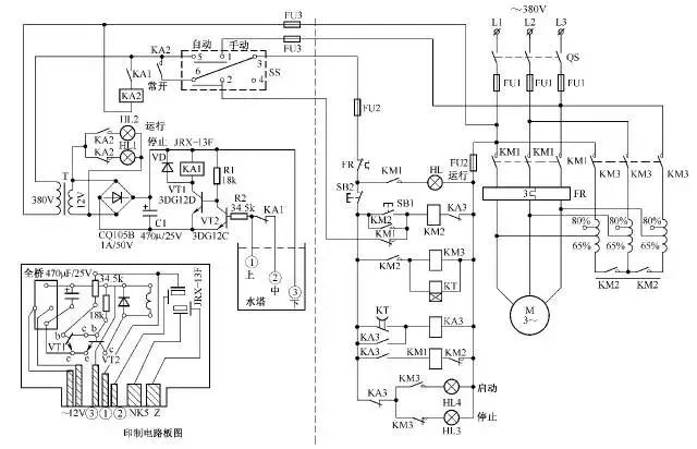
26、大型水塔自动控制供水电路

27、高位停低位开的自动控制电路

28、排气扇自动控制电路
