世良情感网
半城烟论财源的文章
1月12日午盘主力抢筹:商业航天、AI概念股领涨,多只个股强势拉升,市场热度攀升
财经
2026-01-12 13:22
1月12日午盘人气榜:AI智能体+AIGC领涨,商业航天概念火热! 午盘人气聚焦
财经
2026-01-12 12:23
主力抢筹与出逃,一图看懂!📈📉 主力抢筹风电设备、汽车零部件,出逃IT服务、
财经
2026-01-12 12:23
1月12主力抢筹个股 科技股强势领涨,脑机接口、AI、航天概念受资金热捧,市场交
财经
2026-01-12 12:23
1月12日主力净流出榜单揭晓! "主力资金抢筹榜出炉!蓝标涨停吸金50亿,航天
财经
2026-01-12 12:23
2026年01月12日午盘资金净流入前20名,快来看看哪些股票涨得最猛! 科技
财经
2026-01-12 12:23
揭秘主力偷偷买入的股票! 午间主力暗盘动向曝光,多股异动引关注,投资需谨慎把握
财经
2026-01-12 12:23
1.12主力偷偷进场的股票大盘分析! "主力暗流涌动!陕旅、理工导航领涨,宝莱
财经
2026-01-12 12:23
1月12日早盘主力资金流入前20股,速来围观!💰📈 早盘主力资金涌入科技、军
财经
2026-01-12 12:23
1月12日上午主力资金Top100揭秘:哪些股票最受追捧? 科技股吸金强劲,卫星
财经
2026-01-12 12:23
1月12日盘前热搜人气榜 AI智能体与商业航天概念股热度飙升,多只个股连板涨停
财经
2026-01-12 01:22
揭秘1.12周一前十大热门股票,带你领略市场风云! "商业航天与AI智能体板块
财经
2026-01-12 01:22
八大顶级游资持仓梳理 📈📈📈 八大游资持仓曝光:陈小群重仓科技股,炒股
财经
2026-01-12 01:22
2026年科技独角兽六大核心题材揭秘! 科技独角兽聚焦商业航天,五大龙头领跑赛
财经
2026-01-12 01:22
1.12盘前热议资讯梳理,带你了解最新行业动态!🚀📈 商业航天加速突破,卫
财经
2026-01-12 01:22
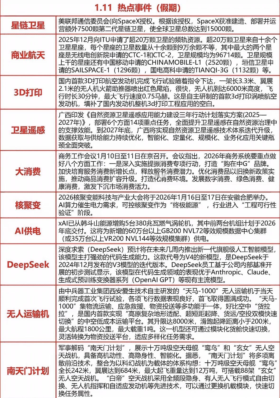
2026年1月11日热点事件汇总 SpaceX获批部署更多卫星,国内3D打印航
科技
2026-01-12 01:22
闪迪涨价,存储芯片市场新动态 商业航天热潮再起,卫星申请激增,海上回收基地启动
财经
2026-01-12 01:22
1月12日盘前信息梳理 中国商业航天加速发展,AI医疗与存储芯片受关注,无人运
财经
2026-01-11 18:23
1月11日周末热议消息汇总 商业航天加速,稀土涨价;AI制药突破,脑机接口引热
财经
2026-01-11 17:22
2025年多家企业年报预披露 多股年报预增亮眼,新能源与科技板块领跑,部分企业
财经
2026-01-11 17:22
第一页
下一页
半城烟论财源
感谢大家的关注
热门分类
推荐
热榜
军事
NBA
体育
社会
明星八卦
娱乐
财经
科技
汽车
历史
国际
游戏
动漫
公益
搞笑
商业
互联网
数码
国际足球
房产
家居
时尚
科学探索
职场
育儿
股票
教育
影视
情感
热点
中国军情
武器
中国南海
中国足球
亚洲杯
科比
综合体育
CBA
投资
大咖秀
外汇
创业
风口
SUV
豪车
概念车
优惠
新能源
美国
欧洲
朝日韩
俄罗斯
孕期
街拍
婚姻
正能量