世良情感网
正经事报告的文章
江阴首富易主,从海澜之家创始人周建平家族到远景能源张雷,那么这个远景能源到底有多
财经
2026-01-02 21:20
江阴华西村旗下最闪耀的资产—一村资本其实已经是无锡国资委监管下的控股企业了。
财经
2026-01-02 21:20
零跑成“领跑”,2025年领跑造车新势力。 零跑汽车成立也就十
汽车
2026-01-02 17:20
淮安市淮安区,市、区同名感觉不是很好,比如湖南长沙市长沙县,容易引起误解,朗读的
2026-01-02 16:21
以郑州目前的经济体量来看,距离全方位辐射带动开封、许昌,实现郑汴许一体化还远,更
社会
2026-01-02 15:21
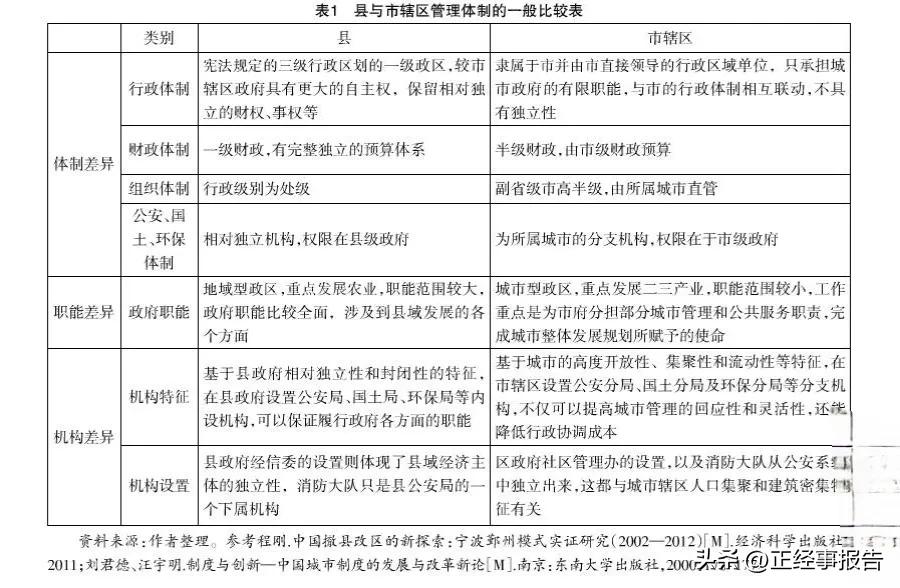
关于市辖区和县/县级市的体制机制差异,分享给大家参考。 在不少毗邻
2026-01-02 11:24
扬州在新城区文昌路附近已经有一座大型国展中心,如今在生态新城区还要再建设一座科创
社会
2026-01-02 10:21
南京刚刚过去的跨年夜到底吸引了多少周边游客? 从小红书上跨年活动
社会
2026-01-02 09:21
宁启铁路才是南通、泰州没有高铁的终结者。 宁启铁路分为两期建设
社会
2026-01-01 22:20
跨年夜,年轻人到底收获了什么? 2025—2026年的跨年狂
社会
2026-01-01 21:21
南京地铁、杭州地铁在2025最后一天双双实现了客流量大增,均超过500万人大关,
社会
2026-01-01 20:20
百强县排名前五的江苏常熟为何会选择到浙江南部的温州、台州开展招商推介?
财经
2026-01-01 20:20
当芜马同城化遇到宁马城际,马鞍山的天平倾斜了。 安徽为了凸出芜湖
社会
2026-01-01 11:20
“江苏省域副中心城市”这个头衔怎么会给到徐州? 从各省的一般惯例
社会
2026-01-01 10:20
江苏无锡到浙江湖州何时能够开通水上航线? 已经是去年的2025年2月
2026-01-01 10:20
苏州对外地牌照小型客车的限制措施早该取消了,试想一下,苏州姑苏区的这些限制外牌措
社会
2026-01-01 09:20
宜兴茶在唐代能够成为贡茶,说明当年的宜兴茶叶品质不会差。宜兴和长兴因为贡茶早在千
2025-12-31 23:20
外地车牌可以自由进出苏州古城区了!苏州市古城区、姑苏区核心区取消外牌限制措施!
社会
2025-12-31 21:20
今天微信公众号“清廉江苏”的一则通报揭露出教育系统的一个蛀虫的贪婪嘴脸。沈健曾担
2025-12-31 21:20
苏州快速内环是全省最早建成的,虽然不长,只有26公里,却奠定了苏州城市快速路骨架
社会
2025-12-31 20:20
第一页
下一页
正经事报告
感谢大家的关注
热门分类
推荐
热榜
军事
NBA
体育
社会
明星八卦
娱乐
财经
科技
汽车
历史
国际
游戏
动漫
公益
搞笑
商业
互联网
数码
国际足球
房产
家居
时尚
科学探索
职场
育儿
股票
教育
影视
情感
热点
中国军情
武器
中国南海
中国足球
亚洲杯
科比
综合体育
CBA
投资
大咖秀
外汇
创业
风口
SUV
豪车
概念车
优惠
新能源
美国
欧洲
朝日韩
俄罗斯
孕期
街拍
婚姻
正能量