世良情感网
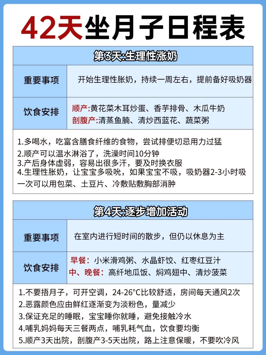
42天坐月子日程表❗️照着做~坐好月子关键⬆️
初柔谈育儿
2025-12-09 11:17:19
新手爸妈枕边书 坐月子注意事项 坐月子 新手爸妈 月子餐 在家坐月子 科学坐月子
0
阅读:8
猜你喜欢
我妈说没成家的过年都有压岁钱
压岁钱
代驾女神经
2025-12-13
轻纱拂面,笑语盈盈。
【2点赞】
青山田
2025-12-11
英拉牵着儿子的手和一群小朋友在一起,她儿子一定向朋友夸奖过自己的妈妈。毕竟英拉如
云雨飘潇
2025-12-12
真不敢想,零下十几度的天,一个13岁的孩子,就那么跳下去了。我的天。那一刻他
游泳
提剑赴雪中
2025-12-12
你的认知大概率比你父母要高得多。中国很多父母有个很明显的特点:认知低而且控制欲还
【1点赞】
控制欲
00后
阿嫂姐姐
2025-12-13
怪不得我妈说我找的对象丑呢,老一辈年轻时是吃的真好啊。
【2点赞】
沙漏
搞笑国舅
2025-12-12
风度翩翩有涵养的男孩名,沉稳大气,坚毅果敢育儿经
育儿知识
果敢
南山好名字文化
2025-12-11
你们那的育儿补贴发了吗?刚刚收到群通知,如下:@所有人 @所有人 育儿补贴,
育儿补贴
Mr张聊生活
2025-12-12
初柔谈育儿
感谢大家的关注
作者最新文章
1
三伏天8款适合儿童喝的茶饮‼️
2
中班暑假一日学习计划 轻松搞定"神兽回笼"⏰
3
三伏天是孩子长高黄金期!抓住40天“生长加速
4
0-12月宝宝生长发育对照表 【护理重点 早教】
5
宝宝出生第一年 记住十要十不要
6
求求了❗️多了解儿童身高体重标准的重要性
7
码住👆没人会告诉你怀孕后每个月身体变化
8
中了❗️中了❗️姐妹们快来看看你家宝宝的星座
9
原来这就是排卵信号📶备孕姐妹必看‼️
10
信我💁♀️抓住月经后这三天 怀孕更容易
热门分类
推荐
热榜
军事
NBA
体育
社会
明星八卦
娱乐
财经
科技
汽车
历史
国际
游戏
动漫
公益
搞笑
商业
互联网
数码
国际足球
房产
家居
时尚
科学探索
职场
育儿
股票
教育
影视
情感
热点
中国军情
武器
中国南海
中国足球
亚洲杯
科比
综合体育
CBA
投资
大咖秀
外汇
创业
风口
SUV
豪车
概念车
优惠
新能源
美国
欧洲
朝日韩
俄罗斯
孕期
街拍
婚姻
正能量
育儿
TOP
1
好家伙,最好的倔强肚脐眼[捂脸哭]
2
正常人能谈个四五六分的就可以了
3
妈不吃,你吃。
4
脱了袜子,凉快凉快脚丫子。
5
TaewNatapohnTaewNatapohn|IG更新✨crtaewae
6
一年级就住校,做父母的心不痛吗
7
我决定十点半睡觉晚安我自己
8
🍁梦想是当个小画家
9
一次换来一生的内疚。
10
成年人的世界,容易吗?
育儿
最新文章
1
宋玉希才六个月见红了,洁白无瑕的脸漏孕肚,满肚子的妊娠纹这一瞬间感觉生娃多了,
2
男孩子们,你们会选哪一个啊?
3
我问当医生的表哥,范增都87岁了,咋还能在高龄生出儿子呢?表哥说,男人的生殖
4
刷到一组孕妇写真,肚皮全露,配文迎接小生命。我愣住,小时候见邻居阿姨怀孕,夏天
5
现在的放牛娃(图一)和我们小时候课本上的放牛娃(图二)一点都不像了,现在的放牛娃
6
妈不吃,你吃。
7
这是给谁的作息?什么家庭是这个作息?
8
有知道他犯什么罪了吗?[捂脸哭]
9
就说辅导小孩作业就让很多家长崩溃
10
小时候上过,里面都是拖着长尾巴的蛆