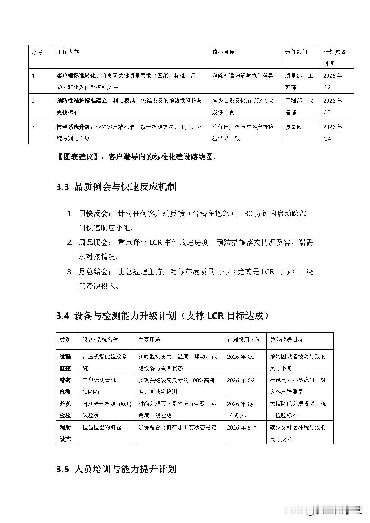
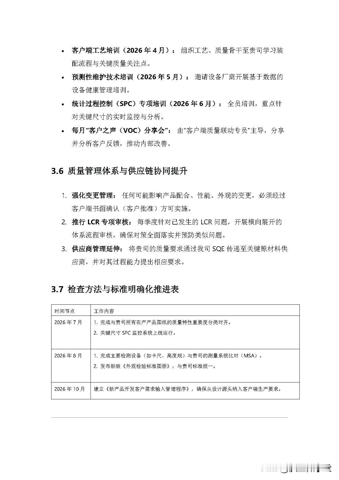
世良情感网
2026年度品质提升计划-回复客户
质量微学吖
2025-12-23 14:17:40
2026年度品质提升计划-回复客户
0
阅读:0
质量微学吖
感谢大家的关注
作者最新文章
1
重磅上线!我的年度鉴定结果是“钻研国际军事的创作永动机”,你的结果又是什么?快来
2
年终总结用得上:品质提升方案每天跟我涨知识 知识分享 学习 涨知识
3
2025年总结及2026年工作规划深度思考 写作干货 每天跟我涨知识 一起学习
4
检验总数单位是万。每天跟我涨知识 学习规划 学习计划 涨知识
5
2026年度品质提升计划-回复客户
6
质量意识培训考试题word版每天跟我涨知识 一起学习 考试 学习
7
质量意识培训考试题word版每天跟我涨知识 一起学习 考试 学习
8
客户版:2025年度年终总结及2026年绩效提升计划模板 word版 -年终总结
9
品质部年度工作规划word每天跟我涨知识 零基础教学 知识分享 学习知识
10
2026最想实现的一件事祝愿大家新的一年万事如意!财源滚滚!
热门分类
推荐
热榜
军事
NBA
体育
社会
明星八卦
娱乐
财经
科技
汽车
历史
国际
游戏
动漫
公益
搞笑
商业
互联网
数码
国际足球
房产
家居
时尚
科学探索
职场
育儿
股票
教育
影视
情感
热点
中国军情
武器
中国南海
中国足球
亚洲杯
科比
综合体育
CBA
投资
大咖秀
外汇
创业
风口
SUV
豪车
概念车
优惠
新能源
美国
欧洲
朝日韩
俄罗斯
孕期
街拍
婚姻
正能量