世良情感网
质量微学吖的文章
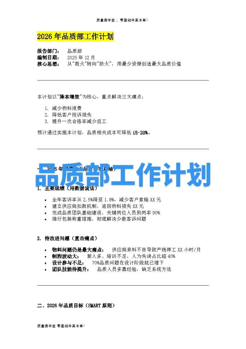
品质部20206年工作计划word每天跟我涨知识 知识点总结 涨知识 讲课
职场
2026-01-22 18:21
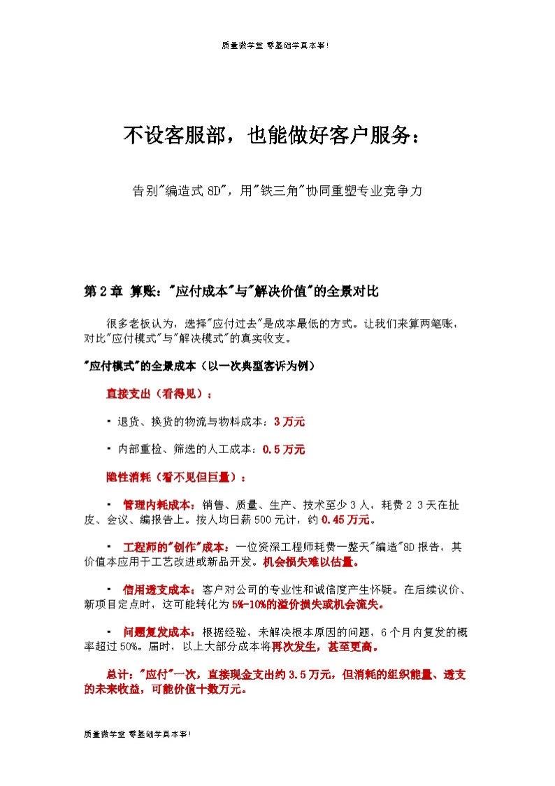
算账:应付成本💰与解决价值的全方位对比每天跟我涨知识 学习打卡ing每天努力一
职场
2026-01-21 22:21
不设客户服务部,也能做好客户服务-算账学习vlog打卡 每天跟我涨知识 每天学习
职场
2026-01-21 22:21
品质部年终述职报告(电商)每天学一点进步多一点 深度思考 每天学习进步一点点 每
职场
2026-01-11 18:20
IPQC主管年终总结及工作计划word版本知识点汇总 每天进步一点点 每日进步一
职场
2026-01-10 18:20
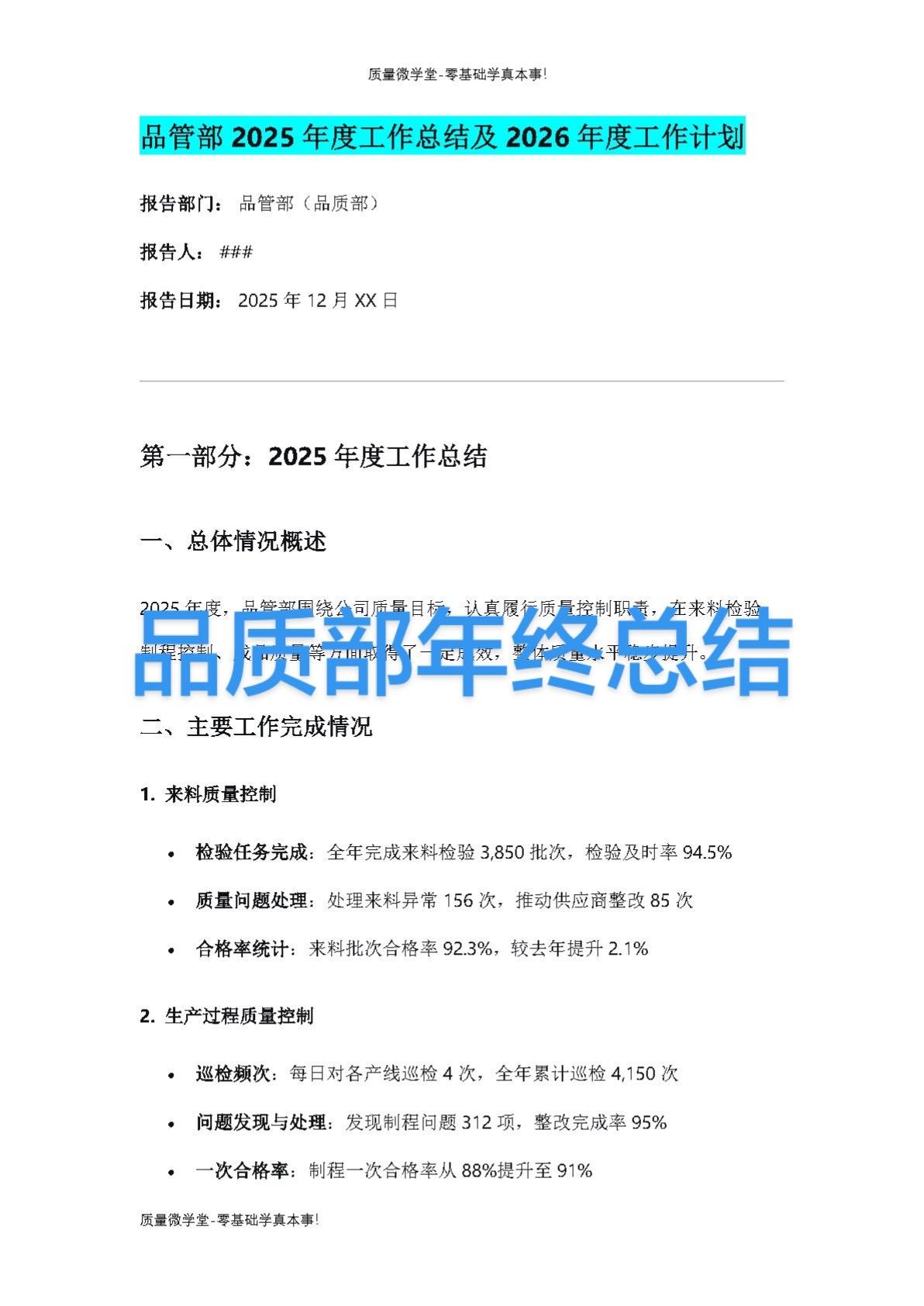
品质部年终总结及2026年工作规划word每日思考 每天跟我涨知识 每天学习一点
职场
2026-01-06 13:19
我在头条30天内投稿打卡3天,获得“小露锋芒”称号
2026-01-01 18:18
重磅上线!我的年度鉴定结果是“钻研国际军事的创作永动机”,你的结果又是什么?快来
社会
2025-12-30 09:18
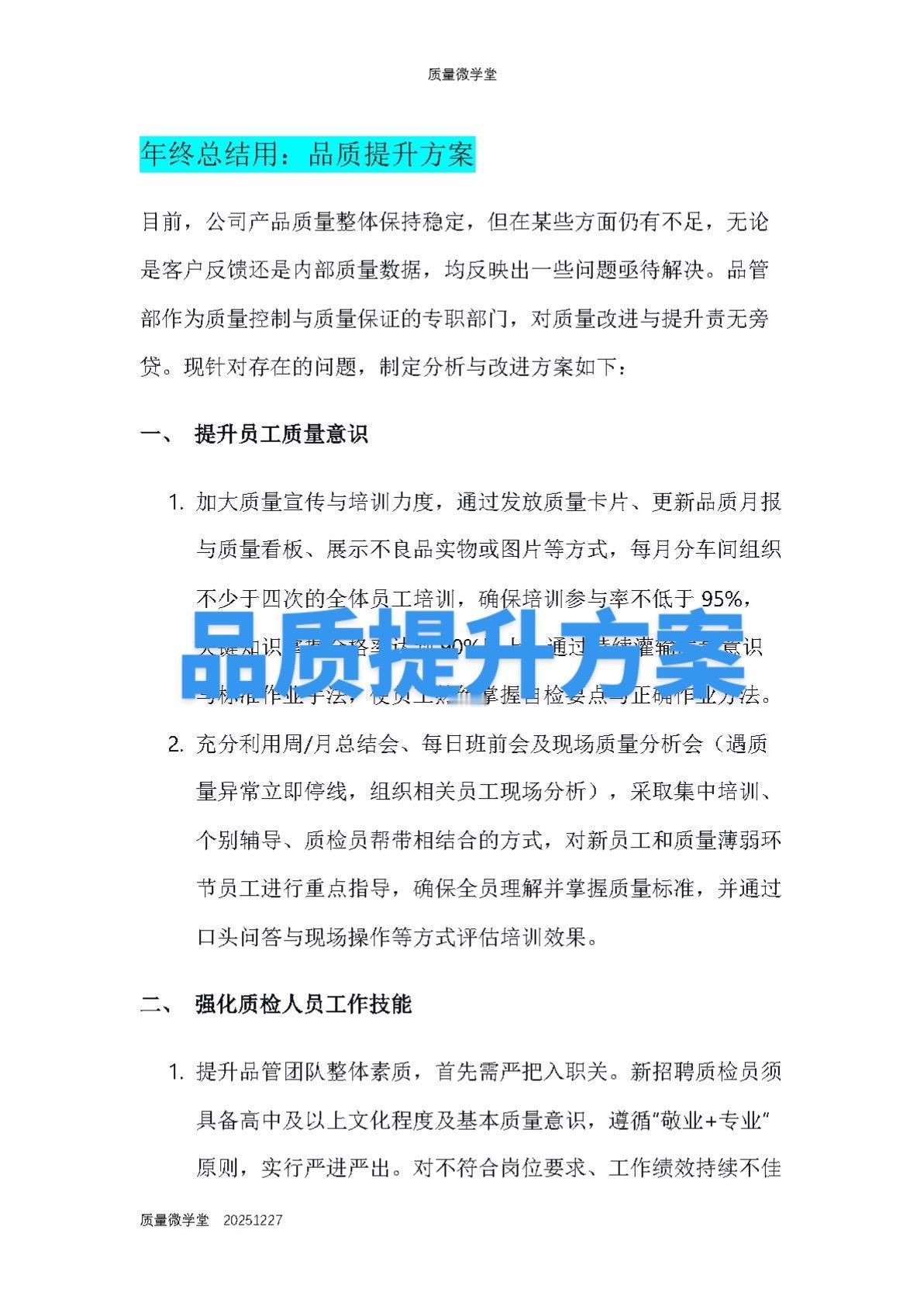
年终总结用得上:品质提升方案每天跟我涨知识 知识分享 学习 涨知识
职场
2025-12-28 00:19
2025年总结及2026年工作规划深度思考 写作干货 每天跟我涨知识 一起学习
职场
2025-12-27 18:19
检验总数单位是万。每天跟我涨知识 学习规划 学习计划 涨知识
职场
2025-12-25 11:17
2026年度品质提升计划-回复客户
职场
2025-12-23 14:17
质量意识培训考试题word版每天跟我涨知识 一起学习 考试 学习
教育
2025-12-23 13:17
质量意识培训考试题word版每天跟我涨知识 一起学习 考试 学习
教育
2025-12-23 13:17
客户版:2025年度年终总结及2026年绩效提升计划模板 word版 -年终总结
职场
2025-12-20 19:17
品质部年度工作规划word每天跟我涨知识 零基础教学 知识分享 学习知识
职场
2025-12-19 18:17
2026最想实现的一件事祝愿大家新的一年万事如意!财源滚滚!
2025-12-15 09:16
品质部年终总结及规划word每天跟我涨知识 每日进步一点点 每天学习一点点每天进
职场
2025-12-09 10:16
Word版本,共9页。每天跟我涨知识 知识分享 学习知识 每天学一点进步多一点
职场
2025-12-09 10:16
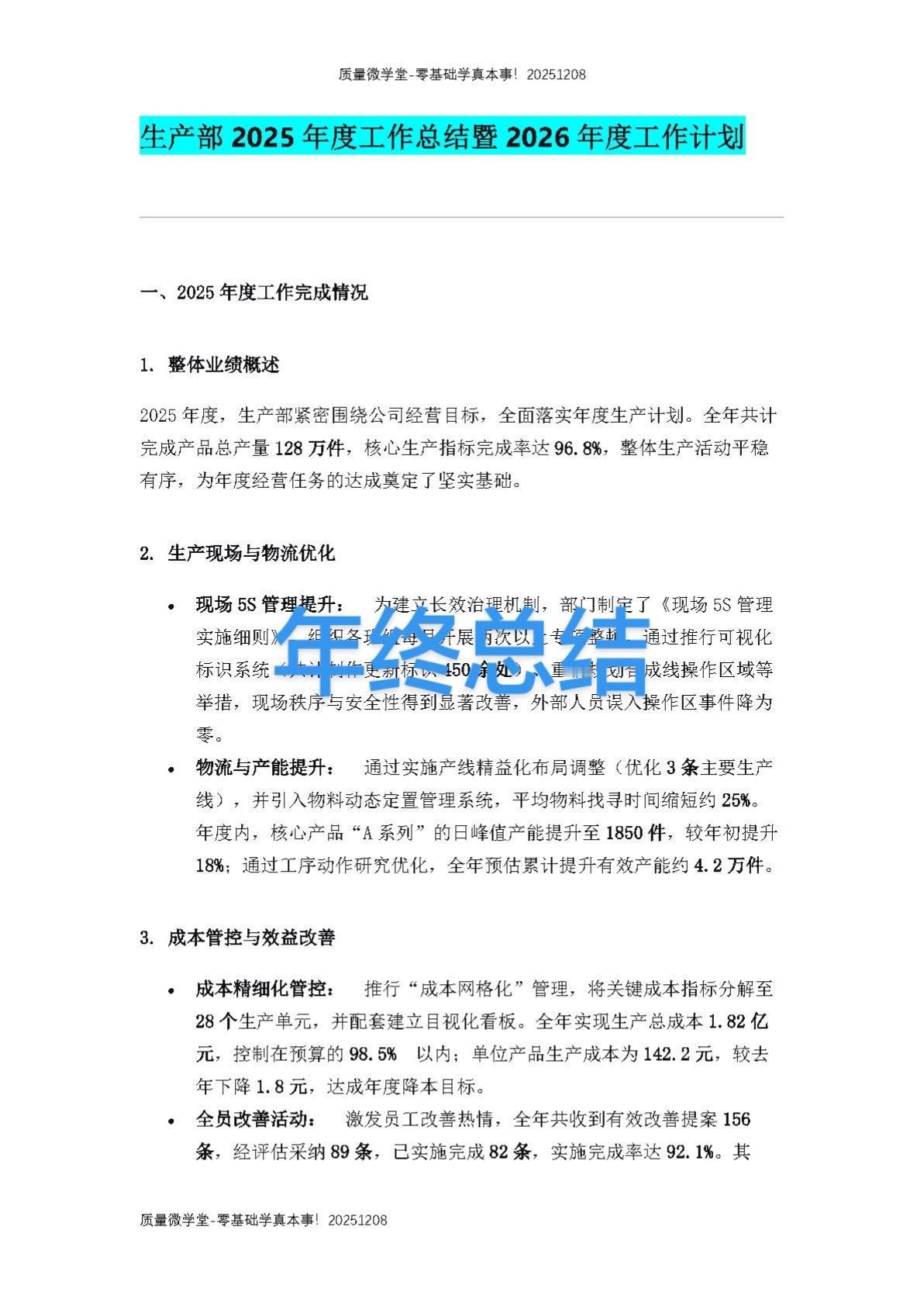
生产部年终总结及2026年工作规划word每天跟我涨知识 知识分享 每天学习一点
职场
2025-12-09 10:16
第一页
下一页
质量微学吖
感谢大家的关注
热门分类
推荐
热榜
军事
NBA
体育
社会
明星八卦
娱乐
财经
科技
汽车
历史
国际
游戏
动漫
公益
搞笑
商业
互联网
数码
国际足球
房产
家居
时尚
科学探索
职场
育儿
股票
教育
影视
情感
热点
中国军情
武器
中国南海
中国足球
亚洲杯
科比
综合体育
CBA
投资
大咖秀
外汇
创业
风口
SUV
豪车
概念车
优惠
新能源
美国
欧洲
朝日韩
俄罗斯
孕期
街拍
婚姻
正能量