世良情感网
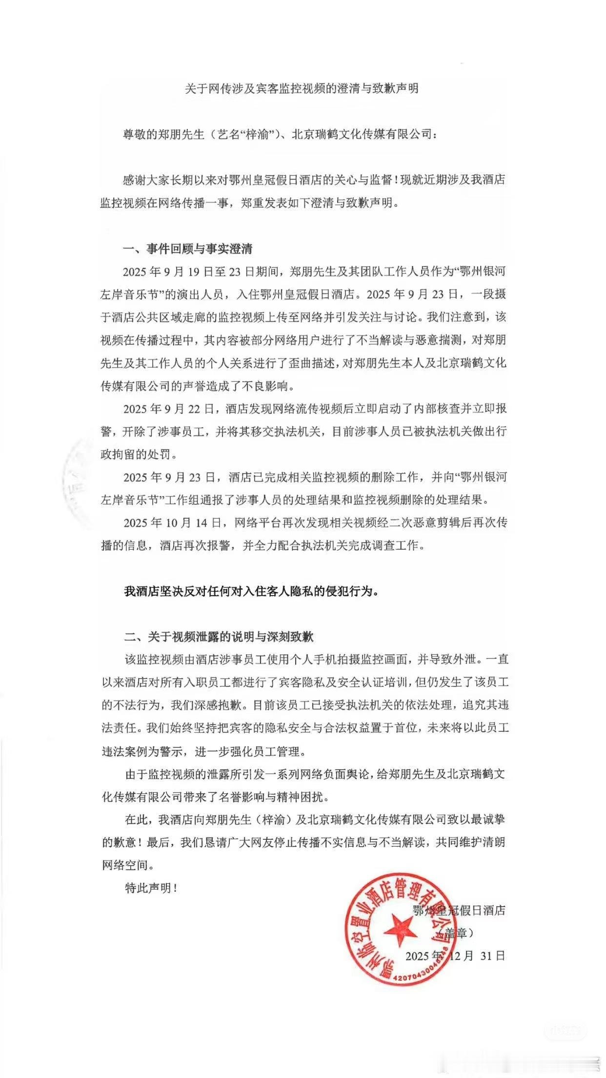
2025年的最后一天终于等来了鄂州皇冠假日酒店给梓渝的道歉!!!
诺原用娱乐
2025-12-31 19:13:08
2025年的最后一天终于等来了鄂州皇冠假日酒店给梓渝的道歉!!!
0
阅读:0
诺原用娱乐
感谢大家的关注
作者最新文章
1
2025年的最后一天终于等来了鄂州皇冠假日酒店给梓渝的道歉!!!
2
依旧抢不到~七连败…
3
“人一旦找到了自己直接愉悦自己的方式,就不再需要去取悦于他人,因为取悦于他人,其
4
有些人发的生图还是黑图大家自有判断!梓渝巡演演唱会,武汉站和厦门站加场啦!这次能
5
笑不活了!现在连跳槽面试的履历都要提一句拍过梓渝?这属实是让你火出职场圈了!只能
6
黑发的梓渝|冬天快乐…
7
啊!我现在比较关心他和王楚然的《烽影燃梅香》还能播吗?听说也是被合 同害了,所以
8
今天小卷毛的梓渝!好软萌… 耳边还加了装饰,美人渝
9
梓渝南京演唱会第二场准备就绪,今晚要弹吉他吗?真的是每一场都有惊喜就是告诉你哪场
10
安慰一下自己,还有二开别灰心😫……武汉、贵阳、厦门到底有谁在啊,你们这么积极
热门分类
推荐
热榜
军事
NBA
体育
社会
明星八卦
娱乐
财经
科技
汽车
历史
国际
游戏
动漫
公益
搞笑
商业
互联网
数码
国际足球
房产
家居
时尚
科学探索
职场
育儿
股票
教育
影视
情感
热点
中国军情
武器
中国南海
中国足球
亚洲杯
科比
综合体育
CBA
投资
大咖秀
外汇
创业
风口
SUV
豪车
概念车
优惠
新能源
美国
欧洲
朝日韩
俄罗斯
孕期
街拍
婚姻
正能量
娱乐
TOP
1
秦岚这一幕演的很真实啊,坐在椅子上很困的时候,大部分人都会做这样的动作吧
2
何穗当年这一场真是绝了!
3
女明星们“陪酒”吃饭都要素颜的吗
4
奚梦瑶照片一般但是真人巨美
5
现实里刘强东老婆长这样
6
据说,这是鹿晗被星探发现之前的状态。如果我是星探,我也找他
7
张柏芝那么漂亮那么真诚岁月不败美人,美人美在皮媚在骨,港风一绝啊。张柏芝
8
麻辣音乐老师张靓颖,这身材也太婀娜了吧!
9
17岁的刘诗诗,真的有人从小美到大。
10
张靓颖这妆造真欣赏不来
娱乐
最新文章
1
17岁的刘诗诗,真的有人从小美到大。
2
印度第一美人迪莎帕塔尼,身高175cm,体脂率只有12%
3
事实证明,女演员比男演员牺牲大!
4
轻松一下,来一组韩雪小姐姐的美照
5
这就是司晓迪的真实身材,据说最瘦的时候只有80斤,不明白那些顶流是怎么看上她的。
6
懒懒又去日本陪男友王思聪了,穿成这样,可真抗冻呀
7
45岁的蔡依林,居然在演唱会上给我们上了一堂解剖课!这哪是开演唱会,简直是把所
8
王祖贤会友素颜脸肿头发乱如枯草,状态被吐槽变化太大了! 58岁了,还想怎样?
9
林更新还是老实点吧,司晓迪手里真有料,千万别激怒她。圈内共享外卖女,锤秦霄贤李
10
果然贫穷限制了我的想象!你看司晓迪爆出和檀健次的聊天记录,真假不说,但你注意到