世良情感网
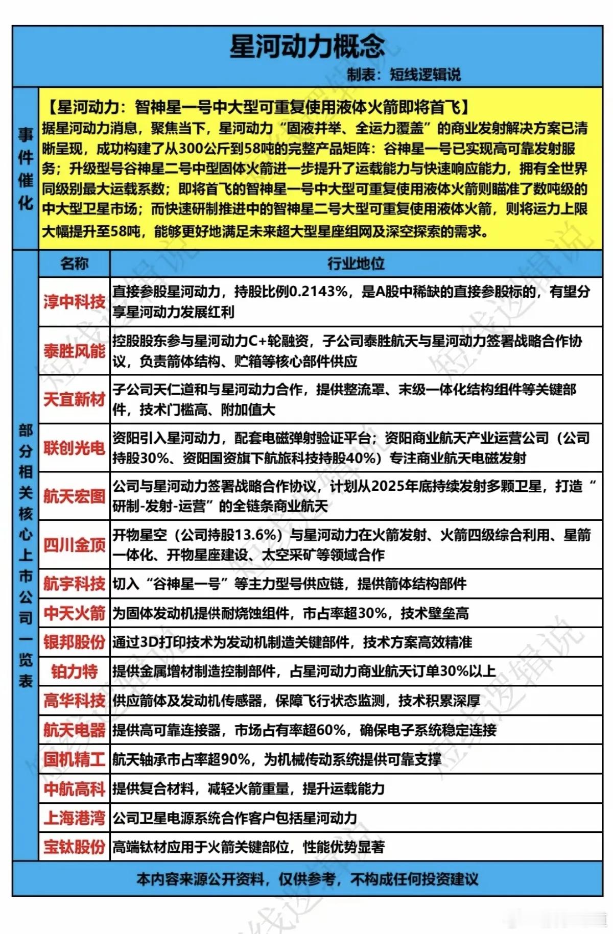
可重复使用液体火箭即将首飞!星河动力概念!商业航天再添新成员!相关核心龙头股:今
股事来论道
2026-01-01 13:47:14
可重复使用液体火箭即将首飞!星河动力概念!商业航天再添新成员!相关核心龙头股:今日看盘股票
0
阅读:0
股事来论道
感谢大家的关注
作者最新文章
1
谷歌官宣:首款搭载Gemini的AI眼镜将于2026年推出点评:Alphabet
2
7点早报文章:今天A股走势比较关键,指数是继续放量上涨,还是缩量冲高回落。早上好
3
机器人:氮化镓电机概念!近期特斯拉等厂商的PR视频体现了更强大的运控性能,这得益
4
明天证券K线一旦实现反包阳,请务必要拿住手里的筹码不松手,行情可能要加速上涨了,
5
美的超人形机器人:产业链核心布局!2025座发展论坛暨21世纪科技年会”在广州召
6
智谱AI概念!大模型六小龙IPO开跑智谱AI(智谱华章IPO)抢先!据《创智记》
7
午评:今天指数高开高走放量了2971亿回补了3927点的跳空缺口,走势非常强势,
8
互动平台、机构调研、业绩交流蜂 助 手:已完成豆包等模型能力与公司云端OS平台的
9
12.7周末晚间 重要财经信息汇总!1.深远海新能源2.ChatGPT-5.
10
12.7人气热搜榜梳理!1. 航天发展:属于海峡两岸概念人气股,是连续上榜的板块
热门分类
推荐
热榜
军事
NBA
体育
社会
明星八卦
娱乐
财经
科技
汽车
历史
国际
游戏
动漫
公益
搞笑
商业
互联网
数码
国际足球
房产
家居
时尚
科学探索
职场
育儿
股票
教育
影视
情感
热点
中国军情
武器
中国南海
中国足球
亚洲杯
科比
综合体育
CBA
投资
大咖秀
外汇
创业
风口
SUV
豪车
概念车
优惠
新能源
美国
欧洲
朝日韩
俄罗斯
孕期
街拍
婚姻
正能量
财经
TOP
1
福布斯报道,12月16日马斯克成了史上首位身价超6000亿美元的人,截至美东时间
2
工行三年期大额存单门槛100万已经明着告诉你,不希望你们来存三年和五年定期。
3
12月8日,全天封板复盘。
4
12月16日游资龙虎榜
5
许家印实在是太聪明了,恒大暴雷后,眼看着2万亿的负债已经还不上了。而许家印造了一
6
12月26日,全天封板复盘。
7
好消息!好消息!钱存银行的人要乐开花了!从2026年1月1日起,不管你存还是
8
当你看到“深圳一豪宅楼盘2小时销售超100亿元”的惊人数字时,或许会忍不住心头一
9
1499的茅台没人敢买了。在茅台机场,每个人是可以买四瓶1499的茅台酒的,但
10
12月18日,全天封板复盘。
财经
最新文章
1
炒股十多年,大钱赚过,大亏也吃过。我看透了,散户亏钱花样百出,但病根就2个:第一
2
2026年操作守则一,坚定信仰主线总龙头。二,始终持有主线总龙头。三,决不买非主
3
A股“喜报”来了!四家公司净利润集体增幅均超100%,最高预增3倍以上!今晚,有
4
性萧条是怎么造成的?
5
印度财政部正式宣布!2025年12月30日,印度财政部正式官宣:对部分进口钢铁
6
这才是真正投资之神!每次投资回报都是几倍,十几倍![大笑]段永平的成功源于价值投
7
昨天我一个朋友要存钱,存二十万问我哪个银行的利息高,她去看个好几家银行存三年期都
8
12月30日晚,金价突然又下跌了。白天还在988稳如泰山,晚上9点直接跳水到9
9
【#贾跃亭及乐视被恢复执行2000万#】#乐视等被恢复执行2000万#12月31
10
当心!12月31日,前3天主力大幅卖出的名单中国卫星:3日主力净流入-29