世良情感网
股事来论道的文章
有色金属涨价概念!(全)铜,钨,金,银!核心龙头股:营收,销量,储量!今日看盘股
财经
2025-12-28 13:46
为什么越是大牛股,在启动前洗盘越凶狠?那主力费这么大劲折腾的意义在哪里呢?其实这
财经
2025-12-28 13:46
这便是股票K线背后隐匿的主力意图!股市有风险,入市需谨慎。若能从股票K线里洞察背
财经
2025-12-28 13:46
铜铝春季攻势有望提前一、数据解读:降息预期强化及美国囤铜行为,推升铜铝商品。本周
财经
2025-12-28 13:46
华为升腾950芯片!12月26日,华为韩国公司宣布,将于明年在韩国市场推出其最新
科技
2025-12-28 13:46
今天看到这段话,有点无力反驳...!因为最近行情怕高都是苦命人,抓住主线才能赚的
财经
2025-12-28 13:46
元旦节前提醒三点:第一,昨天周五A股放量冲高回落,尾盘勉强收红实现8连阳,明显放
财经
2025-12-28 13:46
2.27周六 上市公司公告汇总!一、4家公司倍立案调查二、万科多个展期议案未通
财经
2025-12-28 13:46
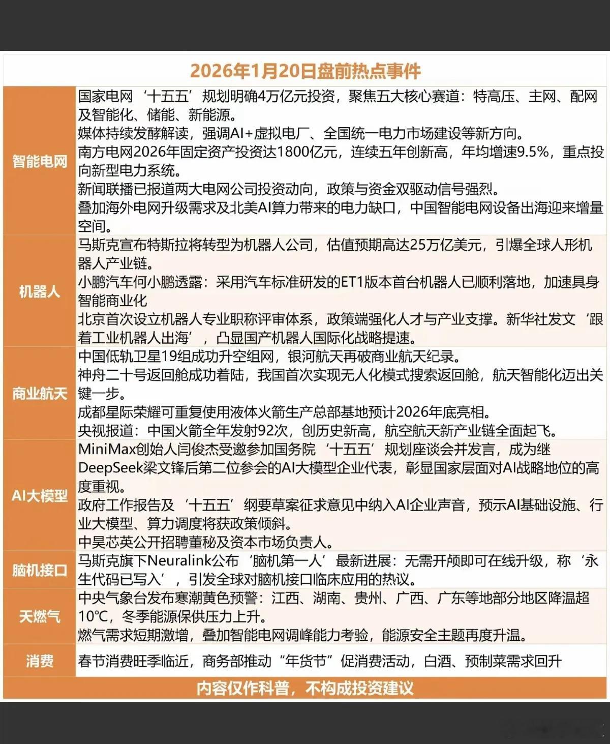
AI电力需求爆发!电网设备产业链!1.特高压与主变压器2.配网与负荷3.电力电子
财经
2025-12-28 13:46
12.29~1.05下周财经热点事件前瞻!1.脑机接口2.氢能源大会3.福建自贸
财经
2025-12-28 13:47
美修订版《生物安全法》获两院通过,2026年生物安全法案风险阶段性出清事件:20
国际
2025-12-18 13:47
早上大盘指数低开探底回升翻红,A股又近4000家个股上涨,今天又是一个普涨行情,
财经
2025-12-18 13:47
光刻机板块硬核4小龙: 1. 茂莱光学: 国内高精度光学器件龙头,产品覆盖
财经
2025-12-18 13:49
炒股票令人长寿,刚又刷到建工爷,说实话,虽然股票被套十年,但82岁的老人,每天还
财经
2025-12-18 13:46
商业航天后续催化:21-23日海南文昌大会(高规格,含重磅签约/发布);26年1
科学探索
2025-12-18 13:46
今天黑周四?昨夜期货又加了几千手空单。美股大跌大型科技股普跌,今天A股跟跌吗?莫
财经
2025-12-18 13:46
小日子有可能不加息了,也就说明全球股市应该集体会有表现,这些资本巨鳄真坏,坏透了
财经
2025-12-18 13:46
收盘点评,今天A股总算扬眉吐气一回了,多头反攻拉升证券、保险让大盘指数实现阳包阴
财经
2025-12-18 13:47
2点了,A股多头终于暴力反攻了,大盘指数已经有效突破3842点压力位,现在已经涨
财经
2025-12-18 13:47
今天早上A股市场缩量上涨,指数能翻红全靠权重拉升护盘,小微盘股依然是今天的重灾区
财经
2025-12-17 13:46
第一页
下一页
股事来论道
感谢大家的关注
热门分类
推荐
热榜
军事
NBA
体育
社会
明星八卦
娱乐
财经
科技
汽车
历史
国际
游戏
动漫
公益
搞笑
商业
互联网
数码
国际足球
房产
家居
时尚
科学探索
职场
育儿
股票
教育
影视
情感
热点
中国军情
武器
中国南海
中国足球
亚洲杯
科比
综合体育
CBA
投资
大咖秀
外汇
创业
风口
SUV
豪车
概念车
优惠
新能源
美国
欧洲
朝日韩
俄罗斯
孕期
街拍
婚姻
正能量