世良情感网

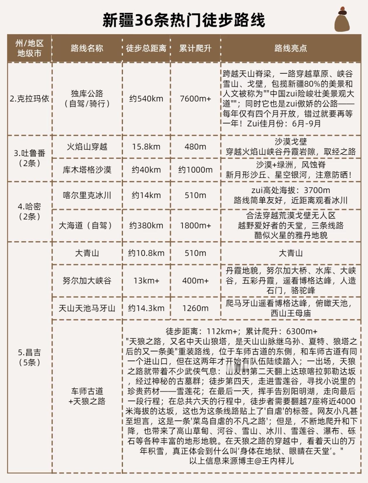
[机智]新疆36条热门徒步路线~大揭秘!

铁血丹心的快旅行 2026-01-03 22:13:20

[机智]新疆36条热门徒步路线~大揭秘!

0 阅读:0

猜你喜欢

雨后湖畔,白衣少女倚栏杆,静享湖光山色。街拍高清美女

雨后湖畔,白衣少女倚栏杆,静享湖光山色。街拍高清美女

【2点赞】

千山望月 2026-01-04

越南某些人的臆想地图!

越南某些人的臆想地图!

【1评论】

越南 境外旅游 东南亚旅游
飞哥飞个球 2026-01-03

🥝就这样,保持住,这是你擅长的路线

🥝就这样,保持住,这是你擅长的路线

娱妹- 2026-01-03

在伦敦旅游的美女

在伦敦旅游的美女

欧洲旅游
可乐鸡腿柠檬 2026-01-04

福建·霞浦,潮汐之间,滩涂更是裸露着变换出不同的美景,融入了四季缤纷,让人沉醉。

福建·霞浦,潮汐之间,滩涂更是裸露着变换出不同的美景,融入了四季缤纷,让人沉醉。

【1点赞】

霞浦 福建旅游 潮汐
背囊友 2026-01-04

广州景点分布图,一次说清楚!附旅游攻略

广州景点分布图,一次说清楚!附旅游攻略

广州市 广州旅游 广东旅游 南沙天后宫
铁血丹心的旅行 2026-01-04

墨尔本徒步/GeorgeBassCoastalWalk一直听说Georg

墨尔本徒步/GeorgeBassCoastalWalk一直听说Georg

徒步 徒步路线 海边 欧洲旅游
山野趣行指南 2026-01-03
铁血丹心的快旅行

铁血丹心的快旅行

感谢大家的关注

作者最新文章

1
[机智]新疆36条热门徒步路线~大揭秘!
2
阿勒泰冬季景点排行榜出炉!
3
2025新疆冬季~[机智]景点排行榜出炉!
4
一图秒懂~[机智]新疆全年最佳旅游时间!
5
坐地铁游重庆,[机智]后悔知道晚了!
6
终于有人把~苏州美食说明白了[赞]
7
2025冬季最新版~[机智]重庆景点段位排行榜出炉!
8
手绘版~泉州旅游景点分布图!
9
泉州旅游景点~[机智]段位排行榜出炉!
10
2025最新版~青岛景点段位排行榜出炉,附11月~12月份青岛旅游建议!

热门分类

推荐 热榜 军事 NBA 体育 社会 明星八卦 娱乐 财经 科技 汽车 历史 国际 游戏 动漫 公益 搞笑 商业 互联网 数码 国际足球 房产 家居 时尚 科学探索 职场 育儿 股票 教育 影视 情感 热点 中国军情 武器 中国南海 中国足球 亚洲杯 科比 综合体育 CBA 投资 大咖秀 外汇 创业 风口 SUV 豪车 概念车 优惠 新能源 美国 欧洲 朝日韩 俄罗斯 孕期 街拍 婚姻 正能量

© CopyRight 2010-2026 世良情感网(yaliqi.com)

粤ICP备2022088160号 邮箱:181046773#qq.com

声明:部分文章摘自互联网,如有侵权,麻烦告知删除。