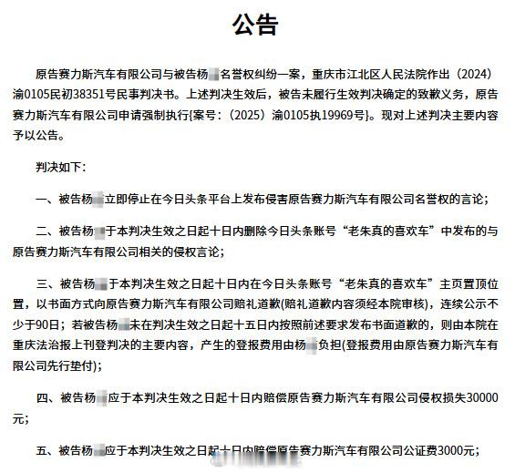
赛力斯起诉"老朱真的喜欢车"有新进展,杨某没赔3万侵权损失和3千公证费,也没置顶90天道歉,法院已对他限高。赛力斯去年9月就申请执行34129元,杨某没执行,2025年12月31日又申请限高。又诞生了一个老赖!赛力斯申请对侵权方限高


赛力斯起诉"老朱真的喜欢车"有新进展,杨某没赔3万侵权损失和3千公证费,也没置顶90天道歉,法院已对他限高。赛力斯去年9月就申请执行34129元,杨某没执行,2025年12月31日又申请限高。又诞生了一个老赖!赛力斯申请对侵权方限高


作者最新文章
热门分类
汽车TOP
汽车最新文章