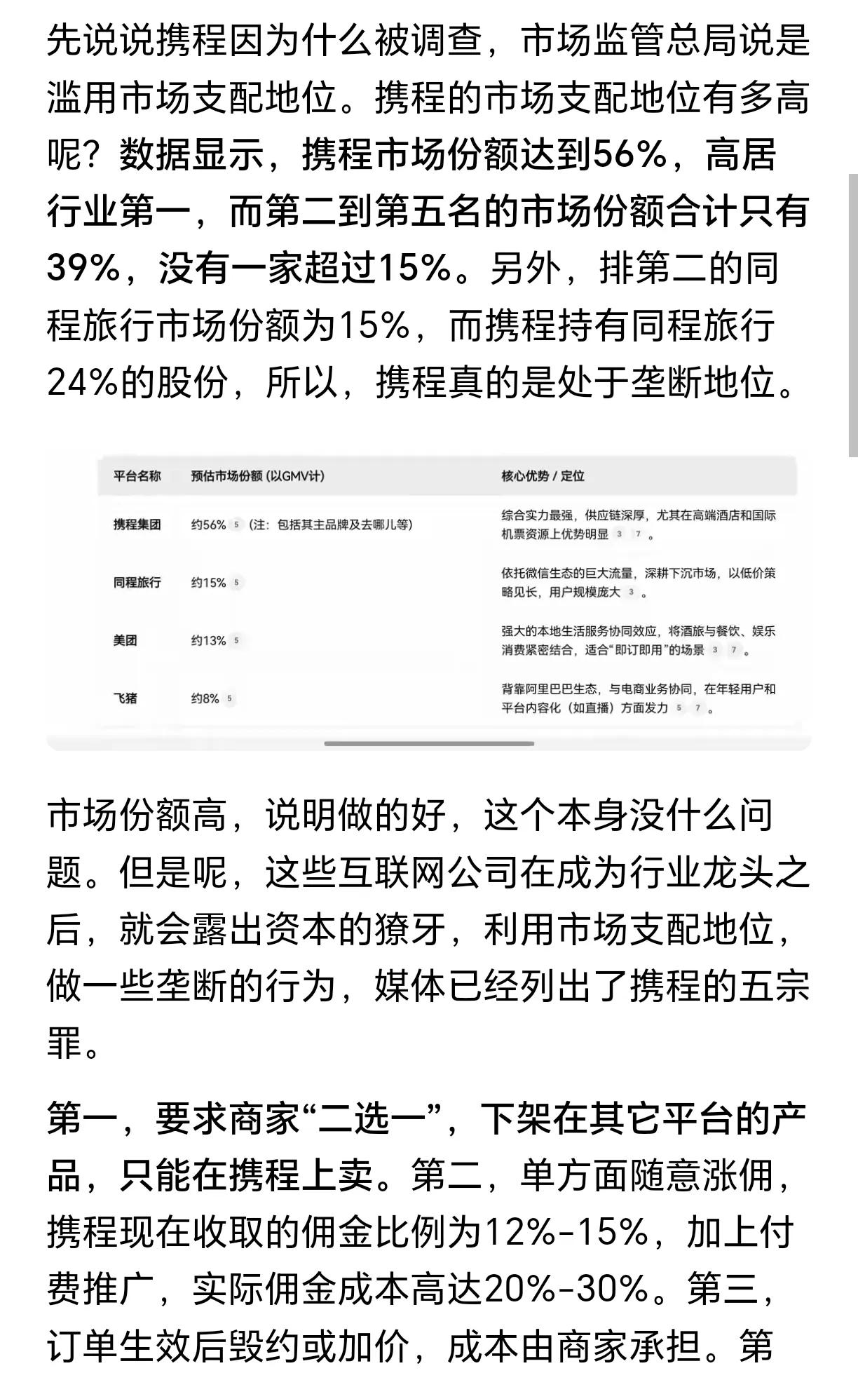
携程吃相太难看了,它的高利润,是建立在用自己的占据56%市场份额的平台优势来对用

成杉言 2026-01-17 15:50:29

携程吃相太难看了,它的高利润,是建立在用自己的占据56%市场份额的平台优势来对用户流量把持,还有对旅游产业商家的二选一式压榨上。 它的股权是分散的,但前十大股东基本都是美国资本,较大的国内股东还是百度这样的公司。这决定了它的经营策略和方向是以不择手段攫取利润为至高目标。其参股投资的多家旅游行业公司,在业内已形成以其为首的携程系巨无霸文旅资本集团。 携程多年来就有客户信息泄露的争议,甚至出现过多次出现用户预订后遭精准诈骗的事情,但平台多以“无证据证明泄露”回应。 携程最近一次争议新闻,就是在东南亚电诈园区新闻报道正盛时,高调宣布和柬埔寨合作说要为其带去更多游客,引起众多网友忧虑卸载携程时,又出现了手机卸载携程应用困难、用户陷入霸王条款等等争议。 如何看待携程被反垄断立案调查携程乱象 携程网 携程旅行公司 携程集团 携程费用

0 阅读:17
成杉言

成杉言

感谢大家的关注