世良情感网
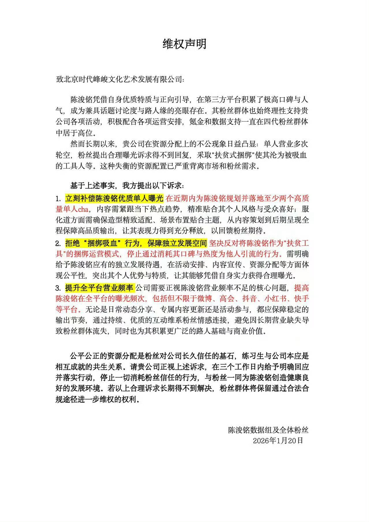
陈浚铭粉丝维权👊👊,补偿单人曝光,拒绝捆绑吸血,增加日常营业......
逸谈娱乐
2026-01-20 12:07:20
陈浚铭粉丝维权👊👊,补偿单人曝光,拒绝捆绑吸血,增加日常营业......
0
阅读:0
逸谈娱乐
感谢大家的关注
作者最新文章
1
【橹穆】橹穆双人舞台官摄破一千万 王橹杰穆祉丞 < 来自天堂的魔鬼 > 双人舞
2
所有人集合,15分钟后我来抽个268r!!速来,评论扣1
3
橹穆双人舞台官摄破一千万 卧槽橹穆来自天堂的魔鬼双人舞台播放量破1000w
4
VOGUE发了王橹杰穆祉丞
5
TF四代适合不适合上线网易云前排热评🈶
6
陈浚铭粉丝维权👊👊,补偿单人曝光,拒绝捆绑吸血,增加日常营业......
7
鞠婧祎 01.24 10:00AVIA直播
8
R.E.D广东春晚彩排下班胡静怡〡李芊语〡周洛汐〡彭湘蕊(其他人暂🈚)
9
小希下班了
10
陈浚铭荣耀之战词条启用🔛 陈浚铭 揽星衔月 挥刃拓疆
热门分类
推荐
热榜
军事
NBA
体育
社会
明星八卦
娱乐
财经
科技
汽车
历史
国际
游戏
动漫
公益
搞笑
商业
互联网
数码
国际足球
房产
家居
时尚
科学探索
职场
育儿
股票
教育
影视
情感
热点
中国军情
武器
中国南海
中国足球
亚洲杯
科比
综合体育
CBA
投资
大咖秀
外汇
创业
风口
SUV
豪车
概念车
优惠
新能源
美国
欧洲
朝日韩
俄罗斯
孕期
街拍
婚姻
正能量
娱乐
TOP
1
秦岚这一幕演的很真实啊,坐在椅子上很困的时候,大部分人都会做这样的动作吧
2
女明星们“陪酒”吃饭都要素颜的吗
3
奚梦瑶照片一般但是真人巨美
4
张柏芝那么漂亮那么真诚岁月不败美人,美人美在皮媚在骨,港风一绝啊。张柏芝
5
萧敬腾很有分寸感,贾静雯闺女梧桐妹这一脸叛逆的模样
6
这是我第一次看到打底裤比裙子还长。难怪出道这么多年没有负面新闻。
7
17岁的刘诗诗,真的有人从小美到大。
8
看到高圆圆突然我就释怀了
9
已经11年了,杨幂还没删除当初这条微博
10
Angelababy怎么这么大了,这身材绝了,晓明哥恐怕会后悔了吧?
娱乐
最新文章
1
Angelababy怎么这么大了,这身材绝了,晓明哥恐怕会后悔了吧?
2
吴君如很早就说过了,她私下就是这样穿
3
范冰冰,私下出行就跟路人一样,非常普通,就是一个居家的普通女孩。
4
能理解杨幂当年那么喜欢刘恺威,大家仔细看细节,当年两个人真的是真爱。
5
黄多多的身材体态真好,腕线都过档了
6
张雨绮2009年22岁的的素颜照
7
我的天,林志玲51岁了?你说35岁我都信~五十岁保养成这样,真的天花板了,真的好
8
张雨绮的身材这么顶?
9
陈冠希在洛杉矶近照流出,你们不是说法拉利老了也是法拉利吗?
10
刘亦菲一组绝版美图,也太惊艳了吧,盘靓条顺氛围感拉满,这才是真正的大美人啊!