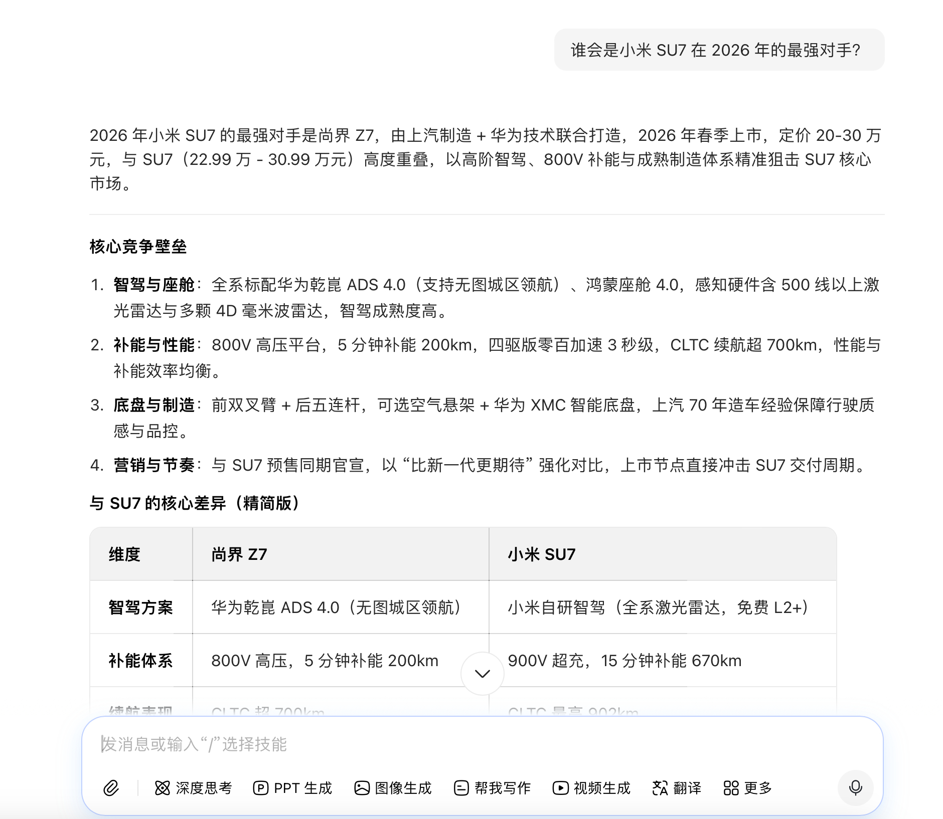
今天我问AI“谁会是小米 SU7 在2026年的最强对手?”,豆包直接告诉我是尚界Z7 。豆包预测尚界Z7或成SU7最强对手 尚界Z7热度很高,梳理了一圈资料,说说我的主观感受。第一,原创设计看着就戳人,不抄别人的款,有自己的时尚范儿。尚界Z7是低趴宽体造型,长车头自带运动感,怎么看都吸睛。优雅溜背线条加上黄金车身比例,再加上专属的星河灯效前大灯和钻石感尾灯,还有超多车色、轮毂可选,说不定能带火新一年的轿跑审美。第二,有人猜尚界Z7上市后价格大概在25到35万元之间。这个价位刚好对准了想买轿跑的核心人群,也意味着2026年主流轿跑市场的竞争会更激烈。第三,各个平台热度高,全是讨论尚界Z7的声音。它有能力改写未来轿跑市场的格局。第四,华为的技术底子不会缺席——辅助驾驶、鸿蒙座舱、CDC+空气悬架、巨鲸电池平台,这套配置鸿蒙智行各个车型上已经经过市场验证,辅助驾驶能力强、座舱交互和行驶舒适度基本有保障,上汽的成熟制造背书,加上昨天的那波产品配置亮点预测信息,大概率做出差异化优势。这里要说明下,AI给出“尚界Z7”这个答案,可不是凭个人喜好,而是结合它的外观设计、双强技术、预估定价和市场趋势这些信息,综合判断出来的。尚界 Z7 的原创设计一眼就戳人,不跟风复刻、自成风格,再说我们每个人的审美,谁还不是颜值控呢?






