世良情感网
草吃羊吃狼的文章
各种商品这么涨 传达到下游是时间问题要不努力让自己手里的钱增值 就面临被那双
财经
2026-01-08 02:52
比起那些只晒收益率只晒自己赚了多少的这个图的BS才是含金量不过我也留的不多了
财经
2026-01-07 17:52
脑机接口我昨天直播说了你们别去追 不要拿它和商业航天 机器人这些大赛道去比一
科技
2026-01-07 17:51
早盘还在放量越接近3万亿 越要注意量能是不是盛极而衰所以其实量能房的太快 会
财经
2026-01-07 11:53
我的一个打德州的职业牌手说的话很认同哪有什么牌都价值拉满的哪有AA不被bb的我们
财经
2026-01-07 17:52
我的眼光其实还是很毒辣的之前明睿的把方正换成了华林买到证券龙头的含金量是很大很大
财经
2026-01-07 11:53
【热点前瞻】商务部加强两用物项对日出口管制需求或现波动相关概念股有金力永磁(30
2026-01-07 11:53
生活最美的样子大概就是,脸上有微笑,心中有阳光;努力过自己的日子,偶尔慌乱,偶尔
2026-01-07 11:53
这里提下 砷化镓的走势最近好像和钙钛矿是反着来的。因为一个是现在的技术 一个是
科学探索
2026-01-06 19:51
今天忍不住又卖了点卫星我买的时候还有很多人说追高现在回头看,骑龙头的觉悟就是别想
财经
2026-01-06 19:51
目前为止上证指数上涨1.5%但是中位数上涨只有0.7%也就是说证券的放量带领大盘
财经
2026-01-06 19:50
成交量放大太快我不太喜欢的 越快 对后面的承接越难所以给大家的建议是 这个位置
财经
2026-01-06 19:50
哈哈哈 ST小王子不是浪得虚名的参与过目前股价最高的ST股了我感觉铖昌这一波 我
财经
2026-01-06 19:50
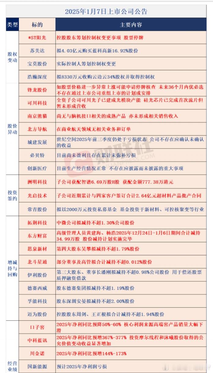
公告早知道
财经
2026-01-06 19:50
雅创电子:AFE96x系列芯片已在国内外多家头部脑电图机厂商实现批量量产,三类植
科技
2026-01-06 19:50
【热点前瞻】我国脑机接口植入技术再获突破行业市场空间广阔相关概念股有风语筑(60
财经
2026-01-06 19:50
今天减了一些T链的股票盘中看脑机最强,依然是炒马斯克旗下那些公司的影射。AI应用
财经
2026-01-05 14:51
指数重返4000了合理的情况你的市值应该要新高如果此时市值还没新高 说明要么仓
财经
2026-01-05 11:51
公告早知道
财经
2026-01-05 09:55
火箭速度
财经
2026-01-05 09:55
第一页
下一页
草吃羊吃狼
感谢大家的关注
热门分类
推荐
热榜
军事
NBA
体育
社会
明星八卦
娱乐
财经
科技
汽车
历史
国际
游戏
动漫
公益
搞笑
商业
互联网
数码
国际足球
房产
家居
时尚
科学探索
职场
育儿
股票
教育
影视
情感
热点
中国军情
武器
中国南海
中国足球
亚洲杯
科比
综合体育
CBA
投资
大咖秀
外汇
创业
风口
SUV
豪车
概念车
优惠
新能源
美国
欧洲
朝日韩
俄罗斯
孕期
街拍
婚姻
正能量