世良情感网
玩游戏喽的文章
终极觉醒明世隐怎么不是长安人了?明世隐:我怎么被踢了,为我花生王者五五开黑节峡谷
游戏
2025-05-12 15:15
王者荣耀最大骗局“辅助来个小明我带飞”王者五五开黑节峡谷变装大秀场王者荣耀
游戏
2025-05-12 12:18
哈哈哈哈,你俩职位换一下不就好了王昭君多能控,貂蝉多能抗[doge]解决了王者五
游戏
2025-05-11 20:17
决赛结束之后又全英雄限免了后面应该会有胜队的皮肤限免也就只有几款,影响不大可以正
游戏
2025-05-11 17:14
我们王者荣耀也有自己的猫爹这两只猫爹谁敢看一眼?[doge]王者五五开黑节峡谷变
游戏
2025-05-11 14:13
下周就是520了,大家希望返场什么皮肤?cp皮肤我只有吕布貂蝉和亚瑟安琪拉没有了
游戏
2025-05-11 12:13
QV互通功能进度 逐步开启匹配组队功能开通双区邀请功能QV跨区加好友功能王者五五
游戏
2025-05-10 19:22
今晚是春决,成都AG打佛山DRG[全力以赴]没有FMVP皮肤的比赛大家会看吗?王
游戏
2025-05-10 17:15
S39真的是bug最多的一个赛季大家这个赛季有遇到什么bug吗?王者五五开黑节峡
游戏
2025-05-10 15:14
妲己美乐蒂星元大家应该都拿到了吧配色饱和度有点高,不过还是挺好看的[全力以赴]王
游戏
2025-05-10 12:13
少司缘这皮肤看着像个勇者啊全国大赛的,就是全民电竞那个系统王者五五开黑节峡谷变装
2025-05-09 20:14
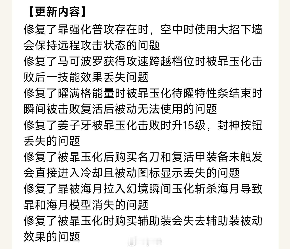
新版暃部分bug修复王者五五开黑节峡谷变装大秀场王者荣耀
游戏
2025-05-09 20:14
【抽】⭐4月互动榜来咯[鲜花](关+评) 揪一位朋友送50r,12号开无需铁粉关
2025-05-09 18:14
今天在原有公告上新开了累计充值活动王者五五开黑节峡谷变装大秀场王者荣耀
游戏
2025-05-09 16:14
这联动我真没绷住,你看看有关系吗?tntspace × 王者荣耀 10周年联动r
游戏
2025-05-09 14:13
大家最近打游戏遇到新版暃了吗?玉化好强,这下真是互秒荣耀了希望赶紧把皮肤出完吧王
游戏
2025-05-09 12:13
保底三颗紫星币大家有去拿吗?王者五五开黑节峡谷变装大秀场王者荣耀
游戏
2025-05-08 19:16
直接签到就可以拿完全部奖励希望以后也多一些这样的农活[全力以赴]反正现在农活多,
游戏
2025-05-08 16:17
你俩真是好难猜哦~王者五五开黑节峡谷变装大秀场王者荣耀
游戏
2025-05-08 13:16
大家现在有多少个戳戳了?这玩意真的好鸡肋,完全用不出去一个一个丢又慢的很,好没意
游戏
2025-05-07 18:16
第一页
下一页
玩游戏喽
感谢大家的关注
热门分类
推荐
热榜
军事
NBA
体育
社会
明星八卦
娱乐
财经
科技
汽车
历史
国际
游戏
动漫
公益
搞笑
商业
互联网
数码
国际足球
房产
家居
时尚
科学探索
职场
育儿
股票
教育
影视
情感
热点
中国军情
武器
中国南海
中国足球
亚洲杯
科比
综合体育
CBA
投资
大咖秀
外汇
创业
风口
SUV
豪车
概念车
优惠
新能源
美国
欧洲
朝日韩
俄罗斯
孕期
街拍
婚姻
正能量