世良情感网
税务师学习|土地增值税还不是轻松拿下
业精于勤立于信
2025-09-11 16:09:20
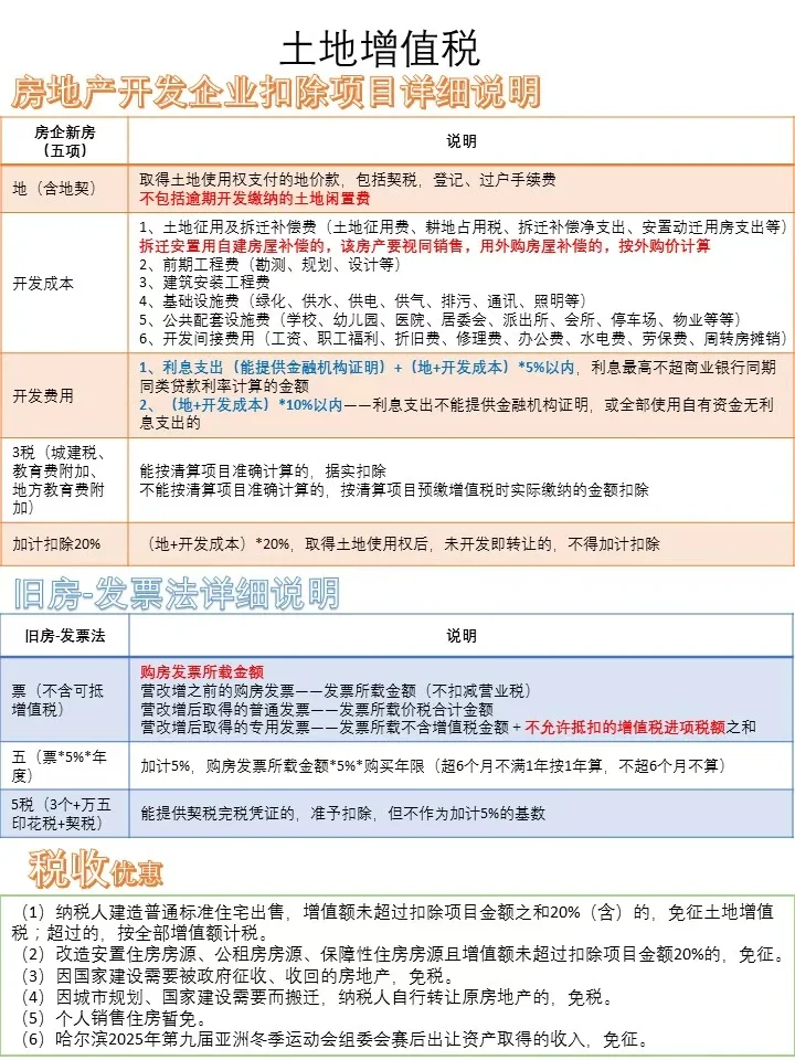
跟着正保葛瑞老师的思路学的 感觉讲的非常清晰 思路一下子打开了 扣除项目“五四三三”,税“三四四五” . 不含税收入要注意与增值税不含税销售额进行区分,不能直接采用含税金额/(1+税率或征收率),要先算税额,再算不含税收入的金额 再就是要注意计算房地产开发公司一般计税方法下计算增值税时扣地价款不包含契税 . 难点就在于清算 扣除项目算多少比例的问题 主要还是认准卖了多少扣多少,等比例原则
0
阅读:0
业精于勤立于信
感谢大家的关注
作者最新文章
1
上海找九院教授种2⃣颗iti牙经历
2
付出就会有收获,三税都过啦,备考经验总结
3
涉税实务一直90多分,怎么破
4
别放弃!这份总结帮你加个10分也不过分吧
5
税务师实务综合题还不会的直接抄作业啦🥳
6
涉税实务有救啦!有了这份总结轻松拿捏综合
7
刷题的成就感 get😉税务师涉税实务
8
最近做的题,太不稳定了
9
正保的模拟题还是比较简单的
10
斯尔税务师模考也太打击人了,有必要这么难
热门分类
推荐
热榜
军事
NBA
体育
社会
明星八卦
娱乐
财经
科技
汽车
历史
国际
游戏
动漫
公益
搞笑
商业
互联网
数码
国际足球
房产
家居
时尚
科学探索
职场
育儿
股票
教育
影视
情感
热点
中国军情
武器
中国南海
中国足球
亚洲杯
科比
综合体育
CBA
投资
大咖秀
外汇
创业
风口
SUV
豪车
概念车
优惠
新能源
美国
欧洲
朝日韩
俄罗斯
孕期
街拍
婚姻
正能量
职场
TOP
1
“色欲熏心?”湖北大冶,女子本是办公室副主任,董事长指定让她“清洗办公室窗帘”,
2
“色欲熏心?”湖北大冶,女子本是办公室副主任,董事长指定让她“清洗办公室窗帘”,
3
“色欲熏心?”湖北大冶,女子本是办公室副主任,董事长指定让她“清洗办公室窗帘”,
4
刚才刷到张图,直接给我看傻了!淑女范儿长裙看着挺体面,一转身好家伙,面
5
“色欲熏心?”12月17日报道,湖北大冶,女子本是办公室副主任,董事长指定让她“
6
优雅紫调穿搭真的能让职场女性魅力爆棚!比如一件薰衣草紫的西装外套,柔和又不失正式
7
林子大了什么鸟都有!内蒙古锡林浩特,一宾馆经理闲来无事,居然找到前台女员工,并
8
优雅职场风,白色衬衫+灰色高腰裤,自信微笑,元气满满!
9
万万没想到!深圳,一女子面试工作,正准备离开时,人事却突然叫住了她,女子以为面试
10
发几个苹果还分员工、主管,这格局公司能做大吗?[捂脸哭]
职场
最新文章
1
陶老师停职了?我直接拍桌!停职算处罚?职场早开除了!师德红线岂能轻飘飘?
2
发现没,单位的小人也有不敢招惹的人,那就是不依不饶,敢硬刚的人,很多人被小人欺负
3
优雅职场风,白衬衫+灰色短裙,自信满满!💼✨什么年龄段的女人最有女人味?有哪
4
我算是看明白了,职场里,最不能当的就是那种“好用的牲口”。听我老公说他们单位一
5
五十岁以后的男人失业了还好找工作吗?我老公今年52岁了,失业将近半年了。刚失
6
绩效结果公布后,一位同事因被评为C等而失去了年终奖,随即提出了离职。出乎意料的是
7
上周三下午,我正在公司办公室处理文件,前台突然打来电话,说有两个穿银行制服的人找
8
我上了一个厕所,回来发现同事拿着我的烟给其他人散。我当场就发火了,对着同事说:“
9
1997年,撒贝宁去央视面试,领导肖晓琳一看到他,转头就走入办公室锁上门,问同事
10
万万没想到!深圳,一女子面试工作,正准备离开时,人事却突然叫住了她,女子以为面试