据外媒报道,近日,库尔斯克战场上闹出一起“乌龙”。
一支朝鲜军人把前来增援的车臣“阿赫马特”特种部队当成乌军给伏击了,导致8名车臣特种兵丧生,多辆军车被毁。

虽然这则新闻的真实性还有待进一步证实,但如果换个角度再看看,这类事情似乎也不是不太可能发生的。
毕竟,在朝鲜人眼中,他们都是差不多的“洋”面孔,再加上语言沟通方面的障碍,很难能保证真的不会出现错误判断。
而且,相对于普通俄军,车臣“阿赫马特”特种部队更具独立性,跟朝鲜军人熟悉那类俄军有所区别,这也很容易导致误判。
光看脸,就不太像。
原来,早在2023年瓦列里·格拉西莫夫大将当上“特别军事行动”总指挥后,就给所有前线俄军提出了一系列强制性要求——不许私自使用平板、手机、无人机;必须刮胡子!
关于电子产品的限制,主要是考虑到在缺乏充分战场感知能力的情形下,这些东西很可能就成了乌军的火炮指引,从而惹祸上身。
而刮胡子则是主要是为了防爆炸烫伤。
毛发的主要成分是蛋白质,是有机物、易燃物,烧起来非常快。在战场上的那种高温和爆炸尘埃的包围之中,一脸的大胡子确实很容易遭到更严重的伤害。
还有就是战场救护和防止感染的需要。比较光溜的下巴和寸头,更方便包扎抢救。
所以,前线的普通俄军作战单位,无论民族信仰,只要条件允许,都是胡子刮光光的。

但独立性很强的车臣部队,他们的画风就相当不一样了。
毕竟,人家的民族习惯和信仰就讲究这把胡子,所以格拉西莫夫也不好意思多管。


再看乌军那边,作战人员构成复杂,还有很多外国雇佣军加入,因而对胡子的要求并不严格。

而且,开战后,他们的领导人还带头留起了胡子。

所以,相对于普通俄军,乌军中出现胡子兵的概率明显要高得多。
正如前面说的那样,在朝鲜士兵眼中,这些人都是“西洋”面孔,语言也不通,在一些特殊情形下,或许就只得主要参考胡子来进行判断了。
没成想,偏偏就有这么一支车臣来的俄军,他们竟然也是留胡子的。

其实,从中咱们也能推测出来,无论是不是胡子惹的祸,导致误判的最主要原因还是——俄军内部之间,俄军和友军之间,缺少技术识别手段,战场感知能力比较弱。
照理说,在如今的信息化作战环境中,基层作战单位都是要搭配单兵信息作战系统的,其中就包含了定位和应答体系,大致类似武器战斗部的那种敌我识别。
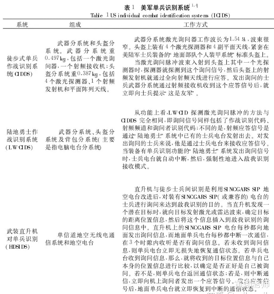
比如,目前美军主要的以下这三个系统——徒步式单兵作战识别系统(CIDDS)、陆地勇士作战识别系统(LW-CIDS)、武装直升机对单兵识别(HDSIDS)。
它们通常会被整合到单兵作战系统里,作为一个子模块发挥功能。通过电台或激光射频进行询问,如果收到应答就是友军。

当然,咱们的解放军也有类似的系统,但具体是什么就不展开讲了,还是要保密的。
总的来看,单兵识别系统非常精准、隐蔽性强、识别距离远,但技术要求和成本也很高,即便是财大气粗的美军,也不会配发到每个单兵,只会到班级、排级。

那么咱们再看俄军。他们既缺钱又缺技术,所以这方面的信息化水平就比较尴尬了。
俄军主要采用传统的无线电识别,在防守范围和攻击范围内,用事先分配好的代号来呼叫。而对于一些临时派过来的作战单位,就只能靠最朴素最原始的方法进行判断了——听和看。
比如俄乌开战的头一年,就曾出现过乌军在老苏联坦克上画个白色的“Z”,然后大摇大摆的跑到俄军阵地开炮,几乎就是在明着欺负俄军拉跨的敌我识别系统。

而乌军那边,在西方的支援下,虽然信息化水平比俄军强,但也没有广泛配备前面说的那个特别贵的单兵识别系统。很多时候,跟俄军一样,也得靠最原始和最朴素的手法判断敌我。
结果,这就十分麻烦了。
俄罗斯、白俄罗斯、乌克兰,这三个国家虽然主体人口是东斯拉夫人,但也均属于多民族国家。

在俄罗斯194个民族中,乌克兰族是第三大民族(俄罗斯的第二大民族,也是人口第一多的少数民族,是鞑靼族);在乌克兰的130个民族中,俄罗斯族则为第二大民族。
你看,现任俄罗斯国防部副部长、俄军总参谋长、“特别军事行动”总指挥瓦列里·格拉西莫夫,他就是个鞑靼族。
格拉西莫夫的老上级,前国防部部长绍伊古,则是图瓦族人(俄联邦蒙古族的一个分支,聚集地原为大清国的唐努乌梁海)。
这两位体制内高官,都不是俄罗斯族。

俄军空降部队司令,米哈伊尔·特普林斯基上将。他是乌克兰东部顿涅茨克的乌克兰族,在苏联解体时,选择加入了俄军。

现任乌军总指挥,瑟尔斯基上将则是个土生土长的俄罗斯人,俄罗斯族。苏联解体时,他正在乌克兰境内服役,于是就加入了乌军。至今,瑟尔斯基父母和弟弟,依旧生活在他的老家,俄罗斯弗拉基米尔州。

还有乌克兰国防部长乌梅罗夫,乌克兰的鞑靼族人,与俄军前线总指挥格拉西莫夫同属一个民族。
不过,他的胡须和衣着风格,倒是跟领导泽连斯基总统高度一致。

事实上,在如今俄乌对峙的前线,除了高层指挥官背景的这般“拧巴”,基层俄军中,同样不乏乌克兰族官兵;乌军中也有一定数量的俄罗斯族官兵。
另外,前线俄军中,还一直存在着大量非东斯拉夫人的少数民族官兵。其中就包括了单独成建制的车臣部队。
而乌军那边,队伍的构成同样也是相当复杂的。
除了正规军,如今战场上的乌克兰和俄罗斯阵营里,都有雇佣军、民兵组织,以及来源非常多样的“志愿兵营”,有时候,他们自己都搞不清楚,目前手下究竟有多少人在前线作战。
武器上,乌克兰一些时候还在用苏联库存;而那边的俄军,情况也差不多。
更令人迷惑的,则当属俄、乌两国军人身上的作战服装。
战争开打后,有40多个国家和地区为乌克兰提供过迷彩、被服和军靴钢盔这些物资,再加上早前的“苏联库存”,导致乌军部队的作战服一度非常混乱,战场上穿啥的都有。

俄军那边,则素来以“混搭风”著称。你看这是第二次车臣战争时,代总统普京视察前线同官兵合影。见大领导的俄军代表们,迷彩照样穿的五花八门。

当然,有人说了,看不出来,听声音总能行吧?乌克兰去俄语化这么大力度,乌军早就应该用乌克兰语了吧?
遗憾的是,由于乌克兰语使用面较窄,很多现代的东西都表达不出来,而俄语则是一个非常成熟的语言。所以,包括作战指挥口令在内的大部分军事用语,如今的乌军依旧还得用俄语。基层官兵互相交流,也主要说俄语。毕竟,他们几乎都是看俄语电视节目,用俄文软件长大的。
听口音区分?
这个同样很难做到。因为这俩国家本身地域辽阔(除去俄罗斯,乌克兰就是欧洲面积第一大的国家),民族众多,什么口音的人都有,单凭这一点,根本没法判断敌我。

就这样,来自“天南海北”的俄军和乌军,都搭配着各式各样的装备和迷彩,还有千奇百怪的俄语口音、重叠交织的民族,打仗风格又高度相似,再加上他们的阵地也犬牙交错,在缺乏信息化识别系统的情况下,真的很不好区分。
于是我们看到,为了辨别敌我,俄乌双方纷纷采用了最朴素、最原始(简单粗暴)的方法。
俄军的大型装备,就用白油漆涂抹上了“Z”字,来进行敌我识别。这也是当年苏军的一个传统,每次重大演习和军事行动,苏军都会刷上这种白色识别标志。

俄军单兵多会缠上白条或者红条作为标识。

你看这是网传的库尔斯克地区的疑似朝鲜军人的视频图像——东亚脸,小个子,全套俄军装备,除了绑着的红条,没有任何身份标识。

而乌军那边,则是会绑蓝胶带或者黄胶带——这是他们国旗的颜色。少数则会缠绿胶带。
据说,他们角色分工还不一样——黄胶带是攻坚部队,优先配置北约援助的先进武器;蓝胶带是渗透和清扫部队;绿胶带是防御部队,大多数装备的还是老式苏制武器。


但搁不住,总有人懒得去缠布条,结果就出现了一些乌龙。
比如,2022年11月,俄军曾经在自己的队伍里抓到了一个叫做米克拉的乌军。
这件事后来还上了新闻,镜头前,米克拉很委屈的讲述了自己的经历。
某天,他和两个战友被安排放哨。到了深夜,他们实在扛不住就睡着了。
第二天早晨,他们被叫醒,接到命令,原地挖堑壕,并告知不可随意走动,要固守阵地。
就这么着,他们拿着发给的兵工铲热火朝天地开挖了起来,到了饭点,就去领食物,晚上该睡就睡,跟周边挖战壕的“队友”,也没有什么交流。
挖到第3天的时候,战斗终于爆发了,米克拉几人这才发现仗打的好像有问题——射击方向居然是乌军的第二道阵地。
于是,他们几个一商量,就派了米克拉上去询问长官。
这一问,双方都惊呆了。
原来,乌军早在米克拉几人值班摸鱼的那天晚上就撤退了。前天清晨叫醒他们的是俄军,这几日,他们竟然都是在跟着俄军同吃同住同劳动!

类似的还有顿巴斯战场上,一个俄军新兵,在夜色中不小心走进了乌军掩体,还热情地向周围的“战友们”发香烟,乌军们也都高高兴兴地接着。双方聊了五分钟多后,才察觉出了“不对劲”....
(你猜这是俄军还是乌军的堑壕)?

不过,当这场战场开始向持久化发展后,双方的识别特征似乎更鲜明了一些。
装备方面,西方援助乌军的“洋货”占比越来越高,他们的迷彩也逐渐趋于统一,美式风格,整体色调偏黄。

而俄军的迷彩也不怎么搞“混搭”了。主要就是偏绿色的和偏黄绿的这两套。


整体看,迷彩偏黄、大花纹的是乌军;偏绿,小花纹的是俄军。
这是俄军押送的乌军俘虏的现场,参考衣服的颜色,对比还是挺明显的。

但却有两个例外——曾经的瓦格纳雇佣军和车臣地方武装。他们的迷彩跟普通俄军的不太一样,也偏黄。
这是瓦格纳。
据说,曾经有一些瓦格纳士兵胆子极大,专门去掉标识,利用军服的相似特征,直接渗透进乌军阵地发起偷袭。

再看下面,这是车臣特种部队。和曾经的瓦格纳一样,迷彩偏黄。

再后来,一部分瓦格纳队员被转编到了车臣“阿赫马特”特种部队继续战斗。
车臣“阿赫马特”特种部队,正是报道中说得那个被援俄朝鲜士兵误伤的俄军作战单位。
那么,一来大胡子,二来穿着偏黄色调的迷彩,还有语言交流方面的障碍,在缺乏信息化识别能力的情形下,朝鲜军人就只能看脸看衣服了,确实容易出现误判。
或者,这似乎也侧面说明,朝鲜士兵还是相当厉害的。竟然能随手就把传说中“战斗民族中的战斗民族”——车臣人,还是车臣特种部队,都给干了?
原创文章,未经授权,拒绝一切形式转载和改编!