世良情感网
不断挑战自我,提升自身能力,挖掘潜在价值
归真
2026-01-14 13:48:35
不断挑战自我,提升自身能力,挖掘潜在价值
0
阅读:0
猜你喜欢
1.13周三市场热点+投资方向!1.超级主线:商业航天2.智能体AI
【1评论】【22点赞】
ai
商业航天
北斗星通
达华智能
金鸡牛鸣!
2026-01-12
1月14日周三盘热议人气榜📈📈📈热门股聚焦液冷、脑机、商业航天,资
【8点赞】
商业航天
ai
半城烟沙论股市
2026-01-13
走了一个诗妮娜,来了一个欧拉,这一次苏提达如何应对?泰王真的不省心,称得上见一
诗妮娜
欧拉
苏提达
聊聊王室那些事
2026-01-13
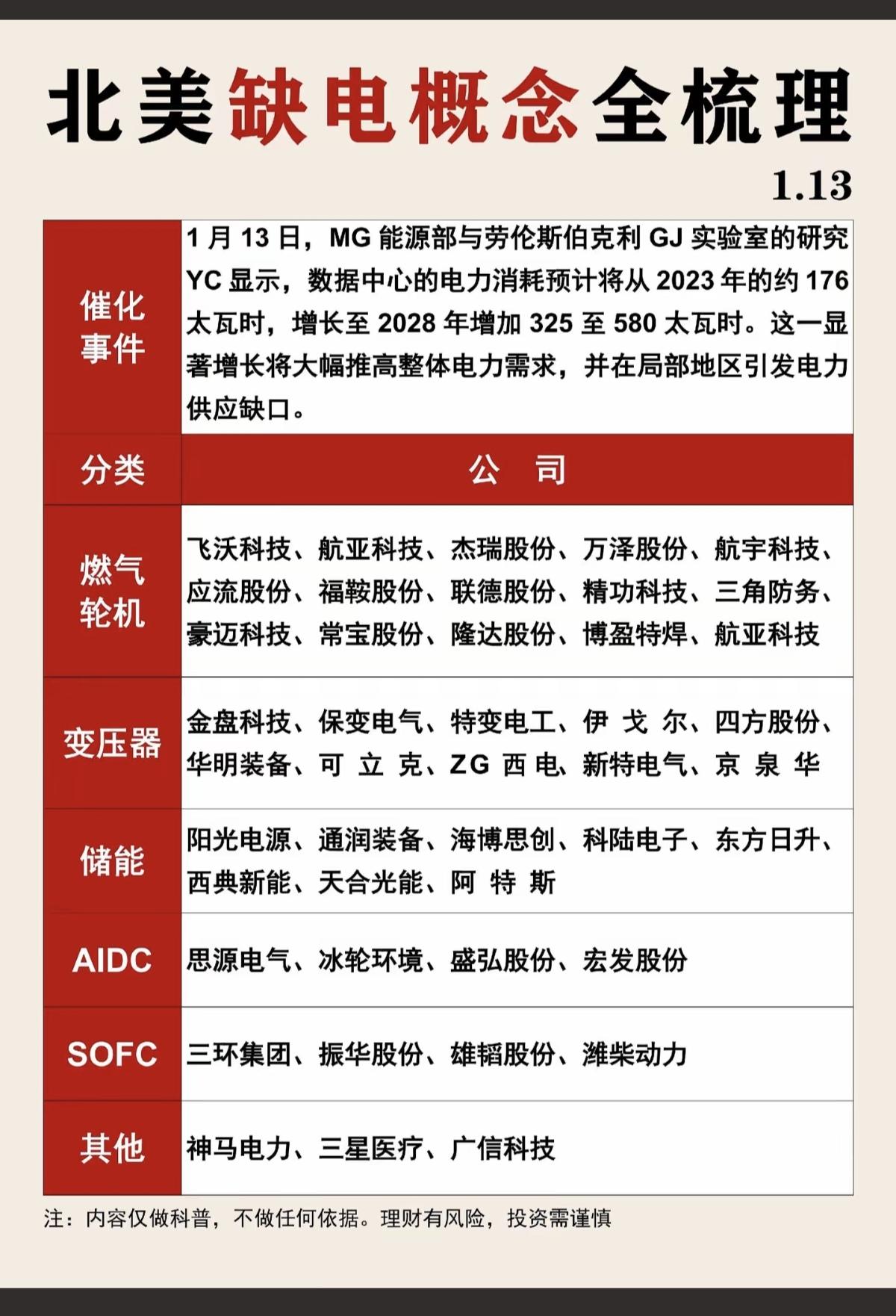
北美缺电:电力+智能电网产业链!1月13日,美国能源部报告,美国数据中心
【1点赞】
美国
智能电网
北美
万泽股份
金鸡牛鸣!
2026-01-14
你以为你在拼KPI,别人在给你做性格测试。90%的人出局,不是因为能力差。看
性格测试
实习生
hr
喜留厌走别回头
2026-01-13
五角大楼已向总部位于路易斯安那州的镓生产企业——大西洋氧化铝公司(Atlanti
氧化铝
大西洋
路易斯安那州
五角大楼
华府孙太一
2026-01-13
中国的未来,让外媒有点得了分裂症了。一边是高呼中国威胁论,一边是喊了三十年的中
美国
军费
苏联
道亦无名
2026-01-12
归真
感谢大家的关注
作者最新文章
1
从“沉甸甸的”到“释然的”——80天的探索,或许只是人生的一次成长蜕变 在这个
2
不断挑战自我,提升自身能力,挖掘潜在价值
3
头条平台是心的共鸣,是积极向上的,正能量的,我们都不要灰心,彼此都心路历程,坚持
4
当然!在当今这个信息爆炸的时代,头条等自媒体平台成为了人们获取资讯、表达观点的重
5
谢谢分享,在头条里看着听着大家的心里话,是非常温暖的,就像找到了知己朋友,给人力
6
分享最喜欢的文章在头条里找到了人生目标,找到了真诚,找到了积极向上的信心[祈祷]
7
太在理了[祈祷]呵呵,这是我在平台来78天来,遇到的最实在的文章,语言朴实,内容
8
谢谢分享,收益了,很暖心。[祈祷][心]
9
这篇文献让多人稳下了心,坚持半年,收益了574元,几个月没有粉丝和收益的友友,还
10
老人一个举动,温暖了一车人 今天乘坐321路公交车时,我遇到了一件特别有趣的小
热门分类
推荐
热榜
军事
NBA
体育
社会
明星八卦
娱乐
财经
科技
汽车
历史
国际
游戏
动漫
公益
搞笑
商业
互联网
数码
国际足球
房产
家居
时尚
科学探索
职场
育儿
股票
教育
影视
情感
热点
中国军情
武器
中国南海
中国足球
亚洲杯
科比
综合体育
CBA
投资
大咖秀
外汇
创业
风口
SUV
豪车
概念车
优惠
新能源
美国
欧洲
朝日韩
俄罗斯
孕期
街拍
婚姻
正能量
社会
TOP
1
#中国首条350公里海底高铁隧道贯通#【#汕头至广州东1小时50分#!下周一开通
2
【#女子花400万美容朋友拿50%回扣#】2021年,经朋友推荐,80后的谢杏
3
电动车停车也收费……这是避免对车辆搞歧视,所以收费也要一视同仁?哪天是不是走
4
【#最快女护士张水华宣布辞职#】#张水华辞职#1月2日,“最快女护士”张水华在社
5
#安徽姑娘全球选美夺冠#【#选美冠军拒绝北上广回乡带货助农#】聚光灯下,身材高挑
6
【#初二儿子躲厕所吃泡面妈妈心疼坏了#】张女士家的儿子初二了,今年夏天开始,儿子
7
【#攀枝花发生刑案致1死3伤#】#攀枝花警方通报一路段发生刑案#2025年12
8
属实有点心酸……
9
#湛江海鲜乘高铁95分钟到广州#【凌晨上岸,清早抵穗,高铁助力湛江海鲜直达广州“
10
未满14周岁的未成年人,欺凌同学,不追究刑责,也不行政拘留,是不是就“什么事儿也
社会
最新文章
1
这一政策很好,不是鼓励退休人员生孩子,而是把退休人员生孩子也纳入医疗保障,毕竟会
2
未满14周岁的未成年人,欺凌同学,不追究刑责,也不行政拘留,是不是就“什么事儿也