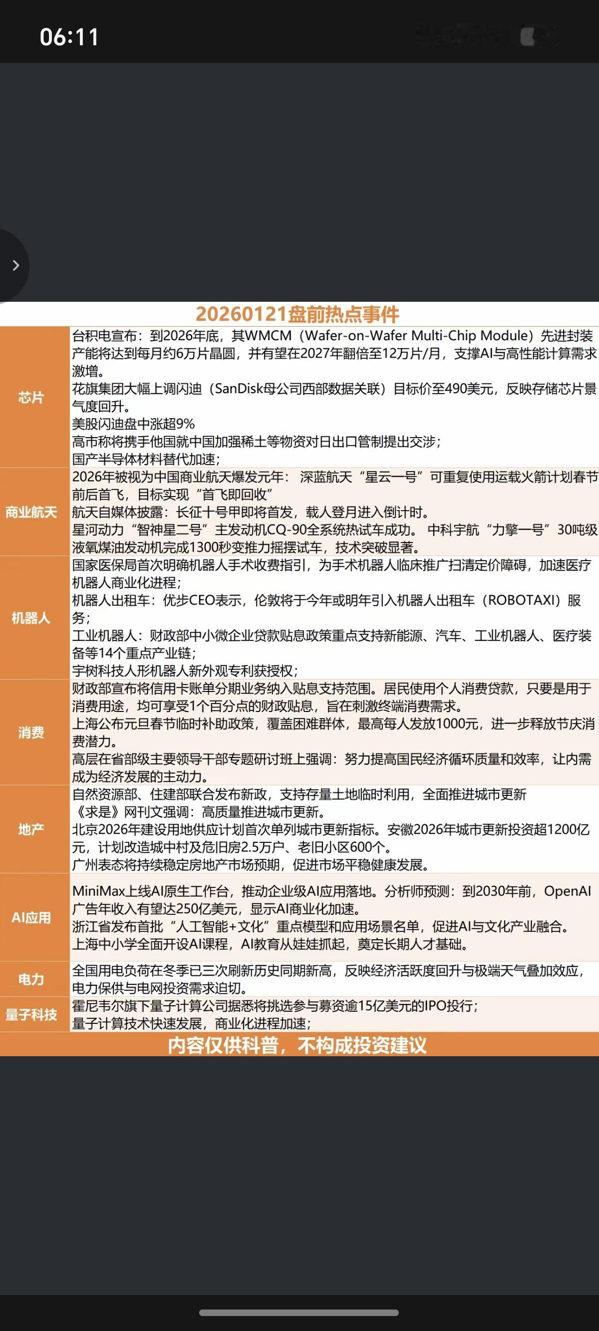
商业航天赛道乘风而起2026年潜力标的全维度梳理1:菲利华(5倍)——航天 【1评论】【173点赞】 航天 火箭 商业航天 菲利华 亚洲股市 股票板块-建筑材料 股票板块-有色金属 博学扑克随聊 2026-01-17