作 者
刘斯博 刘景允联合赤道环境评价股份有限公司
陆晨希 王然 吕政中国外汇交易中心绿色金融研究小组
温梦瑶北京绿色金融与可持续发展研究院
内容提要
近年来,转型金融逐渐成为可持续金融领域重点发展方向,与绿色金融有效衔接、相辅相成,共同服务双碳目标。目前,我国正在逐步建立和完善转型金融体系,从丰富金融产品、完善标准体系、强化信息披露要求等方面,有序推动转型金融的发展。文章以联合赤道环境评价股份有限公司为例,介绍绿色金融服务机构如何助力银行间市场转型金融产品落地,服务银行间市场转型金融市场体系建设,并就投、融两端支持转型金融建设,推动银行间市场转型金融高质量发展提出相关建议。
一、银行间市场转型金融快速发展
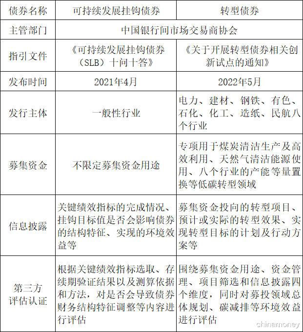
(一)银行间市场转型金融产品加快落地
目前,从银行间市场转型类债券产品来看,包括两种类别,第一种是不限定募集资金用途,债券条款与可持续发展目标相挂钩的可持续发展挂钩债券,第二种是限定募集资金用途专项用于低碳转型项目的转型债券。这两种债券主要特点详见表1。
表1 银行间市场转型类债券基本要素

截至2024年5月,银行间市场累计发行92支转型类债券,发行规模928.5亿元,其中可持续发展挂钩债券81支,发行规模877.2亿元;转型债券11支,发行规模51.3亿元。
(二)转型金融信息披露机制不断完善
与绿色金融信息披露的内容相比,转型金融更加注重碳排放数据和气候风险的信息披露。2023年至今,国际和国内相继发布了可持续发展相关的信息披露文件,这些文件中有关碳排放和气候相关的披露要求和内容有助于强化转型金融的信息披露机制。
2023年6月,国际可持续标准委员会(以下简称“ISSB”)推出了《国际财务报告可持续披露准则第1号—可持续相关财务信息披露一般要求》(以下简称“IFRS S1”)和《国际财务报告可持续披露准则第2号—气候相关披露》(以下简称“IFRS S2”)两份国际可持续披露准则,其中IFRS S2中更是对属于范围一、范围二和范围三类别的温室气体排放和气候相关的转型风险和物理风险做了强制的披露要求。
2021年7月,中国人民银行(以下简称“人民银行”)发布了《金融机构环境信息披露指南》(以下简称“指南”),从政策制度、产品与服务创新、环境风险管理与量化分析、环境影响等方面对披露内容提出要求,为规范和引导金融机构开展环境信息披露提供了支撑。据了解,随着转型金融概念的提出,中国金融学会绿色金融专业委员会设立的可持续信息披露工作组在人民银行指导下已经启动修订金融机构环境信息披露行业标准的工作,重点包括关于碳排放信息以及高碳资产敞口、气候风险压力测试与情景分析结果的披露。
地方层面来看,各地方发布的转型金融标准中一般都会明确信息披露内容,要求申请转型融资资金时,对企业基本情况、转型计划、治理计划、融资资金投向情况、第三方机构评估意见等内容向金融机构进行披露,从而有效防止“假转型”的情况出现。
(三)转型金融标准进一步发展
目前,人民银行正在研究制定火电、钢铁、建筑建材和农业四个行业的转型金融目录和相关实施政策。2022年6月,中国银行间市场交易商协会发布《关于开展转型债券相关创新试点的通知》,明确了转型债券支持项目的范围。
2024年2月,国家发改委等十部门联合发布《绿色低碳转型产业指导目录(2024年版)》(以下简称“24版目录”),标志着我国绿色金融领域基础标准的重要更新。24版目录新增高碳排放行业低碳转型相关活动,并且与传统的绿色项目有明确的区分。24版目录将成为国家层面转型金融标准建设的重要基础,对推动我国转型金融的发展具有重要的意义。
从地方层面来看,截至目前,多地已经结合特色产业制定了不同行业的转型金融标准并且已落地了具体的金融产品。据不完全统计,全国已有湖州市、重庆市、天津市、上海市、昌吉州、河北省、鹰潭市、萍乡市、九江市、淮北市、兰州新区等地出台了地方转型金融目录或标准。部分地方转型金融标准覆盖行业详见表2。
表2 部分地方转型金融标准主要内容

二、绿色金融服务机构参与转型金融发展
在转型金融发展过程中,绿色金融服务机构可以利用专业的技术优势,从数据核算、产品设计、外部评估等方面提高转型活动的可信度和可靠性。近年来,联合赤道环境评价股份有限公司(以下简称“联合赤道”)作为绿色金融领域专业的服务机构,助力推动银行间市场转型金融产品落地,参与转型金融领域相关标准制定,协助监管部门和金融机构完善转型金融信息披露机制。
第一,从助力转型金融产品落地方面来看,联合赤道参与银行间市场转型类债券的评估认证服务,截至2024年5月,已累计为银行间市场的32支转型类债券提供第三方评估认证服务,占有率达到34.78%。
以首批发行情况为例,2021年5月,全国首批7单可持续发展挂钩债券在银行间债券市场成功发行,发行规模合计73亿元。联合赤道为华能集团、大唐国际、柳钢集团和红狮集团4支可持续发展挂钩债券提供第三方评估认证。债券可持续发展挂钩目标涉及企业单位产品能耗值、供电标准煤耗值及清洁能源装机容量等多项指标,体现了发行企业实现绿色低碳转型和可持续发展目标的雄心。
2022年6月,首批转型债券在银行间市场成功发行,共发行5支,发行规模22.9亿元,涉及电力、化工、钢铁和有色4个典型高碳排放行业,联合赤道为华能国际、大唐国际、万华化学三家发行人提供转型评估服务,涵盖发电和化工两个行业。
第二,从强化转型金融信息披露机制方面来看,联合赤道已协助数十家金融机构编制了环境信息披露报告,参考指南的要求,对金融机构绿色金融相关制度、产品创新案例、绿色资产等内容进行了梳理;此外,针对金融机构投融资活动及自身经营活动的环境效益、资源消耗、温室气体排放等方面进行了测算,并开展了气候风险压力测试。
第三,从研究制定转型金融标准方面来看,截至目前,联合赤道已协助天津市、上海市、昌吉州、萍乡市等地编制了地方层面的转型金融标准。
三、我国转型金融发展展望
目前,我国转型金融市场处于探索并快速发展阶段,从2021年发展至今,已建立起初具规模的转型金融体系和市场,但仍面临着标准不统一、信息披露范围和内容不全面、产品较单一等问题。接下来,可在投、融两端出台支持转型金融具体举措、银行间市场转型金融创新、转型金融标准制定、转型金融协同研究等方面积极推动,进一步促进我国转型金融高质量发展。
一是在投、融两端出台支持转型金融具体举措。畅通转型债券融资渠道,支持符合条件机构在银行间市场发行转型债券,活跃转型债券二级市场交易,发挥金融服务实体经济关键作用。
在融资端,扩大转型债券融资规模。目前,银行间债券市场是转型债券的最大融资渠道,可继续优化转型债券融资环境,夯实经济绿色低碳转型基石。同时,完善转型金融信息披露制度,加强企业申请转型融资过程中转型规划及方案信息披露,加强编制转型规划或方案能力建设辅导,提升金融机构气候风险压力测试、气候风险管理、投融资活动碳核算等技术能力。
在投资端,深化银行间债券市场体系建设,并积极引导机构投资者科学配置转型债券。一方面,优化转型债券、绿色债券二级交易功能;另一方面,构建有效ESG投资体系,增强金融机构识别转型风险能力,开发转型金融配套ESG投资产品。
二是推动银行间市场转型金融创新,助力银行间市场做好绿色金融大文章,将绿色低碳发展贯穿于各个环节。一方面,创新绿色金融、转型金融产品,推动银行间绿色债券市场发展。另一方面,进一步丰富银行间市场绿色债券指数、转型债券指数及相关产品,充分发挥指数化投资风险分散、透明度高、投资成本低的优势,降低绿色债券、转型债券投资成本和难度,降低实体经济实现绿色低碳转型成本。
三是可在国家层面出台转型金融界定标准,为重点行业提供转型金融技术指引和分类目录。构建转型金融激励机制,提高金融机构开展转型金融服务的积极性。构建适合不同转型主体、转型阶段的多元化转型金融产品,开发符合客户转型融资需求的产品组合,例如债权与股权相结合的转型融资产品。此外,可继续培育专业的服务机构,在碳核算、转型金融产品评估认证等方面为企业和金融机构提供专业的技术支持。
四是绿色金融服务机构可以继续加强绿色金融和转型金融的协同研究,持续探索转型金融服务方案和转型金融产品体系,为银行间市场提供更多的绿色低碳转型实践案例,助力转型金融市场高质量发展。
