世良情感网
咪咪谈育儿的文章
哺乳期不想被咬疼😭的妈妈看!20条血泪经验
育儿
2025-12-10 00:27
宝宝高铁米粉初添加,你一定要知道的20件事
育儿
2025-12-07 00:14
初次怀孕,你不知道的97件事,准妈妈收藏‼
育儿
2025-11-30 00:11
警惕!家里有娃的,必须检查这40个安全隐患‼️
育儿
2025-12-18 00:52
不求婆婆,0-6月龄护理绝招,你也能轻松带娃
育儿
2025-12-05 00:08
12个小窍门,坐月子也能偷偷变美,快收藏‼️
育儿
2025-12-13 00:23
金牌月嫂整理!新生儿30个护理,及处理方法✅
育儿
2025-12-07 00:22
买婴儿床踩过的15个坑‼️为什么就没人说清楚
2025-12-05 00:08
快存!新生儿护理照着做,不用请月嫂‼️
育儿
2025-12-12 00:01
新生儿只要买这37件东西,多一件都浪费钱💰
育儿
2025-11-29 00:11
剖完分享丨45条产后心得,超实用!恢复快‼️
育儿
2025-11-26 00:06
生完才敢说!第一次怀孕,你不知道的40个坑‼️
育儿
2025-12-14 00:41
生孩子流程➕待产清单,一次讲明白‼孕晚期看️
育儿
2025-12-17 00:17
亲测有用‼️宝宝睡不踏实?试试14个哄睡绝招
育儿
2025-11-24 00:12
亲测有用‼️宝宝红屁屁一篇全解!9个误区😰
育儿
2025-12-10 00:07
买DHA前,先看看这篇,再也不用花冤枉钱‼️
育儿
2025-12-17 00:11
维生素AD、D3、DHA,钙怎么补?一篇全看懂✅
育儿
2025-12-08 00:24
第一次怀孕,我不信👉只有我不懂这些‼
育儿
2025-11-24 00:12
初次备孕,你要知道的20件事!老公也要看‼️
育儿
2025-12-16 00:40
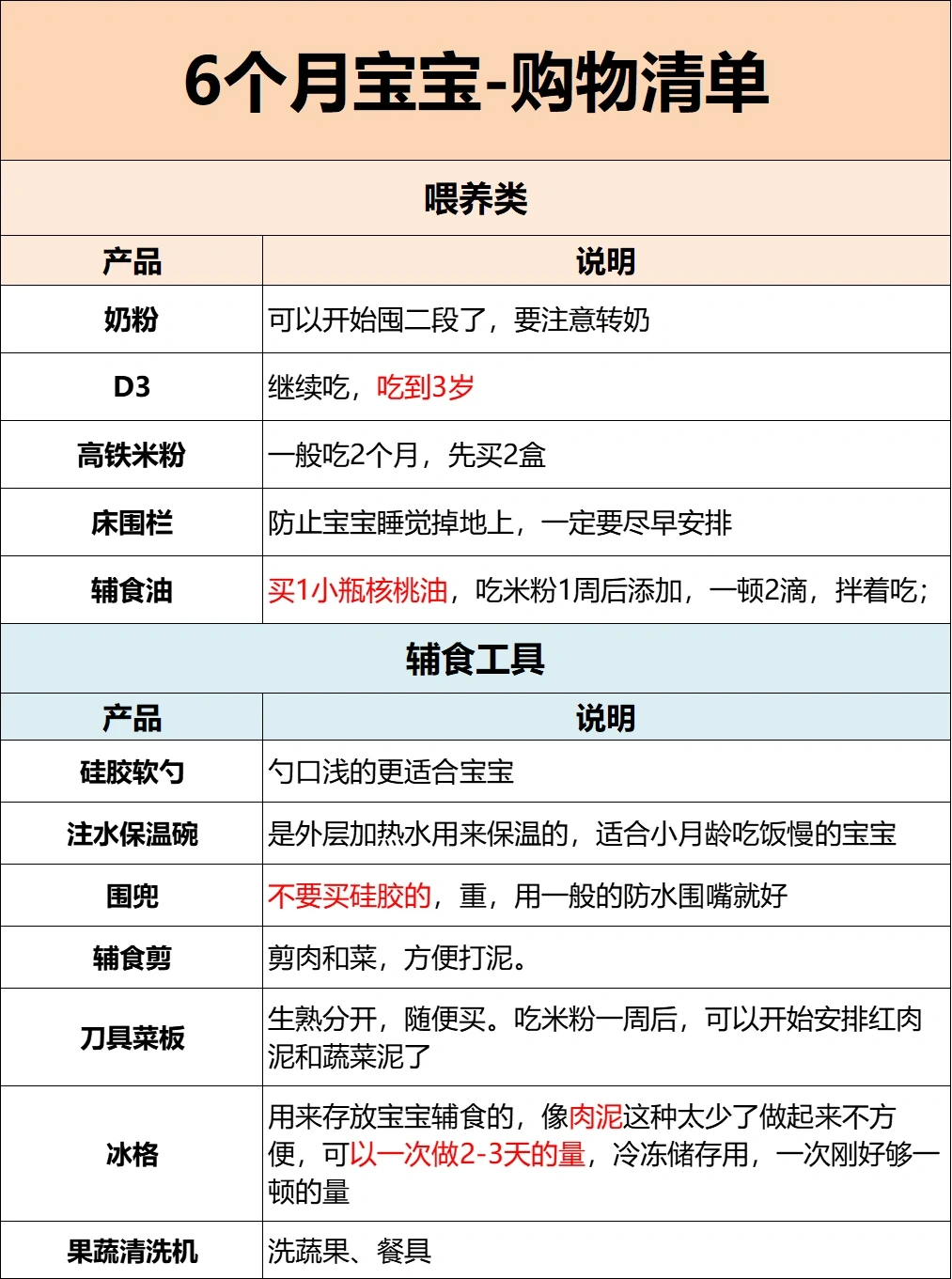
6月龄👶🏻到底要买什么,为啥没人说清楚⁉️
育儿
2025-12-06 00:12
第一页
下一页
咪咪谈育儿
感谢大家的关注
热门分类
推荐
热榜
军事
NBA
体育
社会
明星八卦
娱乐
财经
科技
汽车
历史
国际
游戏
动漫
公益
搞笑
商业
互联网
数码
国际足球
房产
家居
时尚
科学探索
职场
育儿
股票
教育
影视
情感
热点
中国军情
武器
中国南海
中国足球
亚洲杯
科比
综合体育
CBA
投资
大咖秀
外汇
创业
风口
SUV
豪车
概念车
优惠
新能源
美国
欧洲
朝日韩
俄罗斯
孕期
街拍
婚姻
正能量